
43.8 度,是8月18日四川宜宾的最高气温,这一数据打破了四川省最高气温纪录。
热浪席卷,“水电大省”四川陷入用电危机。
缺电,导致限电,随之而来的是成都、宜宾、彭州等地均发布通知,分时段暂停商场、超市等地商业用电,以“让电于民”。
西南本地的光伏、化工、锂矿行业更是不得不限电停产,被迫放了几天“高温假”。
发明191年后,电,已融入日常的生活肌理,也只有在“限电”的时候,人们才能真正意识到电力的珍贵。
电力的核心目标是实现平衡,最佳状态是,所发的电能够满足下游的用电需求,不浪费且刚好够用。
近期四川的情况是,发电端“水电”因为罕见的干旱而枯竭,发电锐减,同时用电端电量又因为高温激增93%,发电和用电之间出现巨大的缺口。
要弥合双边的失衡,虚拟电厂(VPP,Virtual Power Plant)不失为一项关键的技术手段。
向来敏锐的马斯克最先盯上这一领域——身为特斯拉创始人的他,能源野心却远不止于此。
2006年,马斯克创立了屋顶光伏公司SolarCity,2015年,特斯拉公司又推出了家用储能产品PowerWall。
2022年7月,特斯拉公司在加利福尼亚州推出一项虚拟电厂试点计划。
马斯克的实践是,邀请两万五千户安装有屋顶光伏、电池体系的家庭,组建一个局部的虚拟电厂能源网络。
这些在屋顶上熠熠发光的光伏板就成了“大号电池”,它们将根据电网统一要求,在电网用电紧急的时候,统一减少用电;而在用电低谷,则将电池里面存储的电量,反向卖回给电网。
看起来,马斯克并没有成立一个可触摸的实体电厂,只是聚合了这些用户端“沉睡”的屋顶光伏资产,却构造了一套和电厂功能一样的系统,还参与到了电网的调度中。
马斯克的多赢设想很完美:参与的用户不仅降低了电费,而且每为电网增加1千瓦时的电力,他们的屋顶就能赚取2美元收入。
同时,还解决了当地在连日高温炙烤下,发电量供不应求而频繁停电的情况。
马斯克动作频频,持续引爆着远在几万公里以外的中国二级市场。
Wind虚拟电厂指数显示,自从4月份的低谷期以来,虚拟电厂至今涨幅逼近70%,国网信通、固德威等多只概念股频频涨停,其中金智科技今年以来股价最高点是其低谷期的两倍以上。
经过多次涨停后,一些公司不得已出来“灭火”,澄清称自身的虚拟电网业务甚至尚未落地,或者尚未中标大型项目。
“虚拟电厂还没真正成规模,玩二级市场的人已经赚到了一波钱”,一位行业人士笑称。
实际上,虚拟电厂并不是新概念,2001年,欧洲各国就开始开展了不少以集中式发电单元为主的虚拟发电厂项目。
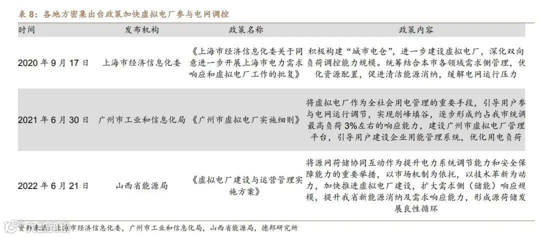
只是在近20年后的今天,短期国内的高温攻势、产业政策密集跟进,长期“双碳”目标的提出,虚拟电厂的星星之火在国内开始闪现。
今年3月发布的《“十四五”现代能源体系规划》就指出,要推动储能设施、虚拟电厂、用户可中断负荷等灵活性资源参与电力辅助服务。
此外,北京/上海等多地的十四五规划中也都点名提到发展和建设虚拟电厂。
虚拟电厂项目尚未形成大规模落地,试点正星星点点推进。
从试点范围来看,已从最初的单个设备、企业级、楼宇集群范围,逐渐连点成片,向县域、市域和省域范围演进。
一片热闹之下,虚拟电厂行业里面玩家背景各异,软件服务厂商、智能终端、自动化开关设备厂、早一批的光伏玩家悉数入局。
在一级市场,不仅出现了多个专攻虚拟电厂的创业项目,新型储能厂商也在讲虚拟电厂的故事。
一位投资人表示,红杉中国在内的头部的投资圈已经全面关注到了这个赛道,并且已经出手,“一波新项目正在交割,头部的机构都在,但不方便说”。
一位创业者发现,即使刚刚进场、尚未盈利的新玩家都会被投资机构抛出来作为竞对进行分析。
作为”舶来品“,虚拟电厂在国内出现的时间不过短短两年,但关于它的前景,几乎所有人都很明确——多家券商近期纷纷发布研报判断,”虚拟电厂已经处于豹变前夜“。
3.目前的玩家有哪些?主观客观方面各存在什么难点?
随着双碳目标的推进,国内的风电光伏可再生能源装机量快速增长。
根据国家能源局统计,今年前五个月,全国可再生能源发电量达到1.1万亿千瓦——相当于全国有1/3的电量,都来自于这些风电/光伏等可再生能源电站。
原来的火力发电,烧煤的时候,一边产能一边造碳,产生的能量以破坏环境为代价。
风光发电纵使碳排放更低,是双碳目标的重要一步,但硬币的另一面是,可再生能源发电存在巨大的不确定性和波动性。
光伏只在阳光下才能发电,风电机组发电频率则随着风力变化而变化,这对于现有电网系统来说是一项灭顶之灾。
有行业人士向媒体举例,以一个风电装机容量超过5吉瓦的电力系统为例,风机1米/秒的低风速变化,就将造成500兆瓦的发电装机变化——几乎等同于300万居民的用电水平。
在煤炭撑起能源一片天的时代下,原有的电力系统也依据火电的特点,形成用户需要用多少电,上游的火电机组就发多少电,计划性颇强。
风光电为代表的可再生能源,从原来能源墙上撬开了一个口子。
一位行业人士向媒体表示,中国到2060年的用电量达到80亿千瓦,新能源装机量按照60%计算,总共是50亿千瓦。
能源端发生翻天覆地的变化,电网端需要构建以新能源为主体的“新型电力系统”——发电端跳动了,用电端也需要更灵活,否则,发电端要么发出来的电没办法上网,弃风弃光,要么造成电网堵塞等。
为了解决这一问题,用电端需要补充更多的“灵活可调节资源“,虚拟电厂就是其中的一项关键解决方案。(另外三项为:火电机组调节、抽水蓄能和储能)
虚拟电厂运营商公司“兆瓦云”创始人刘沅昆博士告诉媒体,这四种灵活可调节资源的方案中,按照经济型来排序,用智能化软件解决的虚拟电厂是成本最低的,而抽水蓄能/储能/火电厂,由于需要有实际的建设成本,价格会更高。
国家电网此前就公布过一则测算数据:火电厂如果要实现电力系统的“削峰填谷”(即降低负荷高峰、填补负荷低谷),满足5%的峰值负荷,需要投资4000亿;
而通过虚拟电厂,在建设/运营等环节的总投资仅需500-600亿元——只有前者的1/8。
浙达能源CEO蒋雪冬向媒体举了个例子。虚拟电厂就像在电网上打造一个“网约车平台”, 用电端的各种负荷以及分布式电源等,比如锅炉等设备,空调、分布式电源,就像是社会上的闲置车辆。平台通过调动这些闲散资源,聚沙成塔,实现区域内的人车匹配(即电网平衡)。
虚拟电厂的作用原理 图源德邦证券
用户端的负荷各有特点,可大致分为储能式电源、可中断负荷、可削峰式负荷、可时移式负荷等等。
具体而言,比如用电过高的时段,发电端承压,虚拟电厂平台可以让用户端的“可削峰负荷”(比如充电桩)降低频率,或者让“可时移负荷”晚数小时开始工作,或者是直接停止掉“可中断式负荷”的使用。通过种种动作,去削弱区域内的用电峰值,迎合发电端。
之所以“虚拟”,是因为并没有一个真实的“电厂”形态存在,但平台发挥着和电厂一模一样的作用,应对着可再生能源增多之后所存在的诸多麻烦:
一方面,虚拟电厂可以通过“削峰填谷”,保障电网的平稳运行,同时促进新能源的消纳;
另一方面还可以让参与其中的用电端企业用户通过参与电网互动,调节用电习惯,从而节省电费支出。
“虚拟电厂真正的价值,就是提供一个满足电网需求的资源池,去尽可能迎合发电端发电的频率特点,在用户端模拟调节出一条符合电网需求的曲线。”刘沅昆表示。
一直以来,电力工业一直被垄断经营,实行发电/输电/配电一体化的体制。
这种体制在电力工业发展的初期维系了电力工业的高速发展,但如今随着电力工业规模扩大,传统电力体制并不适应新型能源体系,电力市场需要引入更多的市场参与者。
那么做虚拟电厂中,产业上的公司怎么赚钱?钱又是由谁支付?
中金公司此前在一份报告中指出,当前国内虚拟电厂主要通过辅助服务补贴和需求侧响应获取收益。(注:电力市场辅助服务是指,为电力系统调节频率质量等服务;需求侧响应是指,根据电网需求,暂时暂停用电侧或者是改变使用习惯)
电力辅助市场的资金池子不小,能源局今年数据显示,全国电力费用中的3%将会流向电力辅助服务市场中,而在发达国家,这一比例最高能达到10%左右。
电力辅助市场的资金池子,主要由两部分构成,刘沅昆告诉媒体,在南方,主要是去年7月份推出的尖峰电价制度(即在系统用电量高的时候,制定比原来更高的电费,相比原来的峰段电价高了20%以上);
电力辅助市场,和“税”类似,本质上是电网价值再分配——在高峰期用电的厂商、以及过量发电的风电企业,影响到了电网平衡,它们所以需要为此额外支付代价,真金白银充入“电力辅助市场”的资金池子,这部分资金又流向了那些能为电网提供调节功能的公司。
电力辅助市场池子中的30%预计会流向虚拟电厂产业,按照7万亿千瓦时的社会用电总量,2022年虚拟电厂的市场规模在630亿元左右。
此外,随着目前“双碳”调节需求的进一步增大和用户终端用能电气化的推进,到2030年的虚拟电厂的市场规模将达到1350亿元。
除了赚取辅助市场的收入,需求侧响应也是目前不少地区虚拟电厂赚取收入的主要方式。
需求侧响应和马斯克的Powerwall公司的商业模式类似,当电网出现用电高峰的紧急情况时,会向下游释放减少负荷信号后,用户若愿意改变固有的用电模式,减少或者推移某时段的用电负荷,将获得补贴。
前述分析师告诉媒体,广东虚拟电厂主要靠去年新出台的需求侧响应政策挣钱。
不过相较之下,一位行业人士告诉媒体,虚拟电厂平台通过辅助市场赚钱会更加稳定,收入更加持久。
浙达能源CEO蒋雪冬告诉媒体,随着中长期市场、 现货市场、绿电交易市场、辅助服务市场等逐步放开,虚拟电厂可作为一个市场主体全面参与到市场中,极大丰富了虚拟电厂的商业模式。
比如,近期,国电投深圳能源发展有限公司的虚拟电厂平台就通过参与电力现货市场,通过电价价差套利赚取受益,最终获得0.274元/度电的收益。
这也是中国首个调度用户负荷参与电力现货市场并盈利的虚拟电厂。电力现货交易,目前也是部分有售电资质的虚拟电厂创业公司的商业模式之一。
虚拟电厂各种负荷资源如何参与市场和运行服务 信息由受访者提供
不同地区中,虚拟电厂的实践路线并不一致。中国和美国的虚拟电厂模式主要围绕用户端开发;
欧洲由于当地风电光伏新能源更加集中,虚拟电厂一般在发电端发起。
目前领先的德国虚拟电厂运营商Next Kraftwerk,已经打通了多种商业模式,2020年营收超过了6亿欧元(折合人民币42亿人民币)。
虚拟电厂方兴未艾,各大背景的上市/创业公司已开始布局。
从业者可以大致划分为两种。一类是“资源切入型”,以国家电网、发电集团、售电公司等有着天然的用电客户资源优势的地方性企业为主,这些企业自己有“矿”,比如国网综能、国网信通、国电南瑞等等。
另外,有着可调节负荷资源优势的新型储能领域玩家/充电桩玩家,也纷纷开启虚拟电厂探索,比如天楹股份、电享科技、国能日新、特来电、零碳智能等等。
不过,这部分储能/充电桩玩家并非虚拟电厂行业的主力军,而更多是将其作为一种收入补充方式。
一位电力公司高级分析师告诉媒体,储能设备适合参与虚拟电厂调频,虚拟电厂是当下火热的储能行业的终极商业模式,经过测算发现,部分储能项目据此只需要3年就能够回收成本。
图源pixabay
第二类主力玩家是“技术切入型”,为前述玩家提供软硬件技术服务能力,可以理解为提供“挖矿”工具。
比如为参与冀北电力公司虚拟电厂建设的恒实科技、金智科技、科陆电子等上市公司,为江浙地市电网公司建设虚拟电厂的“浙达能源”,以及前述提到的创业公司“兆瓦云”。
尽管各大玩家已一脚跃入虚拟电厂领域,希望从广袤的电力市场化变革中分得一杯羹,各自对于虚拟电厂的认知并不一致。
一名行业人士告诉媒体,行业内一部分玩家对于虚拟电厂的理解相对狭隘,只是停留在如何获取补贴/套利。
比如,有的厂商认为只要能实现设备负荷按照需求削减或增加,就能够建所谓的虚拟电厂,但本质上并没有与电网建立更深入的技术绑定和连接,成为电网的一部分。
而虚拟电厂是一个高度资源依赖、技术依赖和数据依赖的赛道,长期需要拼综合能力。
“营销团队是否足够专业,高技术能力的封装是否足够简单易用,基础能力是否足够标准化,决定了大家在这个赛道跑的快慢”,蒋雪冬表示。
中金公司也提出,兼具资源与技术的虚拟电厂聚合商有望成为行业龙头。
不管是什么背景的玩家、以什么样的商业模式落地,数位行业人士告诉媒体,当下虚拟电厂摆在眼前的难点一方面在于,如何说服用户端尽可能把更多调节能力给到虚拟电厂运营厂商,把用户侧资源池子做大做丰富。
有虚拟电厂从业者告诉媒体,目前行业用户对于虚拟电厂并没有太大感知——一说虚拟电厂,用户们第一反应是,虚拟电厂是什么?
谈到虚拟电厂靠辅助市场赚钱,问题又变成,辅助市场是什么?
所以,目前行业面临的最大挑战是,厂商如何把虚拟电厂的能力推销出去,让用户愿意配合;
其次,是要对用户端的负荷特性、生产计划和用电设备足够了解,协调好用户光伏、储能等多类资源,准确挖掘出用户的可调能力;
最后才是,考虑如何对负荷进行分类/组合/优化/运营,把收益最大化。
上一个难点更多是在于,企业如何打磨内功。摆在眼前的另一个客观掣肘在于,政策和电网调度如何搭桥铺路。
未来虚拟电厂项目能不能做大,与政策引导直接挂钩。一位虚拟电厂创业者在某东南沿海省份落地业务的时候发现,尽管当地已经出台了电力辅助市场文件,但并没有很好落地执行,部分地区对于使用虚拟电厂进行电力调度的接受度并不高,反而更愿意接受抽水蓄能/火力机组调度等传统的灵活性资源调度方式。
一位分析师告诉媒体,当前不管是电力市场推进速度,还是辅助服务、需求侧响应的政策还有待完善,“用户端以什么形式参与还没有框架”。
此外,受电网调度关系的影响,发电侧、用电侧的聚合需要电网同意,”虚拟电厂能不能做、怎么做,还是要看电网。”
目前来看,不管是从清洁能源接入规模、市场成熟度,或是行业对虚拟电厂的认知来看,均处于从零到一的起步阶段。
在蒋雪冬看来,虚拟电厂这一个分支市场要快速发展起来,需要顶层设计、市场环境、配套政策、技术规范、工程规范的完善。
现在看来,骤然爆火的虚拟电厂还有一段路要走,但到如今,已经没有人会怀疑它的价值。


科创最前线是一家专注报道科技推动产业创新的新媒体,致力于成为中国科创浪潮中的发现者、陪伴者、推动者。
我们聚焦中国科技创新产业发展,挖掘科创企业明日之星,深度跟踪头部科技企业动态及科技产业资本布局,推动科技在消费、出行、教育、文娱、房产、医疗等民生领域的落地。

