
01
01
-
白春礼对于远期建设世界科技强国的美好愿景进行了描绘,认为持续产出引领世界科技潮流的重大原创科学思想和科技成果、支撑我国成为综合国力和国际影响力领先的国家、创新成为政策制定和制度安排的核心因素是我国建成科技强国的重要特征。
-
玄兆辉等认为,科技强国要能够以科技为基础带动国家综合实力的提高,也就是说科技强国要能集中本国乃至世界范围内的科技创新资源要素,形成重大科学研究成果和先进技术,使之成为经济社会迅速发展的核心驱动力。
-
陈套认为,科技强国就是指在基础科学研究上取得全球引领性科学发现与原始创新成果,在工程与技术领域掌握关键核心技术。
-
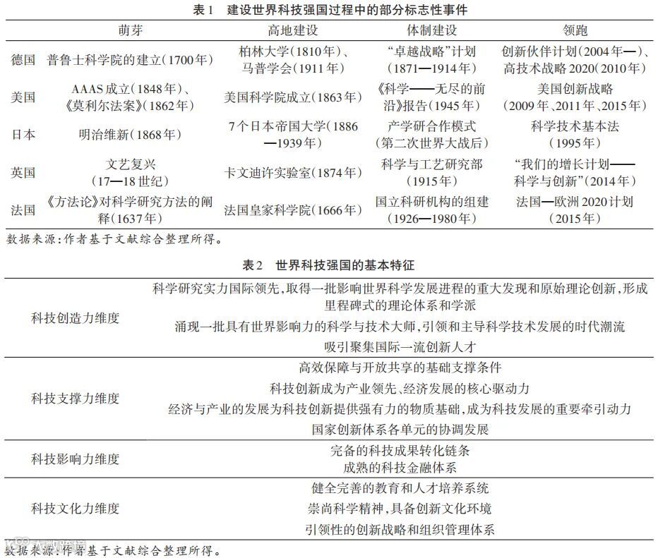
李瑞等则提出科技强国在科技创造力、科技支撑力、科技影响力等3个层面的具体内涵。
-
秦铮和韩佳伟对于以上观点做了总结,认为科技强国是指科技原创水平高、创新引领能力强、发展领域均衡,同时经济实力、综合国力、世界影响力强的国家。
一是科技创造力维度

02
02
创造力维度:国家实验室是攻克“卡脖子”关键核心技术的主力军
03
03
在科技创造力维度上,国家实验室管理要遵循科学发展规律
04
04
作者:魏阙1、辛欣2
1 之江实验室发展研究中心
2 浙江建设技师学院
项目来源:浙江省软科学研究计划重点项目“浙江提升关键核心技术攻关能力的创新模式、体制机制和典型案例研究”(2021C25021);之江实验室软课题项目“中国新型研发机构发展与评价研究”(2021CA0AK01)


