7月28日中央政治局会议指出,要以改革开放为经济发展增动力,继续实施国企改革三年行动方案。2022年是国改三年决战决胜之年,在当前内外复杂的背景下,作为定海神针的国有企业改革和发展意义重大。现简要梳理国企改革历程,重点聚焦分析国企改革三年行动进展和成效,基于国企改革三年行动的落实与攻坚方向寻找可能的投资机会。
01 国企改革背景回顾
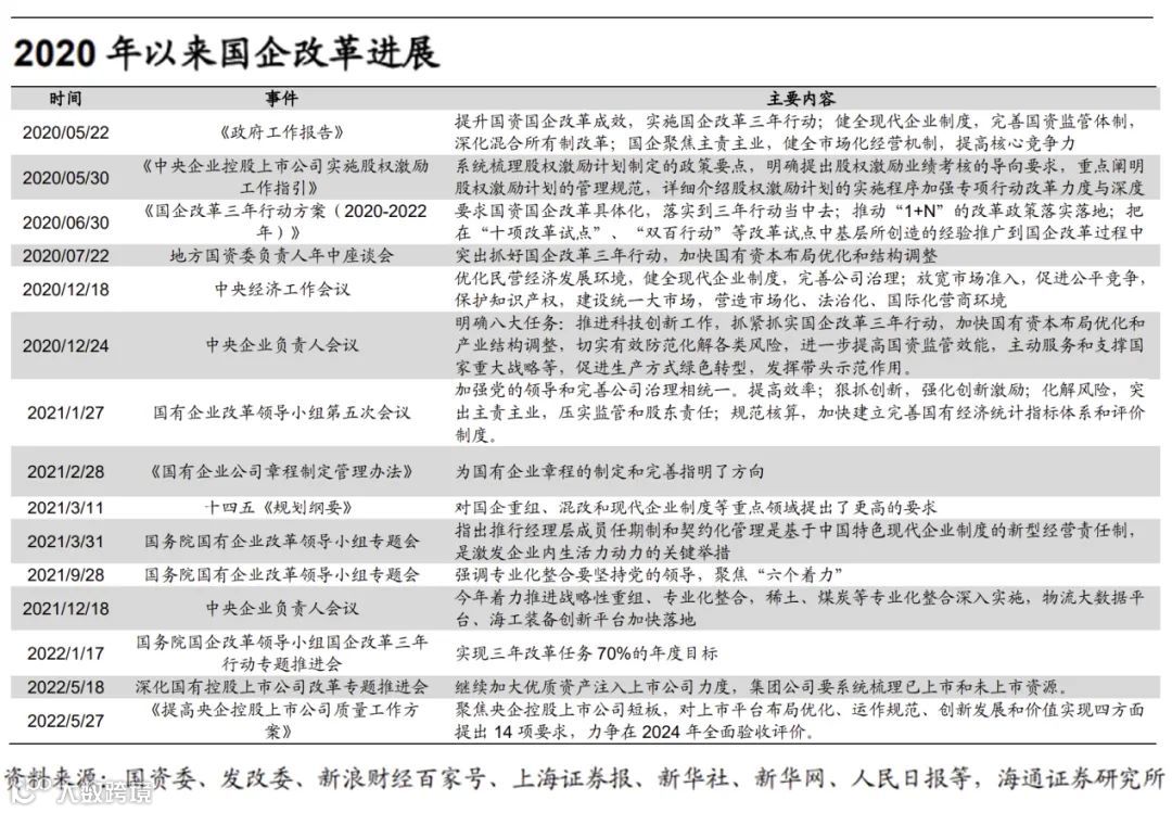
国企改革至今已经历了从微观层面的企业制度创新到宏观层面的监管体制创新等四个阶段。2013年11月,十八届三中全会通过《中共中央关于全面深化改革若干重大问题的决定》,标志国企改革进入新阶段。
2014-2016年是深化国改的框架构建期。2015年8月,中共中央、国务院印发了《关于深化国有企业改革的指导意见》,作为纲领性文件全面提出了目标任务和重大举措。
2017-2019年是试点探索期,将混改作为重点,“双百行动”等多项改革试验区由点到面向横纵向拓展。
2020-2024年是大范围铺开和纵深推进期,中央全面深化改革委员会通过了《国企改革三年行动方案(2020-2022年)》,该方案是落实国有企业改革“1+N”政策体系的“施工图”。方案对国有企业在核心竞争力、创新引领、产业链供应链水平、社会民生保障和应对重大挑战、维护国家经济安全等五方面提出具体的目标要求。2022年5月,为继续落实国改三年行动计划,国资委发布《提高央企控股上市公司质量工作方案》(以下简称《工作方案》),推动央企控股上市公司持续优化经营、做大做强。我们认为,为达成以上目标,政策将重点聚焦混改和市场化经营机制、科技人才、并购重组等发力点,通过对前期政策的整合以及系统性地扩大应用范围,改革红利将集中释放。
02 为什么在当前时点关注国改?
近期国企改革市场关注度较高,主要原因有:
1)从短期看,截至2022年7月29日,国资改革指数估值处在低位,PE(TTM)处在2014年有数据以来4%分位;
2)从中长期看,行业内结构调整淘汰过剩产能避免恶性竞争,叠加企业制度环境的优化与经营效率改善,将带来长期业绩的可持续性提升。
当前国改三年行动已接近尾声。从行动落实情况看,截至5月末,中央企业改革三年行动举措完成率达94.7%。
1)从企业层面看,国有企业内部的三项改革实现突破进展,现代企业制度建设不断推进,企业经营不断提升。2021年全年国有企业营业总收入75.6万亿元,同比增长18.5%,两年平均增长9.9%。
2)从国有资本布局看,国改三年行动在战略性重组、专业化整合、并购取得重大进展,国有资本布局不断优化。截至2021年末,央企“两非”剥离完成率达86.9%,地方“两非”“两资”清理退出完成率达87.9%。
国企改革向更高目标进发。2022年5月,国资委印发《工作方案》,就央企控股上市公司目前仍具备的短板弱项提出更高的要求。我们认为下一阶段国改的攻坚任务将集中在企业制度、市场化经营机制混改、创新研发、监管机制以及国有资本布局等方面。
03 有哪些领域值得重视?
在日益复杂的国际背景形势下,国防安全与科技安全是国家安全的重要组成部分,我们认为涉及国家重大战略及安全的行业和领域是改革重点,建议重点关注军工、科技。
军工方面,国防实力应与国家战略安全相匹配,百年强军目标下军工行业发展需求迫切。从政策看,十九届三中全会提出,确保完成2027建军百年目标。国企改革聚焦军工板块是大国博弈愈发激烈的时代要求,2022年我国军费预算为1.45万亿元,军费预算增速重回7%。从盈利看,自国改三年行动以来,军工板块的ROE(TTM)由2020Q1的2.7%持续增长至2022Q2的8.6%,预计国企改革带来的盈利水平红利将不断释放。
科技方面,改革大力支持科技自主,而大批传统领域的国企数字化转型也带来市场空间的新增长点。政策方面,527《工作方案》中提出,“带头落实国家战略性新兴产业集群发展工程和龙头企业保链稳链工程”。7月美国众议院通过《芯片与科学法案》支持芯片产业发展,加大对中国芯片产业的限制。科技自主刻不容缓,国企是科技行业的排头兵,更多聚焦科技相关的国改政策有望推出。此外,科技自主背景下国家大力推动国产信息化,有望成为科技类国企盈利提升的催化剂。
风险提示:国企改革进度不及预期。

