
从“一穷二白”到“康庄大道”,
从“高速增长”到“高质量发展”,
从“衣食无忧”到“高品质生活”,
人们正享受着便捷的出行、美味的食品、琳琅满目的商品。
中国也成为一个引领时尚、推动创新的国家。
无论是衣食住行还是娱乐休闲,老百姓的生活正在一次次升级。
可以说,中国人正在拥抱一个更美好的生活。而这种变化,离不开科技和产业的进步。
时至今日,各行各业都开始达成一个共识:要实现产业转型升级,必须拥抱数字化、智能化。数智化已成为所有产业提升市场竞争力的基础支撑。


千行皆选,百业同道
多边形战士YonSuite 助力各行企业数智化转型
放眼国内的成长型企业,正以一种前所未有的方式构建全新企业价值链,将企业发展与数智化创新紧密连接。身处产业变革潮头,用友YonSuite凭借领先的平台技术、领先的全场景SaaS服务,驱动创新企业以数智化的“飞轮效应”实现商业创新、管理创新与应用创新,引领了一波又一波“创新企业选YonSuite”的风潮。
多边形战士YonSuite202305新版,进一步增强了智能化与数据驱动能力,实现了产品的重大跨越,推动YonSuite进入全球规模化普及的新阶段。
以全新的六大新特性,帮助千行百业实现更高效的增长。通过打造更智能化的场景应用,更精细化的管控和更具人性化的用户体验,让智能触手可及,场景随需组合,业务全球一体,角色按岗而定,开发如此便捷,连接无处不在!
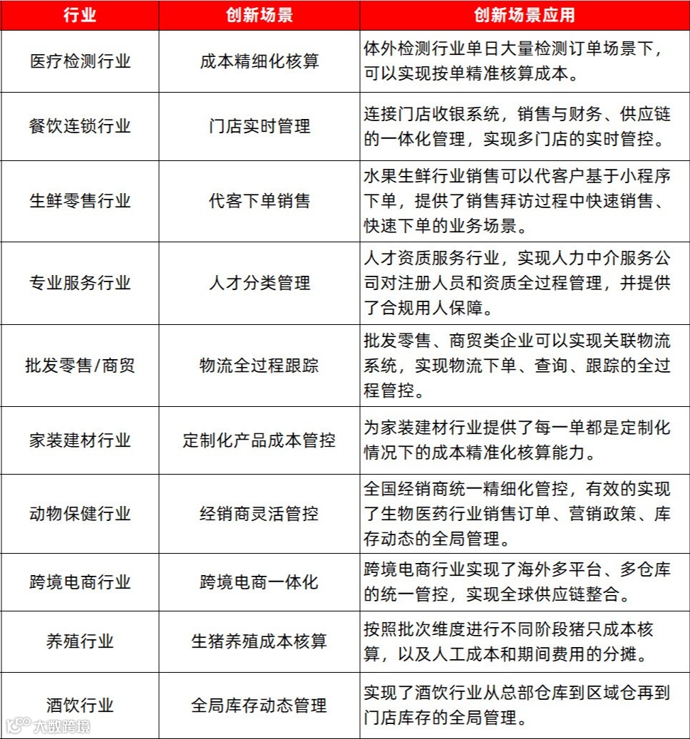
在最近的2023用友商业创新大会上,YonSuite还发布了10大行业生态场景创新应用,覆盖了餐饮连锁、医疗检测、生鲜零售、跨境电商、酒饮等细分行业,持续引领SaaS产业跨越式发展!


“衣”:YonSuite助力服装行业全渠道营销管理
在物质生活日益丰富、精神需求逐渐增大的今天,衣着已不仅是遮羞御寒,而是人们形象的延伸。
同昌服装有限公司是一家专业从事儿童羽绒服生产的企业,公司总部位于江苏常熟市,同时在吉林延边和韩国首尔设有生产基地和设计工作室。为了提高运营效率,公司在2021年开始进行系统云化改造,选择了YonSuite作为全面业务管理解决方案,取得了显著的成果。
通过采用YonSuite,同昌服装实现了业务一体化管理,成为了库存天花板。借助YonSuite数智飞轮,公司的库销比降低到了惊人的10%以下,成为了业界库存管理的标杆。
数智化管理让同昌服装实时库存管理达到了极致水平:一线打包速度提升了3倍以上,发货准确率达到了100%。在出货端,公司采用一物一码的严格控制措施,有效遏制窜货现象,并通过全程追溯系统保证每一笔订单的可追溯性。内部形成了“财务+供应链+条码”的全面在线协同。
借助用友YonSuite数智飞轮全场景的支持,同昌服装成功搭建了适合自身需求的数据中台和管理平台。通过全面的数据收集和分析,公司更好地了解市场需求和趋势,及时调整产品设计和市场营销策略,从而实现了持续增长,并开辟了儿童羽绒服市场的新天地。


“食”:YonSuite助力食品行业实现云端转型
餐饮、食品行业是与人们日常生活息息相关的领域,其管理效率和品质直接关系到消费者体验。
成都康乐汇食品有限公司是一家火锅食材制品深加工企业,是国内火锅食材领域的领导品牌,服务于全国上千家餐饮品牌店。
先后和“海底捞”“巴奴”“刘一手”“德庄”“杨国福麻辣烫”“呷哺呷哺”“老妈”“俏江南”“眉州东坡”“红杏”等火锅、川菜企业建立了合作关系,为一线连锁品牌提供食用血类、毛肚类和其他冻品类火锅食品。
成都康乐汇食品有限公司财务总监欧子忠先生表示:“选择YonSuite,使公司实现了7*24小时业务在线,打通了财务与业务的一体化,增强了集团财务管控能力,帮助我们大大提升了经营管理效率。”
通过与YonSuite合作,康乐汇实现了云端转型,规范了企业基础管理,实现了4大产品品牌、16+产品线和100多个产品品类的集中管控,业务协同效率大幅提高。


“住”:YonSuite助力建筑施工行业重塑业务运营和管理模式
住房问题既是民生问题也是发展问题,关系千家万户切身利益,关系人民安居乐业,关系经济社会发展全局,关系社会和谐稳定。
中建投工程技术有限公司是一家集投资和建设为一体的综合性大型企业,随着集团业务的迅速发展,所承建的施工项目更是遍布全国各地,如何实现集团业务审批更高效、怎样打通业务端与财务端数据共享、怎样提升项目管理规范化等一系列问题日益突出。
为此,中建投集团借助“YonSuite+建造云”的落地,已经实现了集团全业务一体化管理目标,丰富管理创新手段,促进企业改革转型。中建投工程技术有限公司财务总监周香云表示,通过构建一体化的管理模式,中建投集团不仅实现了采购计划—合同—入库—结算—发票—付款物资业务“六个统一”,也实现了合同、物流、发票、资金“四流合一”。


“行”:YonSuite助力智慧出行行业管理效率大幅提升
在快节奏的现代生活中,出行的便捷性和高效性显得尤为重要。行路难,停车更难,想必我们都遇到过“行车五分钟停车半小时”的苦恼场景。
西安艾润物联网技术服务有限责任公司是一家专注于智慧停车的高新技术企业,发明了基于物联网技术的“互联网+智能停车4.0系统”,是全国“自助停车”的创始者及主导者,是科技领先的停车管理平台服务及运营商,成就美好生活。
通过提供智能停车服务,艾润为客户提供了高效、智能的停车体验。而在日常管理中携手用友YonSuite,实现了管理效率的大幅提升。财务供应链一体化协同,自动生成凭证财务高效核算,财务凭证手工核算工作减少78%;费用审批在线化,费用审批效率提升90%,可实时、在线、全局掌控营销费用。
谈到YonSuite,艾润物联财务总监蒋翠玲说道:“一体化平台解决了公司库存账实不符的情况,改善了财务部门、业务部门以及总部与分支机构之间沟通不畅的问题,同时,产品的高扩展性也符合我们成长型企业的未来展望。

在数智化浪潮中,YonSuite如同一个多边形的战士,灵活适应并驾驭各种业务场景,不仅为各个行业提供了精准的、一体化的数智化解决方案,还助力这些企业精确定位自己的发展方向,从而实现业务优化和管理创新。
衣、食、住、行,几乎没有哪个领域YonSuite不能触及和深度融合的。这种普及性背后,体现了YonSuite在数智能力技术和业务洞察上的深度融合。创新企业选YonSuite,这不仅是一种风潮,更是企业对其业务价值和前景的信赖。
当今时代,任何想要稳固业界地位或寻求跨越式发展的企业,都应深刻思考如何结合数智化转型突破,以实现企业的长远发展和市场领先。


