大数跨境
0
0

鹏博士发布关于公司数据中心资产转让事项进展情况的公告

鹏博士发布关于公司数据中心资产转让事项进展情况的公告 DTDATA
2020-12-31
0
导读:​12月31日,鹏博士公司发布了《鹏博士电信传媒集团股份有限公司关于公司数据中心资产转让事项进展情况的公告》,宣布终止此前的数据中心标的资产转让事项。同时鹏博士将偿还平盛国际已经支付的款项,相关款项将
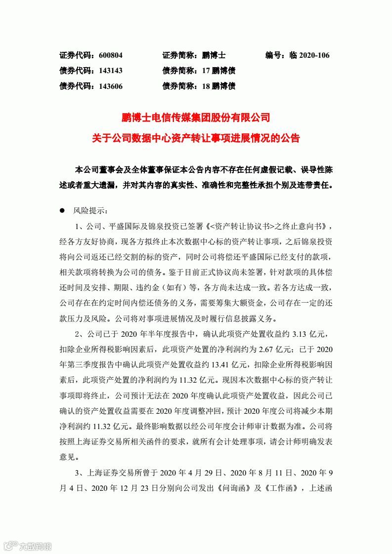
12月31日,鹏博士电信传媒集团股份有限公司(下文简称“鹏博士”)发布了《鹏博士电信传媒集团股份有限公司关于公司数据中心资产转让事项进展情况的公告》,宣布终止此前的数据中心标的资产转让事项。2020年4月份,鹏博士经董事会审议,将旗下数据中心资产转让于平盛国际金融控股有限公司、锦泉元和投资管理有限责任公司,标的资产转让价格为 23 亿元人民币。

《公告》表示,经各方友好协商,现各方拟终止本次数据中心标的资产转让事项, 之后锦泉投资将向鹏博士公司返还已经交割的标的资产,同时鹏博士公司将偿还平盛国际已经支付的款项,相关款项将转换为鹏博士公司的债务。 

公告全文如下:






识别二维码,免费下载“构建新一代数据中心”、“451 Research白皮书”、“全球数据中心数字转型成效报告

往期精彩内容分享


欢迎加入DTDATA数据中心全生态服务平台,找机房、找品牌、找产品、找朋友,DTDATA团队为大家分享更多,敬请关注。服务热线:400-089-1045,投稿邮箱service@dtdata.cn
【声明】内容源于网络
0
0
DTDATA
立足数据中心,聚焦云计算、大数据、区块链、人工智能等领域,分享产业最新资讯与技术!
内容 1458
粉丝 0
DTDATA 立足数据中心,聚焦云计算、大数据、区块链、人工智能等领域,分享产业最新资讯与技术!
总阅读566
粉丝0
内容1.5k