点击上方蓝字 关注上海交易集团
全球化以新的形势出现,所熟悉的集中式的工厂正逐渐淡化,取而代之的是分布式的工厂。
内容简介
2024年5月,2024陆海财经论坛在重庆召开,上海交通大学中国质量发展研究院客座研究员林雪萍进行了“供应链大分流:中国制造的应对之道”的主旨演讲。经整理,演讲内容如下:
看向世界,跨国企业的供应链正在沿着不同的地理位置而移动,这被称作“供应链的大分流”。而在这样挑战与机遇并存的时刻,中国制造应该用怎样的姿态与对策融入其中?
去年,墨西哥取代中国,成为美国的第一大进口国,这是过去十多年内没有发生的事情,其实很多行业都在发生变化,比如,原来中国是电视机的生产大国,2019年美国进口的电视机中,60%来自中国,20%来自墨西哥,但是到了2022年,这个数字已经逆转,墨西哥出口美国的电视占了60%,中国只占20%,中国制造的这部分产能、这部分品牌去了哪里?这是要去面对的一个问题。
过去所熟悉的全球化里,即使是纺织服装,这一普遍被认为是低技术制造的行业,仍然给国家创造了大量的外汇,很长的时间里,它创造的外汇超过了50%。那时,可能纺织服装也是最赚钱的行业,而现在,整个局面已经发生新的变化。过去,尤其是2001年中国加入WTO之后,全球的工厂都在向中国汇聚,使得中国成为一个世界工厂。在很长一段时间内,这样的一个世界工厂已经不仅仅是一个超级工厂,而是构成了一个供应链的超级的、网络的节点,这也成为了中国制造的一笔巨额财富。
全球化1.0的基础之上,基本上是按照美国的“信息高地”和中国的“制造洼地”这两个主旋律缠绕所形成的局面。这也使得整个中国制造的产能是为全球化准备的。但是现在的形势已经发生了新的变化,很多地方都有大量新建的工厂。
在东南亚或者墨西哥,很多工厂正在不断兴起,跨国公司是其背后的主导性力量。林雪萍认为全球化是一种拉平、搅拌的力量,是国家要素间流动的强度,而不能简单地以“逆全球化”来概括一些现象。全球化以新的形势出现,所熟悉的集中式的工厂正逐渐淡化,取而代之的是分布式的工厂。
过去,很多供应链强调两点,一是成本,二是效率,现在增加了安全这一因素,使得整个供应链的形态发生了变化。这个变化也发生在中国这一制造大国中,中国制造是一个集中的、非常成熟的供应链。但是现在新的、平行的供应链正在生长,无论是墨西哥还是匈牙利,都能够看到新的力量成长起来,与中国制造有着对冲的作用。当然还有印度这样非常独特的市场。什么在发生着变化?这是需要去关注、探究的。
从制造形态的变化来看,整个供应链按照地理位置进行迁移,迁移动机与目的具有差异性。地理再发现的过程,围绕着四种制造的产生,这使供应链变得更加复杂,最终造成的结果就是人们面临着昂贵的全球化2.0时代,这也是德国人所说的,全球化不再天真,本质含义是不再廉价。
过去,制成品走出国门的过程中,产生了大量的半成品、中间品的出口,使得原来的供应链基本上是直线地从各生产八方汇聚到中国,再直线出口到欧美,而现在已来到曲线的时代,需要绕更多的地方才能到达终点。每个国家、地区都面临着跳出原有思维、跳出舒适区的挑战,这也是目前所面临的形势——供应链大分流。
壹 | 如何认识供应链?
——韧性供应链的三个“力”
应该怎样认识供应链?每个行业对此都有不同的说法。在认识供应链时,可以考虑使用3种不同力量的模型来看待供应链的消涨的过程。“控制力”是其中一方面,并且为大家所熟知。很多关于“卡脖子”的谈判、攻关的工程的其实都是在为控制力而战,在一些关键的价值节点,比如人工智能的芯片,都能感受到一场关于未来数字经济的控制力之争。
第二种是“连接力”。贸易战的过程中,中国制造展现出了出人意料的韧性,仍然保持了强大的恢复原状的能力。什么是“连接力”?企业与企业之间连接的程度和密度,构建了供应链韧性的重要组成,就是连接力。
第三种是“设计力”。如果从更加宏大的角度去看,在当下各个国家中,包括美国都在大量使用公共政策,甚至产业政策,用各种所谓的“设计力”的方式,通过非商业化的手段来规范、促进,或者压制别的供应链的成长,这就是这一力量发挥作用的重要体现。
贰 | 如何看待“卡脖子”
现在各个行业都很容易有一种“卡脖子”的焦虑,各个行业也都在强调这一点。实际上,不是所有的控制力都涉及技术攻关的问题,或者说绝大部分不是。虽然市场上确实存在一些产品由于技术壁垒而难以制造的问题,但是大量的产品还是跟质量、可靠性有关系。
在中国的高端仪器仪表市场,可能百分之八九十都是进口。为什么国内同样能造出仪表,但在一些领域似乎非得用国外的不可?很重要的一点是因为国内的部分仪器阀门使用了一段时间,比如一年后,会出现一些问题,这不一定是仪器仪表本身造成的,其中还有一个次生的影响力的因素,就是相关产品电路板的不稳定性。中国可能拥有全球电路板80%左右的产能,但是高端电路板的可靠性仍然不能很好地保障,带来的结果便是下游的仪器仪表会失去控制力,这些产品也就难以成为客户的重点选择。
因此需要建立一个系统性的思维,而不是单一地去看仪器仪表为什么“卡脖子”,机床为什么“卡脖子”,很多时候造成产品“卡脖子”的因素不仅仅局限于产品本身。
此外,还有很多“卡脖子”问题与规模不经济性有关。比如,国内可以制造圆珠笔芯的钢,但是企业仍然不会选择使用这种钢,因为钢还需和油墨结合,而油墨又是进口的,大量钢厂调试所使用的加工机床同样是进口的,这就会导致规模不经济性,下游企业不愿选择这类钢。
看待控制力需要长远的眼光。比如,用“专精特新”去攻关的时候,需要看到“专精特新”的尽头必然走向全球化的流程,如果攻关仅停留在国内,那么将面临同行更快速掌握更先进的技术的竞争压力。如果没有通过全球化,“专精特新”的地位难以保障,因此它必须在全球化中寻找规模经济性。
此外,容易被忽略的就是连接力。重庆拥有非常齐全的工业门类最重要的原因是这些门类之间相互构成支撑,而不是简单地以大类、小类的数量来评定。需要注意的是,不同的产业交叉会产生新的创新活力。
叁 | 没有一个产业不高端
一个城市的创新活力与制造业密切相关,因为制造业能够提供最丰富的产业形态、最丰富的技能,能够将多元化的人才组成在一起。制造业就是最好的容器。重庆是全国第二大的二产行业过万亿的城市,不能孤立地去看待其拥有的大量的制造业产业集群,而要关注底层的连接力,他们的联合能够产生丰富的技能,并由此产生新的创新组合。没有一个产业不高端,没有一个产业要放弃。所有的产业都值得被重视,它们的另一端连结着着巨大的民生,或许能够可以演化出精密的、高端的产业。
当产业在发生移动的时候,连接力的根部需要保留在国内。一个不争的事实是,苹果手机背后的一部分产能从郑州搬迁到印度的城市。但是虽然目前印度的这一产业较为繁荣,但相关设备、技术,比如手机模组、自动化非标等仍然需要依靠中国。这是供应链的黏性留下的窗口期,但有一定的时限,因此需要高度思考产业变迁对国内产生的影响。
英特尔最大的芯片市场是中国,2023年销售金额150亿美元,中国占比 27%,超过美国。如果惠普、戴尔、联想大量的电脑笔记本的供应链迁移,这个比例将迎来下降,当这个比例下降的时候,很多国家之间经济上的依赖就会变得脆弱。
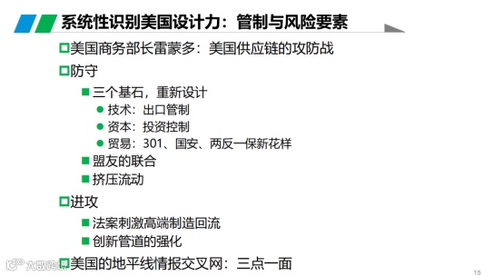
要认识连接力、控制力在什么情况下会发展,需要考虑目前所面临的空前的地缘政治风险。跟20年前产品出海不同的是,当下更需要知道是谁在设立各种管制的规则,美国是采用什么样的方式,来对中国的供应链进行所谓的“围追堵截”?其实它是有一套成熟的产业规则,拥有非常成熟的供应链的设计力,来阻碍这个国家和企业。美国的防守的基石和进攻的基石都是非常清楚的,是有路径可循的,下的绊马索不是没有痕迹的,这些都需要去关注、发现。
肆 | 如何应对供应链大分流?
面对整个供应链的重塑,首先要做好心理准备,这是长周期的非平衡态,目前处于流动的过程中,还没有变形。因此,采取何种行动非常重要,每一个国家、每一个企业都是其中可能改变规则的博弈者。很多企业现在的迁移或许是被动的,跟着果链走,跟着星链走,要去避险,要把正在发生的趋势变成主动融入,所以要做主动性的设计,要适度地看待全球的风险,要去分层,比如说欧洲,其实它是一个“意见”的散装社区,德国、法国、意大利的诉求各不相同,要通过识别它来建设性地争取对自身有利的力量。当然,对此要寻求融入、嵌入板块的方式方法。
第二,对于企业来说,要建立“向左看”的视角,只有向上游看才能看见供应链,才能够意识到自身的一部分能力不完全是由一个企业边界决定,而是和上游有密切关系。所以中国制造面临着“再出海”的抉择。以前仅仅是产品出海,现在是供应链的能力出海。在海外兴旺的这些新工厂,有相当一部分是来自中国,所以要去理解,要重新定位,要去区分国际化和全球化的区别。当下,东南亚、墨西哥都是投资的热土。在泰国,现在很多地方都在抢占工业地产,或许这些都令人感到不可思议,也正因于此,掌握实地发生的真实的现状非常重要。
另外,国人对印度的了解,依旧充满各式各样、混搭的认知。事实上,印度去年的汽车产销量为500万,过去几年几乎每年都实现了将近100万的增量,未来印度也是唯一一个能够在中美之后汽车产销量超过千万的国家。这无疑是一个庞大的市场,至于怎么认识这个市场,需要仔细去看,仔细去听,甚至实地考察,那些风险不是无迹可寻的。对印度来说,它目前仍然离不开中国的技术。
出海不仅是企业的事情,过去国内发生了许多企业单打独斗的事件,一个大企业也只是把其上下游放下去,那么外围的金融、信用、保险、物流、商贸怎么办?现在,这方面仍然处于一个空白的状态。
对此林雪萍表示,希望企业再次思考,要培养抱团的意识,抱团基础之上,还要充分发挥周围平台的力量,要意识到出海已经是明确的趋势,每一个国家、地区的地图,都值得拿着放大镜重看一遍。
墨西哥所确立的产业集群,在过去几年中发生了巨大的变化,很多产业开始混杂在一起。现在最热闹的就是蒙特,起亚和现代2016年才开始生产,现在在墨西哥已经超过10%,它的本地化做得非常好。庞大的工业园区已经塞满了韩国的供应链。通用的拉莫斯工厂,今年5月份就会有充电桩进来。伊戈尔要向佛山投资10多个亿。这些在墨西哥的一个城市发生的现象,我们不能熟视无睹。这些国家的发展其实就是对中国的某一个城市的替代。
最后是探讨以分布式工厂为根基的全球化的2.0,林雪萍认为,这个时候要告别所谓的“火鸡思维”,事情不像想象中的那么简单与乐观,许多企业面临着认知框架不连续的问题,因而需要重新去认识供应链,重新去连接供应链,让供应链真正成为战略性的资源。在这种情况下,要去理解航海地图,要做一个聪明船长,引领整个出海的进程。
内容来源丨财经思享汇(ID: caijingsxh-)
文章作者丨林雪萍
文章整理 | 赵田禾

