今天是教师节,
感恩从小到大指引我们成长的每一位老师!
而在造价人职场的道路上,
有一款强大的工具,也像一位默默付出的“老师”
——
它帮助我们精准算量、规范操作、提升效率,用智能与专业陪伴我们一路进阶
在这个特别的日子,今天我们邀请到广联达优秀的【砼砼老师】为大家带来专题解读:
✅ GTJ2026核心变化点如何智能适配24新清单规范?
✅ 智能提量如何帮你省时省力、避免失误?
感恩师者,也不忘赋能自己。
让专业工具,成为你职场进阶的“良师益友”。
变化点及软件应对点一览
混凝土部分优化
变化点一:剪力墙与板体积的扣减优先级调整
13清单:按设计图示尺寸以体积计算。扣除门窗洞口及单个面积>0.3m2的孔洞所占体积,墙柱、墙梁及突出墙面部分并入墙体体积内。
新清单:按设计图示尺寸以体积计算。扣除门窗洞口及单个面积>0.3m2的孔洞所占体积,墙柱、墙梁及突出墙面部分并入墙体体积内。墙高:墙基上表面至墙顶之间的高度,与板相交时,内、外墙高度均算至板顶。
软件应对:
调整剪力墙与板体积扣减优先级为板扣剪力墙,剪力墙不扣板。
变化点二:梁与板体积的扣减优先级调整
13清单:按设计图示尺寸以体积计算。伸人墙内的梁头、梁垫并入梁体积内。梁长:1.梁与柱连接时,梁长算至柱侧面2.主梁与次梁连接时,次梁长算至主梁侧面。
新清单:按设计图示尺寸以体积计算。扣除劲性钢骨架所占体积,伸入砌体墙内的梁头、梁垫并入梁体积内。
梁长:1.梁与柱连接时,梁长算至柱侧面。2.主梁与次梁连接时,次梁长算至主梁侧面。
梁高:梁顶部与板相交时,梁高算至板顶;梁中部、底部与板相交时,梁高不扣除板厚。
软件应对:
调整梁与板体积扣减优先级为板扣梁,梁不扣板。
变化点三:钢混新增清单项:钢筋混凝土柱、劲性钢筋混凝土柱、钢管混凝土柱、钢筋混凝土梁、劲性钢筋混凝土梁
13清单:无
新清单:钢筋混凝土柱、劲性钢筋混凝土柱、钢管混凝土柱:按设计断面面积乘以柱高以体积计算。扣除劲性钢骨架所占体积,附着在柱上的牛腿并入柱体积内。增加钢筋混凝土梁、劲性钢筋混凝土梁类型。
软件应对:
①型钢砼柱、柱新增属性【清单类别】,清单项细分:钢筋混凝土柱、劲性钢筋混凝土柱、钢管混凝土柱。
②梁、连梁新增属性【清单类别】,清单项进行细分:
1、钢筋混凝土梁
2、劲性钢筋混凝土梁
钢筋部分优化
变化点:明确不计算施工搭接
13清单:无
新清单:各钢筋项目除设计(包括规范规定)标明的搭接外,其他施工搭接(如定尺搭接)不计算工程量
软件应对:
清单规则选择2024新清单时,钢筋计算设置-搭接设置界面内,支持选中【不计算施工搭接】,选中后,软件自动不计算施工搭接(即定尺搭接),设计搭接正常计算。
还有很多软件的优化,在这里没法一一列举~
但是!文末有解决办法!
另外关于新清单,对我们造价人来说最麻烦就是钢筋要按部位拆分啦!!接下来砼砼老师给我们介绍一下软件智能提量的功能吧~
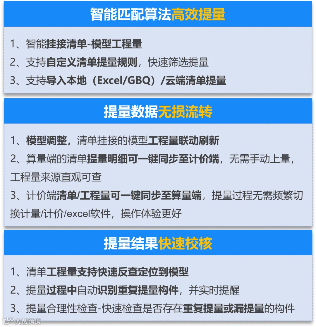
【业务优化 全新升级】AI智能提量
——助力快速出量精准提量
钢筋清单细列项数目扩至27项,需要细分构件类型列项、提量。
通过AI智能提量
AI提量方案:GTJ中直接导入、编辑调整、补充、删除清单;AI算法解析清单提量规则、提量规则支持手动修改;智能匹配快速挂接清单-模型工程量,量价关联稳固;提量数据直接来源报表,工程提量更精准。
GTJ直接导入清单提量
AI解析智能匹配提量
支持自定义提量维度
编辑调整清单重新提量
想要彻底摸清新清单+广东本地实施细则?22号文、24号文里那些细则调整,具体影响了哪些费用和清单编制?
在新版软件里,造价业务到底该怎么做才省时省心?
「解码新清单 洞见新价值」——《建设工程工程量清单计价标准》广东实施应用培训大会
时间:9月16日 下午13:30-17:30
地点:广州中心皇冠假日酒店3楼水晶厅(越秀区环市东路339号)
线上直播同步进行~
本次参会我们还用心为大家梳理出
《24国标清单+广东实施:计价计量差异对照全编》
它围绕 24国标清单、13国标清单、〔2025〕22号文、〔2025〕24号文 四份关键文件,按“政策指引 → 国标对比 → 地方衔接”的逻辑,帮你理清:
✔ 新国标在广东的落地要求
✔ 新旧标准核心变化
✔ 地方特色适配调整
✔ 各专业工程计量要点
空前火爆,先到先得!立即扫码报名
更多福利,一睹为快!
线下参会
互动有礼
陶瓷定制杯垫
茶里茶包
洗漱包
迪士尼小包
迷你蓝牙音响
餐具套装
折叠键盘
睡眠眼罩
电动牙刷
新秀丽书包
小米路由器
CHERRY键盘
惊喜抽奖
扫地机器人
惠普打印机
调研有礼,人人有份!
《24国标清单+广东实施:计价计量差异对照全编》
*活动礼品以实物为主
线上参会
邀请有礼
小米阅读器
50元礼品卡
颈椎按摩披肩
润培护手霜
两轮竞答红包
千元现金红包
多轮直播抽奖
精美茶杯套装
茶里茶包
蓝牙耳机
便携饭盒
可爱靠枕
毛巾套装
粮油套装
五轮红包雨 等你拼手气!
千元现金红包
调研有礼,人人有份!
《24国标清单+广东实施:计价计量差异对照全编》
*活动礼品以实物为主



