
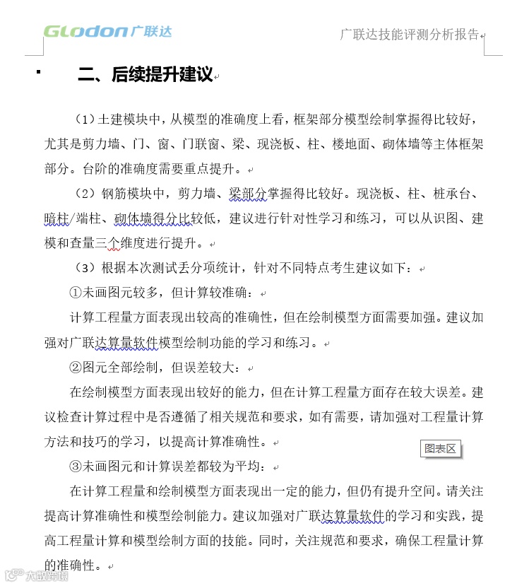
优秀的人才是企业竞争力的保障,建筑行业正面临着数字化、智能化、可持续发展等方面的挑战和机遇,高质量商务人才可以推动企业在这些领域取得突破和领先地位。
中国建筑第八工程局某下属子公司(以下简称“中建八局某下属子公司”)是全球排名第一的投资建设集团中国建筑成员企业,作为国家科技部认证的“国家高新技术企业”,长期致力于建筑科技和施工管理的研究与创新,拥有房屋建筑工程施工总承包特级资质,先后获得鲁班奖、国优奖、詹天佑大奖等建筑业最高奖20余项,荣获全国优秀施工企业等国家级殊荣及省部级荣誉百余项。
中建八局下属子公司在数字化转型过程中,始终坚持人才强企的人才培养理念,注重商务人才的专业技能培养。然而,在员工培养过程中,难以准确识别不同岗位员工的技能薄弱点,这使得如何设计有效的培训内容成为一个难题。广联达企业人才测评解决方案(GIAC标准)帮助该公司快速厘清团队岗位能力关键点,一站式解决企业人才专业能力鉴定难题,为企业人才培养提供参考依据。
人才强企
如何有效识别商务人员专业能力差距
当中建八局下属子公司新的管理者进入团队后,在实际管理工作中发现,企业近三年商务新人的专业技能水平有下降趋势,这对于企业人才发展来说是一个“危险”的信号。在识别出这一问题后,管理者围绕“崇尚技能、学习技能、提升技能”管理思路,提出快速采取行动,提升商务人员计量计价基础能力的要求,把打造“务实、专业、敬业”的一流商务团队,助力企业高质量发展作为重点工作。
中建八局下属子公司商务人员算量能力考核
在制定商务人员培训计划的过程中,他们面临着一个较为棘手的挑战:近三年来商务人员的专业技能水平参差不齐,不同岗位员工的岗位能力标准各异,涉及基础设施、装饰装修、土建和安装等多个领域的200多名员工需要能力提升。专业跨度大、人员多、缺乏评判标准和工具,无法有效识别出不同员工在专业能力上的具体差距。这一现实情况导致在培训过程中无法针对性地解决问题,培训效果难以保证,员工的能力提升效果也不尽如人意。
中建八局下属子公司商务人员算量能力考核
有的放矢
人才测评助力企业提升培训精准度
基于广联达与中建八局下属子公司之间的长期合作,广联达在深入了解该公司的难题和需求后,迅速做出了响应,并经过深入研究,为其提供了一套全面的企业人才测评一体化解决方案。
鉴于本次受测商务人员专业跨度大、人数多、专业技能水平不一,广联达为企业提供了定制化的测评试题库,试题库基于GIAC行业标准岗位要求,将不同专业科目、手算与电算区别开来进行分模块测评。
中建八局下属子公司定制算量竞赛试题库
能力鉴定测评通过广联达独创技能实操测评平台实施,可以对商务人员的专业能力进行量化评估。独有的系统自动评分功能,测评结束即可查看成绩,帮助企业清晰地了解员工能力水平及分布。平台采用了5级防作弊技术和机器判定评分,确保多人、多层次考核的公平性和公正性。据多家企业实际应用统计,方便省心的技术平台可为企业组织考核效率提升70%以上。
独创技能实操测评平台及5级防作弊技术
实时成绩看板
测评结束后,系统会自动生成整体和个人的能力鉴定分析报告,帮助中建八局下属子公司的管理者深入了解员工的专业能力现状,并提供后续团队培训的能力提升建议。在个人分析报告中,通过个人成绩排名可以了解员工在团队中的能力水平等级。同时,通过个人失分原因分析,可以识别员工技能上的薄弱点,为后续团队人员配置和培养计划提供参考依据。
分析报告能力分析和提升建议示例
经过能力鉴定测评,广联达将根据测评结果和企业及员工需求,为该公司量身定制测后培训方案,填补商务人员技能差距,助力企业提高员工的综合素质和能力。
“学–练–测–评–用”闭环教学方案
助力企业打造一流商务团队
中建八局下属子公司近年来高度重视商务人员的培养与技能提升,以适应建筑行业数字化、智能化转型升级。通过《价值创造能力提升三年行动方案》将商务能力提升作为年度工作重点,制定年度培训计划,不断提升商务人员的计量计价基础能力,打造一流商务团队,助力企业高质量发展。
广联达企业人才测评解决方案,提供“学–练–测–评–用”的闭环教学方案,为该企业解决商务人员能力鉴定和培养难题,用领先的产品和服务真正为企业创造价值,实现发展共赢。

