作为体检行业的同行,你是否也有这样的感触?服务器里存满了客户历年的体检报告,它们占据了宝贵的存储空间,调用时却异常繁琐。除了应对极少数纠纷或司法调取,这些连续性数据大部分时间都在“沉默地沉睡”。
更可惜的是,我们手握揭示客户健康趋势的“金钥匙”,却无法将其有效转化为服务价值。引入杏林七贤的“历年数据智能分析”系统,将这些“死档案”盘活,变成了驱动业绩增长和客户深度绑定的活资产。
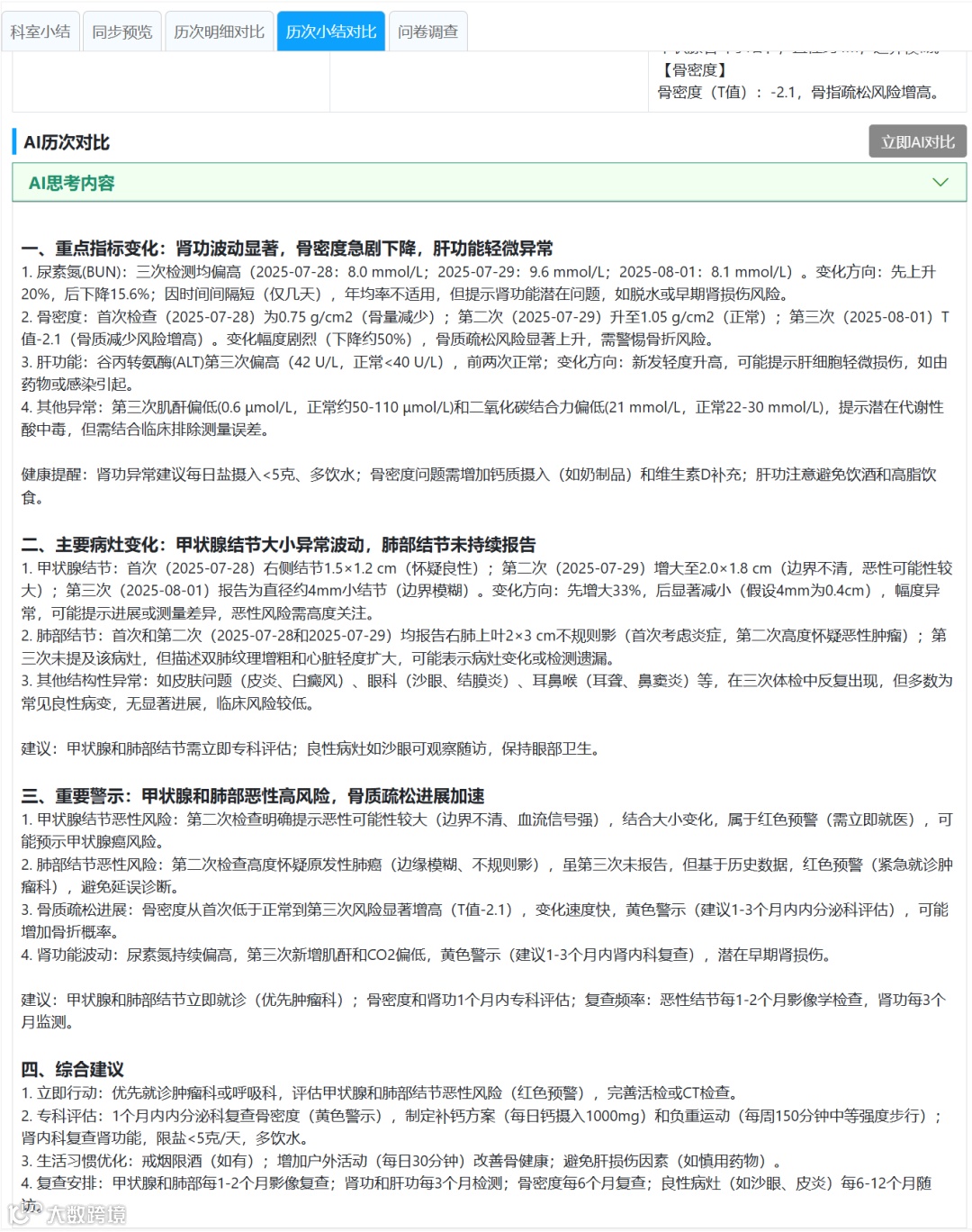
杏林七贤的解决方案,核心是赋予我们 “一键洞察”客户健康趋势 的能力。它通过三大步骤,重构了历史数据的价值:
第一步:自动化的数据“活”化
系统能自动对接我们现有的HIS、LIS或体检系统,将客户散落在各年的、不同格式的结构化或非结构化报告数据,智能清洗、对齐,并整合成一份连续性的个人健康电子档案。无需我们投入额外人力进行繁琐的数据整理。
这是最能直接提升我们服务品质的一环。系统自动为每位客户生成核心指标(如血脂、血糖、肝肾功能、肿瘤标志物)的多维度趋势图谱。在总检或客户回访时,一张清晰的折线图,比口头描述“比去年高了一点”要直观、专业百倍。
第三步:预警性的风险“预”判
系统内嵌的AI模型能计算关键指标的变化速率。例如,当发现某客户的“肾小球滤过率”以年均超过5%的速率下降时,即使当前值尚在正常范围,系统也会自动提示“快速下降趋势风险”。这使得我们的总检建议从事后解读,升级为 “事前预警” ,极大提升了服务的专业深度和客户信赖感。
投入技术,最终要看到对业务的提振。杏林七贤的这一系统,从三个维度直接赋能我们的运营:
1. 提升客单价与转化率:基于精准的趋势分析,我们的“加项检查”推荐和“检后管理套餐”推荐将更有说服力。例如,向有血脂持续上升趋势的客户推荐基因检测或专项健康管理方案,转化逻辑清晰有力,客户接受度显著提高。
2. 构筑竞争壁垒与客户粘性:当客户在我们这里能看到自己跨越数年的健康演变故事,并获得基于此的连续性建议时,切换机构的成本就变得非常高。我们从一个可替代的检查场所,转型为客户不可或缺的“个人健康数据中心”,粘性自然大幅增强。
3. 优化内部效率与专业性:医生复核报告的效率得到提升,且结论更具权威性。客服与客户沟通时,也有了可视化工具,服务体验和专业形象同步升级。这相当于用技术手段,整体提升了我们团队的专业服务能力。
挖掘历史数据的价值,远不止是盘活旧资料。它正在推动整个体检行业的服务模式发生根本改变:不再只提供当次的检查报告,而是能利用连续的数据,为客户提供长期的风险预警和健康管理,这使体检服务的含金量大幅提升。
同时,清晰的历史趋势报告也让医生与体检者的沟通协作更顺畅,让体检结果真正成为临床诊疗的有力参考。长远来看,这些持续积累的健康数据,将成为体检中心连接保险、营养管理等更多服务的宝贵基础,助力体检中心健康服务市场中站稳脚跟,赢得先机。
杏林七贤的“历年数据智能分析”,本质上为体检中心提供了一套 “数据价值放大器” 。当我们将一份展现五年血糖变化曲线的报告交到客户手中时,我们交付的已不仅是一次服务,而是一份关于健康的、长期的责任与信赖。这,正是体检行业从同质化竞争中脱颖而出的关键一步。

