大数跨境
0
0

《商用密码产品生产和保障能力建设规范》

《商用密码产品生产和保障能力建设规范》 得安密码
2021-06-25
1
导读:商用密码是指对不涉及国家秘密内容的信息进行加密保护或者安全认证所使用的密码技术和密码产品。商用密码技术是商用
商用密码是指对不涉及国家秘密内容的信息进行加密保护或者安全认证所使用的密码技术和密码产品。商用密码技术是商用密码的核心,是信息化时代社会团体、组织、企事业单位和个人用于保护自身权益的重要工具。国家将商用密码技术列入国家秘密,任何单位和个人都有责任和义务保护商用密码技术的秘密。

商用密码的应用领域十分广泛,主要用于对不涉及国家秘密内容但又具有敏感性的内部信息、行政事务信息、经济信息等进行加密保护。比如:商用密码可用于企业内部的各类敏感信息的传输加密、存储加密,防止非法第三方获取信息内容;也可用于各种安全认证、网上银行、数字签名等。

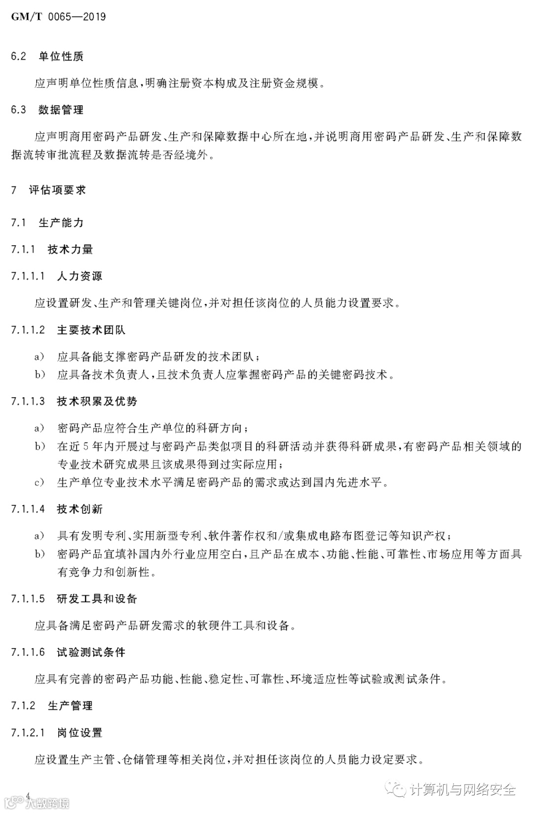
本标准规定了商用密码产品生产和保障能力的评估要素和评估要求。本标准适用于对商用密码产品生产单位的生产能力、质量保障能力、安全保障能力和服务保障能力进行能力建设及核查。


商用密码产品生产和保障能力建设规范


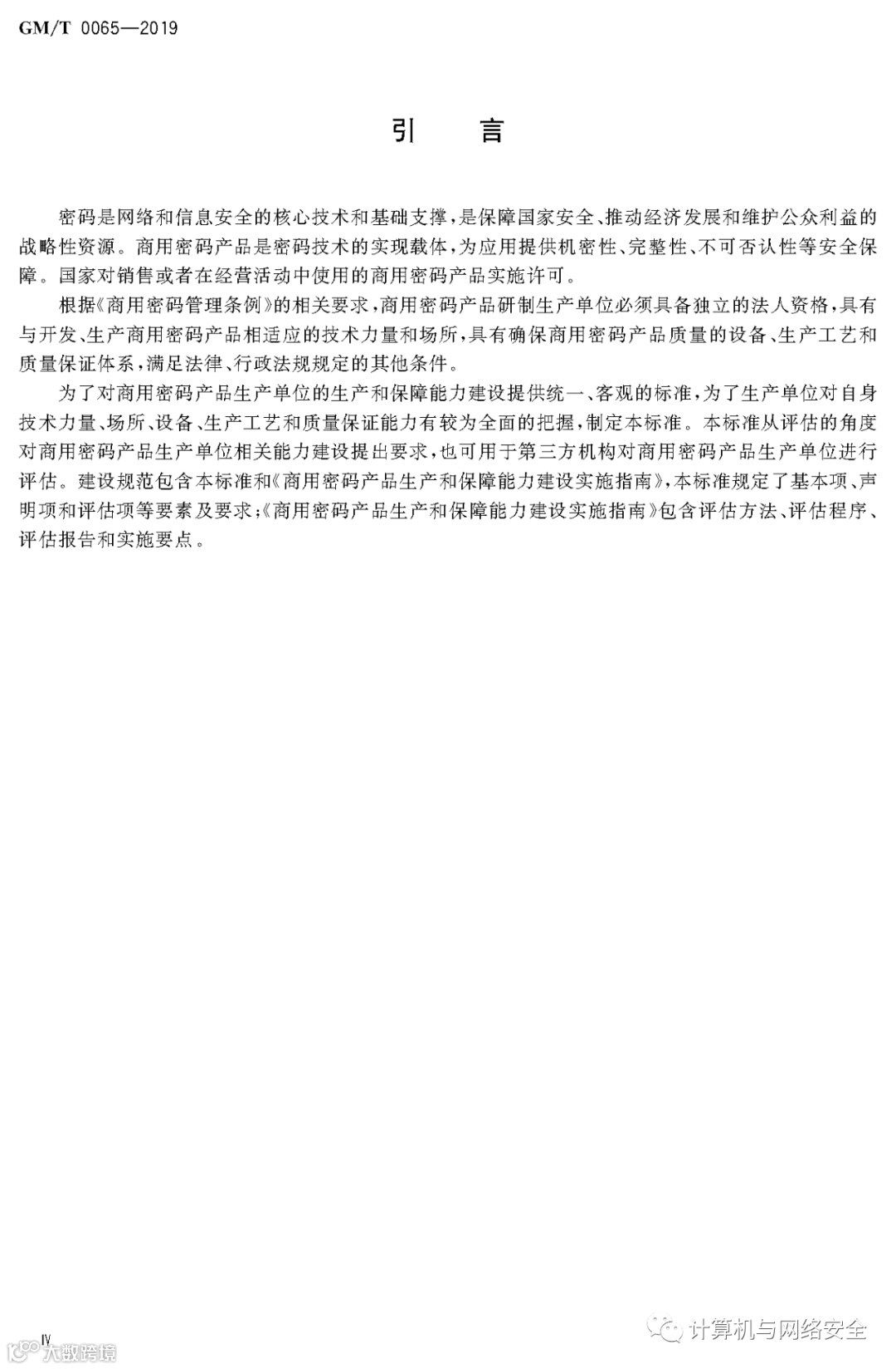
为了对商用密码产品生产单位的生产和保障能力建设提供统一、客观的标准,为了生产单位对自身技术力量、场所、设备、生产工艺和质量保证能力有较为全面的把握,制定本标准。本标准从评估的角度 对商用密码产品生产单位相关能力建设提出要求,也可用于第三方机构对商用密码产品生产单位进行评估。建设规范包含本标准和《商用密码产品生产和保障能力建设实施指南》,本标准规定了基本项、声明项和评估项等要素及要求;《商用密码产品生产和保障能力建设实施指南》包含评估方法、评估程序、 评估报告和实施要点。

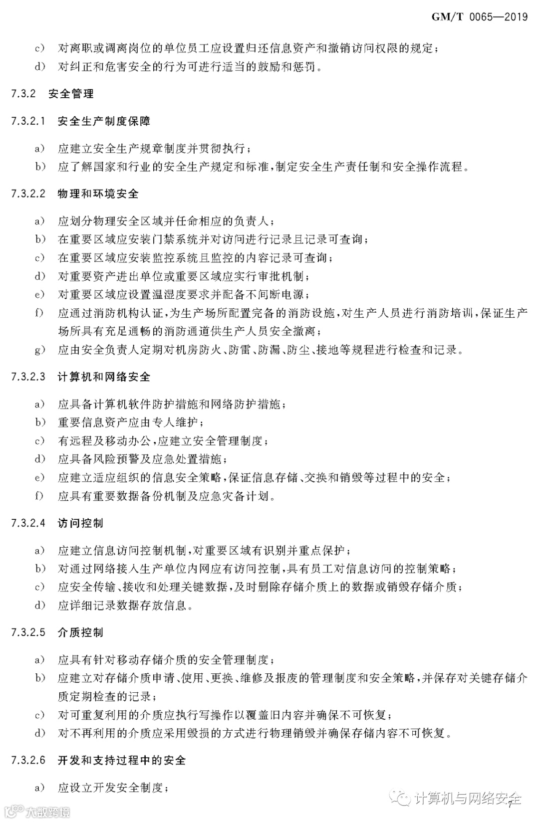
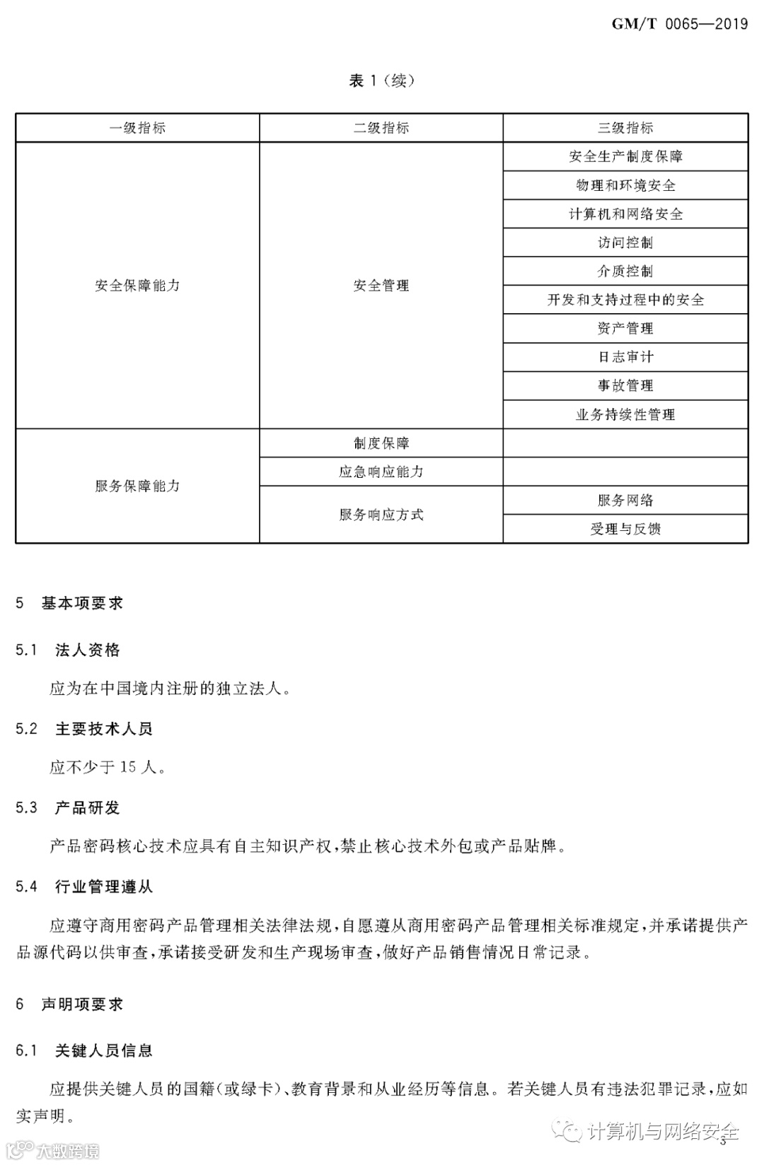
应遵守商用密码产品管理相关法律法规,自愿遵从商用密码产品管理相关标准规定,并承诺提供产品源代码以供审查,承诺接受研发和生产现场审查,做好产品销售情况日常记录。


得安信息技术有限公司

得安是中国商用密码行业的领军企业,自1997年成立以来,始终专注于信息安全领域前沿密码技术的创新,致力于为用户提供专业化、全方位的信息安全解决方案。得安信息的业务范围涵盖金融安全、电子政务安全、云计算安全安全、大数据安全、移动互联网安全、军工安全、可信计算……得安用户遍布金融、证券、政府、税务、电信、石油、邮政、保险、航空及电子政务、电子商务等领域。得安信息在山东、北京西安上海广州深圳厦门长沙成都均设有研发和技术支持中心,得安业务版图覆盖国内所有省份。

得安24

不忘初心   坚守密码

得安信息   得之则安


得安信息安全整体解决方案

更专业 更全面 更有价值

值得用户信任的信息安全顾问



【声明】内容源于网络
0
0
得安密码
得安科技作为国内专业领先的信息安全解决方案提供商和安全产品供应商,拥有国内先进齐全的信息安全方案架构和安全产品体系,服务于政府、税务、教育、卫生、银行、证券、通讯、大型企业等领域的信息化系统,用实力和行动为国家信息安全事业保驾护航!
内容 106
粉丝 0
得安密码 得安科技作为国内专业领先的信息安全解决方案提供商和安全产品供应商,拥有国内先进齐全的信息安全方案架构和安全产品体系,服务于政府、税务、教育、卫生、银行、证券、通讯、大型企业等领域的信息化系统,用实力和行动为国家信息安全事业保驾护航!
总阅读50
粉丝0
内容106