点击上方蓝字,关注广联达辽宁数字施工!

一、项目概况
工程名称:金昌商务中心项目
施工单位:中建四局第六建设有限公司东北分公司
项目简介:金昌商务中心项目位于沈阳市皇姑区崇山中路与北陵大街交汇处西北角,建筑面积为110551.57㎡,其中地上建筑面积为72016.65㎡,地下建筑面积为38534.92㎡。
拟建工程为1#、2#、3#、4#、5#公寓、办公楼、商业裙房及配套车库,其中1#楼、2#楼为20F高层公寓,3#楼为17F高层办公楼,4#楼为18F高层公寓和办公楼,5#楼为3F商业裙房和地下室(地下共四层,地下一层为商业和设备用房,地下二层至地下四层为汽车车库和设备用房,其中地下四层为人防车库)。现场地面接近±0标高,绝对标高为45.8m,1#、2#垫层底标高-19.15m,绝对标高26.65m,3#、4#楼垫层底标高-19.45,绝对标高26.35m。
二、应用目标
1)借助智慧工地,加强品牌建设,打造辽宁省标杆工地。
2)集成项目软硬件应用,统一展现。
3)提高工作效率,不增加工作量。
4)自动采集数据,满足项目目标监控,实现智能化科学决策。
三、应用价值
1)项目整体应用价值
核心价值是保障每一个工程项目成功,应用BIM技术、云、大数据、物联网、移动互联网、人工智能等科学技术应用,满足项目建造安全管理目标、质量管理目标、环保管理目标,帮助项目进度提前,成本降低,实现项目精益化建造、智能化管理。
2)企业应用价值
多项目目标智能监控,风险防范
企业可以通过手机端或者PC端直接通过地图方式监控各个项目的工期、质量、人员、材料、环保等目标,能够及时发现风险项目,进入风险项目掌控具体问题,制定解决措施。
建立企业统一数据平台,积累数据资产,协助企业集约经营,智能决策
3)项目级应用价值
3.1树立品牌形象,建立标杆效应
广联达能够在全国各地提供本地化专业实施和运维服务,到项目现场帮助项目进行样板观摩、企业汇报、创新报奖等具体工作,并协助项目在会议室、办公区等场地统一展示,树立标杆,满足政府智慧工地建设要求。
3.2目标智能监控,风险防范
3.3生产高效调度,项目精益管理
项目经理給各级领导汇报工作(会议室用液晶大屏),可以直接调取项目BIM模型、业务指标,直观形象的介绍项目状况、生产情况等相关内容,既形象、直观,又能体现项目的智能管理水平。
4)岗位级应用价值
4.1智能生产,提高效率
通过施工现场智慧建造手段,借助智慧工地平台可视化管理,数据实现在线、及时、准确、全面,生产目标下达清晰、风险预警及时、纠偏措施得当,根据经验测算,现场一线岗位作业人员工作效率提升25-35%,包括现场劳务管理员、施工员、材料员、经营人员等,安全检查、质量检查施工人员工作效率提升近50%,有效的支撑安全、质量管理履职履责,保证安全、质量目标顺利实现。
4.2业务替代,高效协作
多种应用,集成协同,智慧工地平台集成智慧工地的多种碎片化应用系统,协同应用本无联系的各独立系统,发挥综合价值。
信息收集,整合共享,智慧工地平台整合各智慧工地子系统的数据信息,将项目目标执行情况共享给项目管理决策团队,提升信息利用效率。例如,项目部生产经理直接通过此平台了解劳务工人进场以及工种分布,而不再需要打开劳务实名制系统查找数据信息。
一个平台,互通互联,智慧工地平台为项目管理团队提供单一信息入口,各团队成员对项目进展一目了然,信息对称,便于做出更加科学的管理决策。例如,以往的项目商务人员不了解现场生产等信息,现场生产人员不了解项目经营情况,容易造成工作计划中的目标冲突。
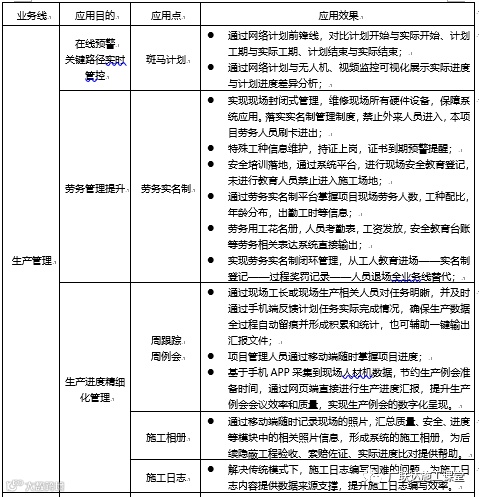
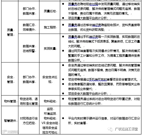
四、业务模块及功能介绍


五、项目进度、安全、质量模块应用检视制度
1)岗位层应用检视



2)项目应用检视汇报制度

3)项目业务应用目标检视标准

六、保障措施
1)广联达保障措施
广联达辽宁分公司将由分支经理带队,实施经理、骨干实施顾问等主导项目的整体实施过程;
广联达与实施顾问与项目深度沟通,根据需要调研情况进行落地方案策划;
广联达实施顾问每周到项目沟通应用情况、反馈结果,与项目形成周例会形式,并协助完成周报的发布;
广联达实施顾问对跟随项目的每一个应用落地使用流程,及时解答应用问题,积极探索适合项目的应用方法;
广联达BIM+智慧工地产品组绿色通道优先完善落地性需求和问题,保证项目优先试用种子项目专版;
在项目有宣传需求时,广联达实施顾问优先辅助报奖、观摩等活动,支持该项目完成。
2)项目保障措施
BIM+智慧工地负责保障:项目需设立BIM+智慧工地负责人岗位,主要负责指导项目BIM+智慧工地的推进及实施工作,推进目的要以落地应用为主;
周报保障:项目与广联达实施经理达成落地目标后,应对项目应用结果有周报汇报制度,每周项目上将BIM+智慧工地推进情况进行汇报、总结;
月检查保障;项目经理及BIM+智慧工地负责人员每月1-7日间应对项目上应用目标完成情况进行检视,并及时进行纠偏;
项目配合保障:项目经理及项目总工支持BIM+智慧工地应用落地工作,且愿意投入专人负责协调BIM+智慧工地工作,尝试落地方案,总结落地方法,并及时将应用情况汇报给公司及项目;
项目考核保障:项目上初次推动应用时,应对BIM+智慧工地应用流程采取鼓励措施,对应用结果有绩效考核制度。
七、应用效果
1)生产管理-生产进度精细化
生产经理通过网页端快速派分周计划,责任到人,明确任务;施工员通过手机端跟踪任务并记录施工情况,进度情况实时反馈。项目高层及公司领导可随时通过BIM平台了解项目实际进度情况,降低沟通成本,提高沟通效率,为项目管控与指导提供数据支撑。

2)生产管理-生产例会
周信息自动汇总召开例会,可以通过网页端内容直接开周例会,省去整理资料的麻烦。网页端呈现本周任务的完成情况分析、质量、安全问题及整改情况,及下周工作做的进度计划。对本周工作过程数据留痕,避免工长和分包扯皮现象,提高开会效率。

3)质安管理
内置检查整改复查流程,隐患自动流转通知责任人,严重/紧要隐患自动通知领导,第一时间消除严重隐患完成管理闭环,过程清晰、责任明确,“PDCA循环”科学管控。

规范了质量安全巡检业务流程,提高了问题汇总分析的效率,确保了数据信息真实有效的留存,同时,现场信息共享的及时性,提高了领导汇报资料整理效率和管理现场的效率。
4)劳务管理
利用劳务实名制系统解决入场登记繁琐、防范用工风险、规范入场登记流程,提高劳务管理工作效率。

八、应用效果总结
本项目通过应用广联达智慧工地+BIM平台,以BIM模型为载体,集成施工过程中生产、技术、商务、质量、安全等多部门的业务信息,以统一的平台实现了模型数据和业务信息的协同和共享,从而打破项目各部门的信息孤岛,提升信息交互的准确性和高效性。同时通过实现业务过程管理的数据积累,以数据辅助项目决策,从而驱动了项目施工精细化管理升级,最终达到项目降本增效的目的。
金昌商务中心项目举办多次观摩,共计观摩上百余人,来访领导一致好评,并对公司信息化、BIM+智慧工地等应用赞不绝口。



▼ 更多文章推荐
中国三冶集团有限公司斑马助力进度管理——线上企业培训成功举办!
辽宁地区施工业务合作请联系
销售咨询:顾芳菲15840071770
服务咨询:张强15710592381
市场&商务咨询:孙兆含13624183848
广联达辽宁数字施工
长按二维码关注



