6月,是毕业的季节
也是创业的季节
各类创业大赛席卷黑龙江
小编针对这些大赛进行了梳理
创业的小伙伴们
可以选择适合自己的比赛进行报名呦
官方微信
大赛名称:中国创新创业大赛
大赛简介:大赛分为初创企业组和成长企业组两组进行比赛,不向参赛企业收取任何费用,大赛分为新材料、新能源及节能环保、生物医药、电子信息、先进制造、互联网等6个产业进行。大赛广泛聚集创新创业资源,组织赛前培训、创业辅导、风采展示等活动,为参赛企业提供多元化服务。
黑龙江赛区承办单位:黑龙江省科技厅计算中心、黑龙江省科技企业孵化器服务创新联盟
哈尔滨赛区承办单位:哈尔滨市科技局、哈尔滨市科技企业孵化器协会
报名截止日期:2018年6月25日
小编寄语:中国创新创业大赛是目前国内最权威、规格最高的创新创业赛事,赛制公平、流程完善,相对繁琐的报名信息依然是值得的。目前已成功举办6届,今年为第7届。黑龙江赛区报名通道即将关闭,抓紧报名呦~
官方微信
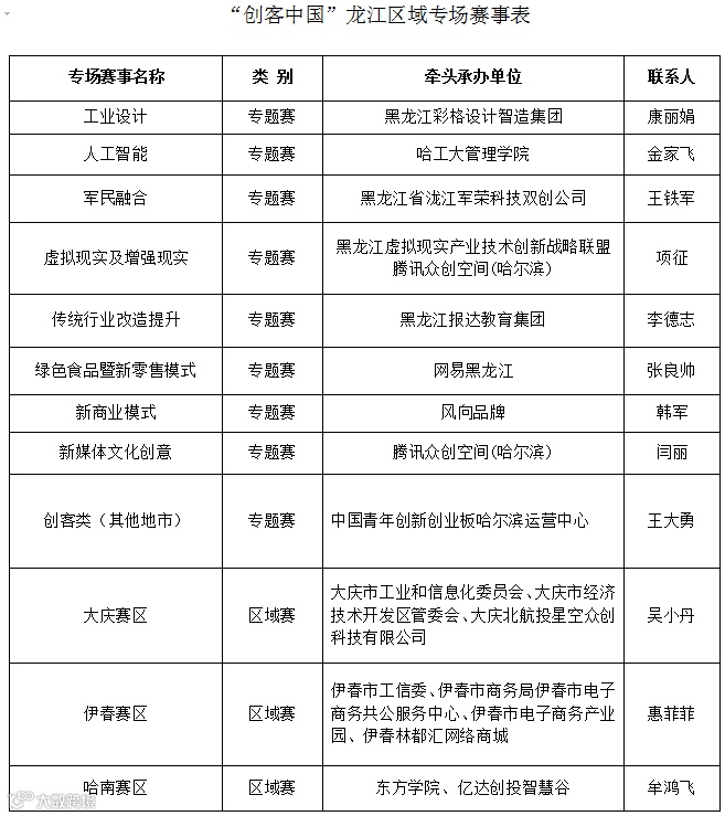
大赛名称:
创客中国创新创业大赛大赛简介:各类符合条件的中小微企业和创客均可报名参赛,赛事分为“企业组”和“创客组”两个组别,包括但不限于:传统加工业,新一代信息技术、高端制造、绿色低碳等战略性新兴产业,设计研发、文化创意、电子商务、现代物流等生产性服务业,集中展现“老字号”改造提升、“原字号”深度开发、“新字号”培育壮大的最新成果。“创客中国”秘书处和本次大赛组委会将持续跟进优秀参赛项目的发展情况,及时了解项目融资、资源对接等需求,为企业提供永不落幕的全方位、配套服务支持,打造全要素、全流程化的创业创新辅导服务。
黑龙江赛区承办单位:黑龙江省工业和信息化委员会,哈尔滨股权交易中心
报名截止日期:2018年8月1日
小编寄语:“创客中国”创新创业大赛已成功举办2届,2018“创客中国”为黑龙江首次参与承办。本届大赛由哈尔滨股权交易中心冠名承办,同时设立多个区域专场赛,赛事规格较高,奖金丰厚。龙江创业者们千万不要错过。

官方微信
大赛名称:
中国互联网+大学生创新创业大赛大赛简介:大赛旨在深化高等教育综合改革,激发大学生的创造力,培养造就“大众创业、万众创新”生力军根据参赛项目所处的创业阶段、已获投资情况和项目特点,大赛分为创意组、初创组、成长组、就业型创业组。参赛项目不只限于“互联网+”项目,鼓励各类创新创业项目参赛,根据行业背景选择相应类型。
黑龙江赛区承办单位:黑龙江省教育厅、哈尔滨工业大学、中国建设银行股份有限公司黑龙江省分行
报名截止日期:2018年7月31日
小编寄语:中国覆盖面最大、影响最广的年度大学生创新创业盛会,允许跨校组建团队。全国大赛获奖项目优先获得黑龙江省大学生创新创业引导基金及其子基金对接投资。创业的同学们,梦想还是要有的,万一实现了呢,抓紧报名。
官方微信
大赛名称:阿里巴巴全球诸神之战创客大赛
大赛简介:阿里云旗下阿里云创新中心(ACIC)阿里巴巴诸神之战全球创客大赛起于2015年,是阿里巴巴集团的面向全球创客群体的系列赛事。大赛由阿里云旗下阿里云创新中心(ACIC)主办,联合全球多个国家和地区,全球外知名媒体、全球知名创投机构、数十家全球顶级合作伙伴共同打造基于“互联网”的精英团队创业大赛。参赛项目为成立3年内初创企业(年营业额不高于1.5亿)符合科技类方向,含互联网、物联网、智能硬件、移动互联网、教育等。
哈尔滨赛区承办单位:阿里云创新中心哈尔滨经开基地
小编寄语:阿里系创业大赛,扶持资源可想而知。大赛共20个分赛区,以城市对标海外赛区的方式,根据各个城市之间的产业特色设置相应主题。哈尔滨赛区直接对接伦敦,取得名次送到伦敦参赛游学。等啥呢,还不抱紧马云爸爸的大腿。

官方微信
大赛名称:全球“互联网+”创新创业大赛
大赛简介:大赛以“互联互通,创享未来”为主题,聚集整合各类创投资源,助力双创企业发展成长。参赛项目主要包含农业、工业、旅游、教育、企业服务、新零售、文化创意服务、信息技术服务8大主流产业。所有参赛者需将完整的参赛资料在6月30日之前发送至邮箱:cxcyds@zbj.com
报名截止日期:2018年6月30日
小编寄语:100万现金奖励,10亿专项创投基金,30家顶级投资机构无缝对接,100家媒体全程报道,1000万双创大礼加油助力,投资大咖零距离专业指导。别的就不多说了。
官方微信
大赛名称:“挑战杯”全国职业学校创新创效创业大赛
大赛简介:引导和激励职业学校学生弘扬时代精神,将所学知识和技能与经济社会发展紧密结合,增强学生社会责任感、创新精神和实践能力;促进职业学校创新创效、就业创业教育实践活动的蓬勃开展,为学校、企业、社会协同进行人才培养、项目孵化、资源整合等搭建平台;发掘和培养一批创新创效创业高素质技能人才,为实现“两个一百年”奋斗目标和中华民族伟大复兴的中国梦提供坚实人才保障。大赛设中职组和高职组两个参赛组别。各参赛组别均设置创意设计竞赛、生产工艺革新与工作流程优化竞赛两类竞赛项目。
黑龙江赛区承办单位:团省委、省教育厅、省人社厅、省科协、省学联、黑龙江职业学院
小编寄语:参赛对象为2018年7月1日前正式注册的全日制各类中职学校和高职(高专)院校在校学生,大赛作品由学校统一申报,符合条件的快去联系学校的相关部门吧。
下载创业汇客户端
了解更多创业大赛信息
◆ ◆ ◆
创业汇原创文章
未经授权转载必究
如需转载请联系官方微信号进行授权
联系方式:400-618-2787



