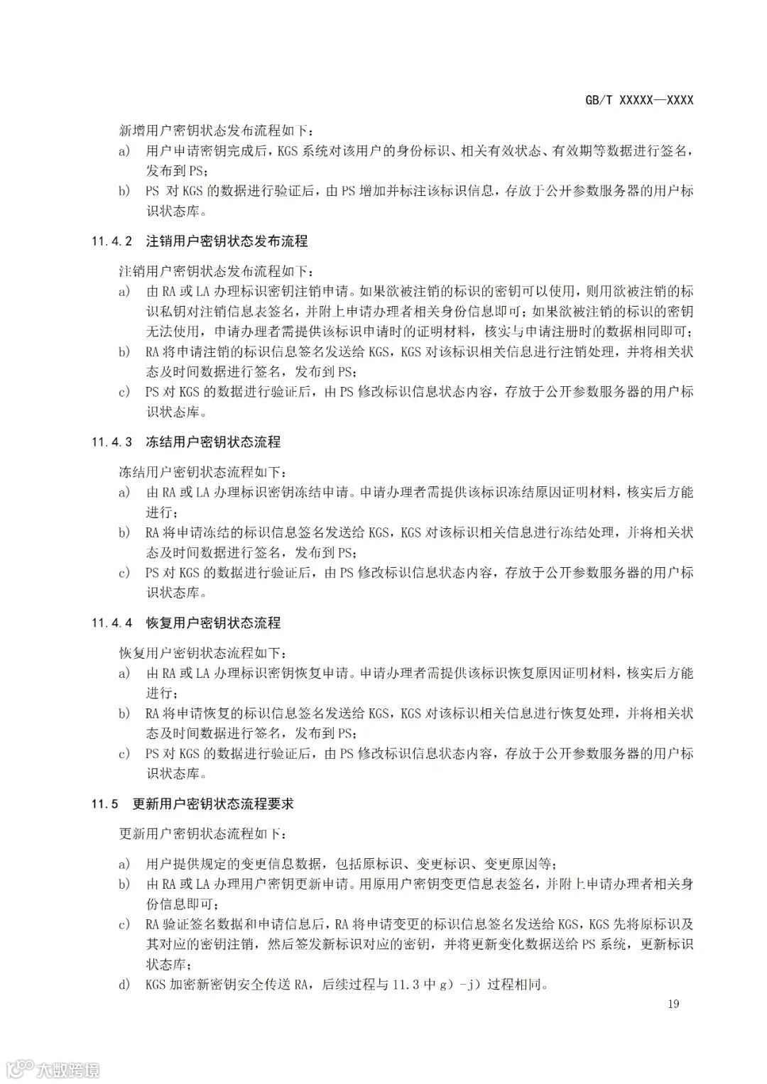
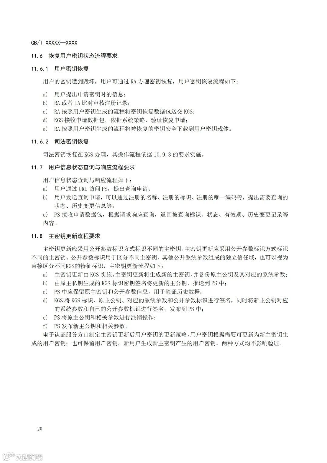
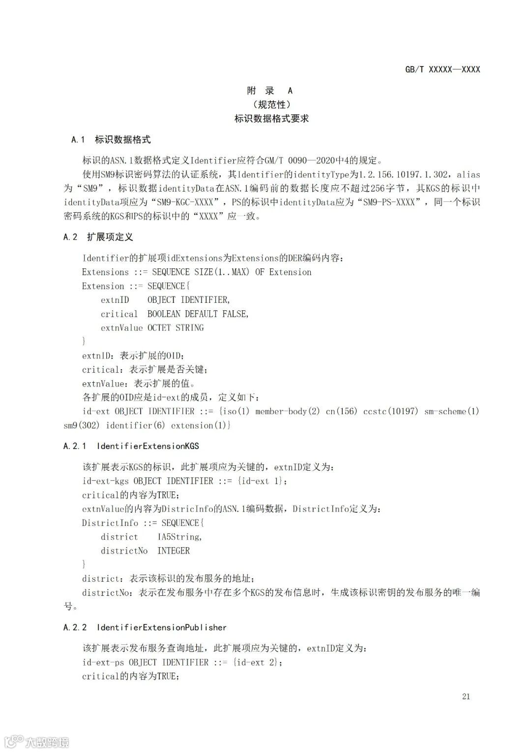
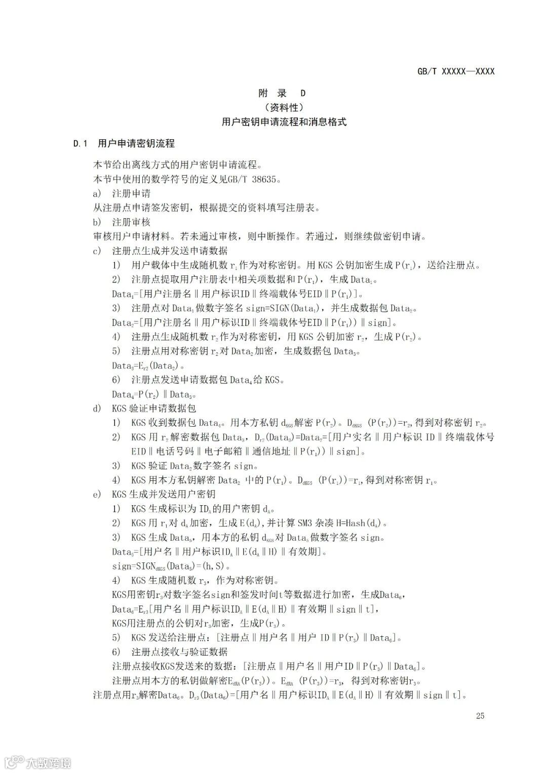
关于征求《网络安全技术 标识密码认证系统密码及其相关安全技术要求(征求意见稿)》等2项国家标准意见的通知
全国网络安全标准化技术委员会归口的国家标准《网络安全技术 标识密码认证系统密码及其相关安全技术要求》和《数据安全技术 数据接口安全风险监测方法》现已形成标准征求意见稿。
根据《全国网络安全标准化技术委员会标准制修订工作程序》要求,现将该2项标准征求意见稿面向社会公开征求意见。标准相关材料已发布在网安标委网站(网址https://www.tc260.org.cn/front/bzzqyjList.html?start=0&length=10),如有意见或建议请于2024年10月1日24:00前反馈秘书处。
王丹丹 18811126578 wangdd@cesi.cn
张博然 13051502670 zhangbr@cesi.cn






























网络安全技术 标识密码认证系统密码及其相关安全技术要求(征求意见稿).docx