
“世界厕所日”由世界厕所组织于2001年提出并得到全世界关注的。2013年7月24日,第六十七届联合国大会通过决议,决定将每年的11月19日设立为“世界厕所日”。
2016年世界厕所日
时间:2016年11月19日,星期六
主题是:使用卫生厕所,享受幸福生活
世界厕所日的由来
厕所是人们生活和健康所必需的基础设施之一,厕所的卫生状况不仅是一个国家和民族文明程度的体现,也是预防疾病维护健康的重要保障。2013年7月24日,第67届联合国大会通过决议,将每年的11月19日设立为“世界厕所日”,以推动安全饮用水和基本卫生设施的建设,倡导人人享有清洁、舒适及卫生的环境。
在全国爱卫办的指导下和由联合国儿童基金会资助下,中国疾病预防控制中心农村改水技术指导中心组织制作了今年世界厕所日的宣传画和海报。宣传画和海报围绕“平等与尊严”这一主题,阐释了清洁卫生厕所对于公众健康和社会文明的重要意义,以促进全社会共同重视和推动厕所文明建设。
世界厕所日的设立背景
良好的如厕环境不仅为人们日常生活所必需,也是一个国家经济实力强弱,文明程度甚至是价值取向的一个重要标志。联合国数据显示,世界上有25亿人没有厕所可用、11亿人随地大小便,对公共卫生构成严重威胁。为了获得足够的、健康卫生如厕条件以及能得到良好的收益,必须唤起人们要求使用良好条件的厕所的意识,为地球上所有公民争取使用较好厕所权,改善厕所环境质量。
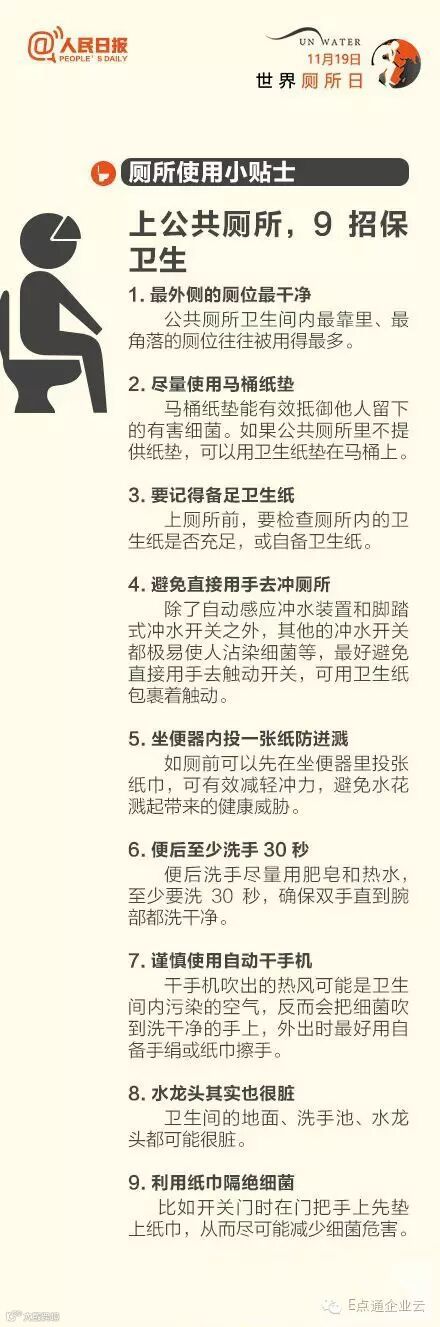
其实,关于厕所也是有很多有趣的数据的,比如人每天要上6到8次厕所、一生约3年时间在厕所度过;当然在厕所的使用上同样有许多注意事项。下面是由人民日报整理制作的世界厕所科普日宣传图,一起来看下吧。












