广联达造价圈将持续发布关于“24标准”的深度专家解析与前瞻见解,敬请关注。

2024年11月12日,住建部公告2024年第191号,住建部批准《房屋建筑与装饰工程工程量计算标准》为国家标准,编号为GB/T50854-2024,自2025年9月1日起实施。
本文以施工方视角,深度剖析新旧标准下措施费的变化。措施费是施工企业技术和管理水平高下的试金石。在预算层面,措施费占建安造价的10-20%;在成本层面,折合建筑面积为230-260元/㎡左右,占实际成本的7%-18%。这样的占比,应该引起施工企业的足够重视,在措施费的降本增效上有所成就。
本文简称“旧版”:指《房屋建筑与装饰工程工程量计算规范》GB50854-2013,简称“新版”:指《房屋建筑与装饰工程工程量计算标准》GB/T50854-2024。
措施费整体情况

在新标准发布前的招投标实践中,已经出现了上述变化。如将模板归入到混凝土构件中,综合考虑。将脚手架、垂直机械、降排水等以“项”综合报价等。
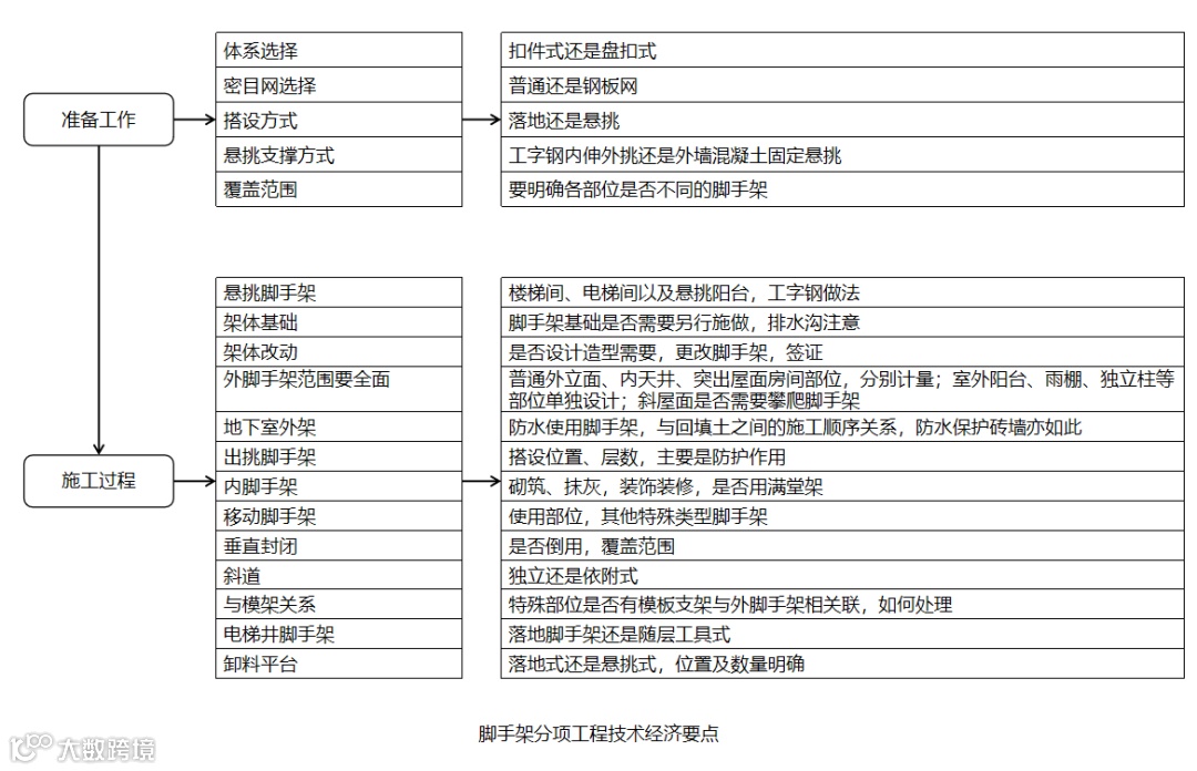
脚手架工程

新版脚手架以“项”报价,不体现具体的分项及工程量。这就要求施工方更需注重脚手架的整体施工策划,何种部位使用何种脚手架,脚手架存续时间,都要周详的反应在专项方案中。
以“项”计费,把 “清单的准确性和完整性”转移至施工方,在投标阶段就要计算出各部位脚手架工程量,再根据搭设形式和存续时间计算费用。考验施工方在措施费方面的竞争力。
降本增效注意:承包模式的选择,是传统的班组清包+自供租赁器材,还是将这两项合并形成扩大劳务分包;材质与体系选择;工期控制。其他技术经济要点参见下图:

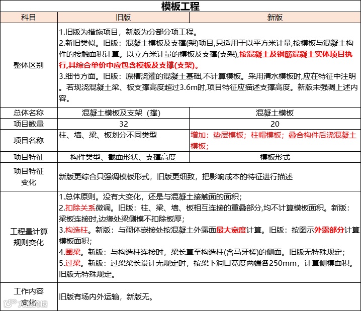
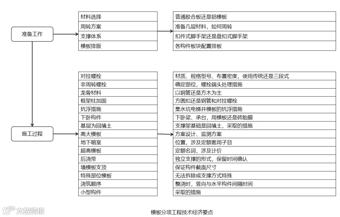
模板工程

将模板划分到分部分项工程中,能减少措施费总价包干合约模式下的争议,如传统的砖胎膜,很多审核人员视其为模板而归入包干措施费。新版中构造柱、圈梁、过梁的计算规则更加细致,能减少对量争议,尤其是构造柱量纳入马牙槎间空隙面积,与施工实际更贴近。关于模板工程的技术商务要点详见下表:

垂直运输

新版以“项”计取,需施工方更加注重策划,如机械配置、进出场时间等,编制到施工方案中,考验施工方在措施费方面的竞争力。
布置塔吊要点:工作性能、工作量、附墙距离、群塔干扰、拆除方便、穿楼板、设备基础相关、防护要求、智能化配置等。降本增效需考虑:如何提高机械设备利用率、严格管理司机、合理设计施工现场的总平面图,避免产生多次搬运等。
一般情况下,塔吊和施工电梯实际总费用摊销至整个项目建筑面积中费用约为20元/㎡左右。
大型机械设备进出场及安拆

这里是指无法通过自身设备,或者通过自身设备对于公路有所破坏,这类施工机械设备,同时包括整体或部分运输至施工现场的,运输、装卸、辅助材料及架线等费用。一般各地都有具体机械类型的规定。
需把属于该项的机械考虑周全,并明确各机械的进出场次数,体现在施工方案中。“清单的准确性和完整性”转移至施工方,考验施工方在措施费方面的竞争力。
施工降排水

新版以“项”计,需要施工方研究地质勘察报告、降水设计、结构设计,结合地区经验,把施工降水系统考虑周全,包括:降排水层次设计、降水方式设计、降水机械设备配置、降水存续时间等,体现在施工方案中。这样才能准确的测算成本,使得投标报价有的放矢。“清单的准确性和完整性”转移至施工方,考验施工方在措施费方面的竞争力。如招投标时无降水设计图纸,还在考验施工方的降水设计能力。
举例降排水的四个层次体系:(1)降水井、疏干井降低地下水位;(2)基槽周边排水沟与集水坑,排槽内明水;(3)基坑上侧周边排水沟,汇集地下水和排地表明水。(4)基坑周边外部采用止水帷幕,截住外侧水。地下水位线以下施工的排除地下水,一般称为结构排水。
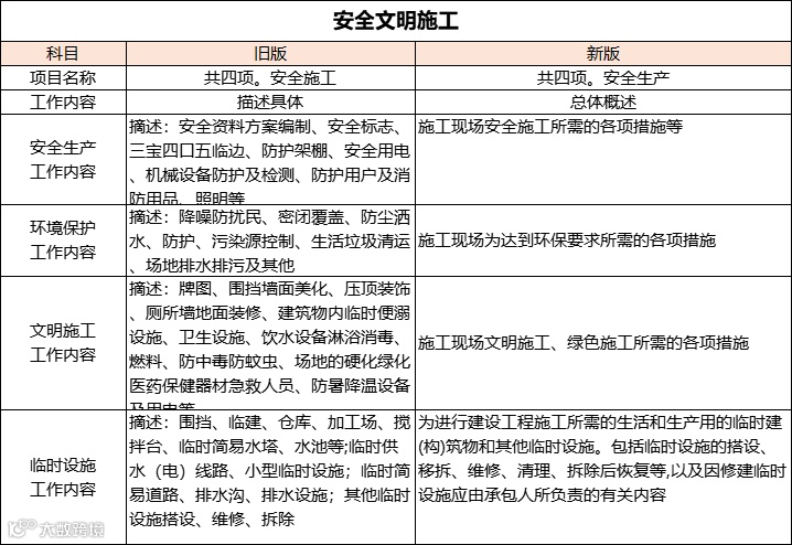
安全文明施工

本质没有变化。安全文明施工费用的不可竞争性,指的是在招投标阶段,而不是适用项目建设全过程。如有的地区委托第三方安全评价机构在施工期间,对施工过程中的安全生产状况、安全生产条件等进行评价。根据评价考核结果,计入工程结算。
临时设施的降本增效举例:施工道路永临结合,市政道路作为临时道路。电梯井道正式结构同步施工代替操作架。屋面虹吸雨水系统作为临时排水。正式采暖系统兼做冬施采暖系统。
冬雨季施工增加

实际冬期施工措施列举:场区和工作面清理积雪、排除地表水。防止脚手架、施工电梯、塔吊等基础的融沉造成倾斜倒塌,准备保温用的草帘等。通过以上列举,可以估算出冬雨季施工增加费用,为投标的费率取定做好铺垫。
夜间施工增加

二次搬运
既有建(构)筑物、设施保护

其他事项
(1)旧版有“超高施工增加”,新版无。超高施工增加一般应综合到相应的分部分项及措施项目中,比较合理。
(2)新版有“特殊地区施工增加”,旧版无。具体指在特殊地区(高温、高寒、高原、沙漠、戈壁、沿海、海洋等)及特殊施工环境(邻公路、邻铁路等)下施工时,弥补施工降效所需增加的内容。常规的土建工程中一般用不到此项目。
新形式下,必须将设计、施工、造价深度融合,掌握底层逻辑,无论规范标准如何变化,都能游刃有余,轻松驾驭。以上即为新旧工程量计算标准下,措施项目变化以及需注意的技术与商务事项,抛砖引玉,共同探讨!
广联达全面响应新清单业务变化
新清单发布后,广联达迅速响应新清单业务变化,重磅发布广联达造价成本业务一体化解决方案。产品快速匹配新规则,大幅降低学习成本,支持新清单市场询价与合理定价,赋能精细化成本管控。同时,我们提供全方位服务保障与赋能培训,全力支持造价人员快速掌握新清单,推动企业造价管理水平迈向新高度。
*本文系范志刚原创,独家来稿
转载务必申请授权,并注明作者与出处,违者必究
本文仅代表作者观点,仅供参考,如有异议,烦请留言
编辑:李梅 相杰
审核:李玲 王迪 珈琪


