搜索
首页
大数快讯
大数活动
服务超市
文章专题
出海平台
流量密码
出海蓝图
产业赛道
物流仓储
跨境支付
选品策略
实操手册
报告
跨企查
百科
导航
知识体系
工具箱
更多
找货源
跨境招聘
DeepSeek
首页
>
收藏!你必须知道的12条新清单核心变化!
>
0
0
收藏!你必须知道的12条新清单核心变化!
广联达安徽
2025-08-12
2
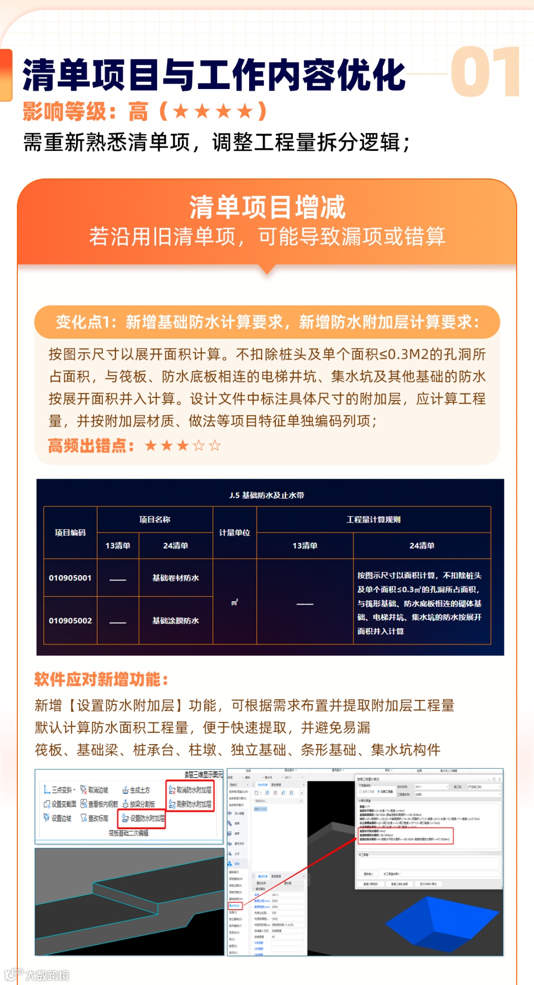
导读:收藏!你必须知道的12条新清单核心变化!
来源:算量产品线
文案:相杰
编辑:相杰
审核:尚姣姣 珈琪
【声明】内容源于网络
0
0
广联达安徽
广联达科技股份有限公司安徽分公司,立足建筑产业,致力于为您提供行业动态、政策法规、软件答疑、精品课程、本地企业招聘等,愿与您携手共进!
内容
1236
粉丝
0
关注
在线咨询
广联达安徽
广联达科技股份有限公司安徽分公司,立足建筑产业,致力于为您提供行业动态、政策法规、软件答疑、精品课程、本地企业招聘等,愿与您携手共进!
总阅读
224
粉丝
0
内容
1.2k
在线咨询
关注