全过程工程咨询作为一种创新型咨询服务组织方式,具有集成化、专业化优势,满足了委托方的多样化需求与市场发展需求,展露出广阔的应用前景,而实操过程中全过程工程咨询服务费如何取费是核心关切问题。
全过程工程咨询是指工程咨询方综合运用多学科知识、工程实践经验、现代科学技术和经济管理方法,采用多种服务方式组合,为委托方在项目投资决策、建设实施乃至运营维护阶段持续提供局部或整体解决方案的智力性服务活动。

2019年3月15日,国家发展改革委住房城乡建设部发布了《关于推进全过程工程咨询服务发展的指导意见》(发改投资规〔2019〕515号),在房屋建筑和市政基础设施领域推进全过程工程咨询服务发展,该文件第5条第2款明确指出:全过程工程咨询服务酬金可在项目投资中列支,也可根据所包含的具体服务事项,通过项目投资中列支的投资咨询、招标代理、勘察、设计、监理、造价、项目管理等费用进行支付。全过程工程咨询服务酬金在项目投资中列支的,所对应的单项咨询服务费用不再列支。投资者或建设单位应当根据工程项目的规模和复杂程度,咨询服务的范围、内容和期限等与咨询单位确定服务酬金。
该文件提出了全过程工程咨询服务酬金的两种取费方式:
1、叠加法:按各专项服务酬金叠加后再增加相应统筹管理费用计取;
同时该文件也提到了鼓励投资者或建设单位根据咨询服务节约的投资额对咨询单位给予奖励。
根据项目的建设特点和建设单位的实际需要,全咨单位可开展“1+N+X”菜单式工程建设全过程咨询服务模式,其中“1”是项目管理咨询,为必选项,贯穿于项目实施阶段的始终,“N”为招标代理、勘察、设计、监理、造价咨询等专业技术咨询和其他工程专项咨询中的一项或多项,且至少有一项是有资质要求的专业技术咨询业务,X是不自行实施但应协调管理的专项服务。
全过程工程咨询服务酬金可采取“1+N”叠加后增加统筹管理费计费模式。
“1”是指项目管理费,即完成勘察设计、招标采购、工程施工、竣工验收阶段项目管理的服务内容后,委托单位应支付的项目管理服务费用。
“N”是指专业或专项咨询(如招标代理、勘察、设计、监理、造价咨询等专业技术咨询及BIM咨询等其他工程专项咨询)的服务费,各咨询服务费率可依据传统收费标准或市场收费惯例执行。
项目管理费可参考《关于印发<基本建设项目建设成本管理规定>的通知》(财建〔2016〕504号)中的项目建设管理费计取。
但在实操过程中,业内普遍反应项目管理费参考财建〔2016〕504号文件存在取费偏低的问题,深圳市南山区发展改革局发布的《南山区政府投资项目代建制管理办法》也提供了项目管理费参考,具体如下:

投资决策咨询包括编制项目建议书、编制可行性研究报告、评估项目建议书、评估可行性研究报告等,取费可参考《国家计委关于印发建设项目前期工作咨询收费暂行规定的通知》(计价格〔1999〕1283号),该文件提出了投资额在3000万元以上的建设项目前期工作咨询收费标准,而投资额3000万元以下的建设项目由各省自行制定,如湖北省制定了相应的地方标准——《省物价局关于制定估算投资额3000万元以下建设项目前期工作咨询收费标准的通知》(鄂价房服〔2001〕107号),具体收费标准根据估算投资额在收费标准相对应的区间内用插入法计算。


湖北省3000万元以下建设项目估算投资额分档收费标准

工程复杂程度调整系数:0.8~1.2(工程复杂程度具体调整系数由工程咨询机构与委托单位根据各类工程情况协商确定)。
环境影响咨询取费可参考《建设项目环境影响评价收费标准》(计价格〔2002〕125号),以估算投资额为计费基数,根据建设项目不同的性质和内容,采取按估算投资额分档定额方式计费。

节能评估咨询取费可参考地方收费标准,如上海市地方标准——《上海市固定资产投资项目节能评审费用和政府投资项目节能评估文件编制费用支付标准的通知》(沪发改环资〔2012〕043号)。


社会稳定风险评估咨询取费可参考地方收费标准,如上海市地方标准——《上海市重点建设项目社会稳定风险评估咨询服务收费暂行标准》(沪发改投〔2012〕130号),以估算总投资额为计费基数,根据建设项目不同的性质、内容和所处区域,采取按估算投资额分档定额计费。





按照上述调整系数对建设项目社会稳定风险评估咨询服务收费进行调整后,编制建设项目社会稳定风险评估报告的收费低于6万元的,按6万元计取,高于50万元的按50万元计取;评价建设项目社会稳定风险评估报告的收费低于4万元的,按4万元计取,高于25万元的,按25万元计取。
水土保持咨询服务取费可参考《关于开发建设项目水土保持咨询服务费用计列的指导意见》(保监〔2005〕22号),其中可行性研究阶段的开发建设项目水土保持方案编制费可参考下表标准计列。

防洪评价咨询取费可参考地方收费标准,如湖南省地方标准——《湖南省物价局、湖南省水利厅关于公布水利系统服务性收费项目和标准的通知》(湘价服〔2013〕134号),具体如下:

交通影响评价咨询取费可参考中国城市规划设计研究院编制的《建设项目交通影响评价报告收费标准》,具体如下:

安全评价可参考地方收费标准,如湖北省地方收费标准——《省物价局 省安全生产监督管理局关于安全评价服务收费有关问题的通知》(鄂价工服〔2016〕56号),具体如下:

安全预评价的总投资额为可行性研究报告中的估算总投资额,不包括土地征用费和流动资金;安全验收评价的总投资额为实际总投资额。
安全评价服务收费采用插值法计算确定。插值法计算公式如下:
评价费用=(评价费用上限—评价费用下限)×(总投资额—投资区间下限)/(投资区间上限—投资区间下限)+评价费用下限
工程勘察取费可参考《国家计委、建设部关于发布<工程勘察设计收费管理规定>的通知》(计价格〔2002〕10号),收费标准分为通用工程勘察收费标准和专业工程勘察收费标准。通用工程勘察收费标准适用于工程测量、岩土工程勘察、岩土工程设计与检测监测、水文地质勘察、工程水文气象勘察、工程物探、室内试验等工程勘察的收费。专业工程勘察收费标准分别适用于煤炭、水利水电、电力、长输管道、铁路、公路、通信、海洋工程等工程勘察的收费。同时工程勘察取费可参考《市政工程投资估算编制办法》(中华人民共和国建设部建标〔2007〕164号),按工程费用的0.8%~1.1%计列。
工程设计取费可参考《国家计委、建设部关于发布<工程勘察设计收费管理规定>的通知》(计价格〔2002〕10号),采取按照建设项目单项工程概算投资额分档定额计费方法计算收费。




招标代理服务取费可参考《国家计委关于印发<招标代理服务收费管理暂行办法>的通知》(计价格〔2002〕1980号),采用差额定率累进计费方式。

造价咨询服务取费可参考地方收费标准,如湖北省地方标准——《省物价局省住建厅关于印发工程造价咨询服务收费标准的通知》(鄂价工服规〔2012〕149号),以收费标准为基准价,具体收费额按差额定率分档累进方法计算。

工程监理取费可参考《国家发改委建设部关于印发<建设工程监理与相关服务收费管理规定>的通知》(发改价格〔2007〕670号),施工监理服务收费按照下列公式计算:
(1)施工监理服务收费=施工监理服务收费基准价×(1±浮动幅度值)
(2)施工监理服务收费基准价=施工监理服务基价×专业调整系数×工程复杂程度调整系数×高程调整系数


工程复杂程度分为一般、较复杂和复杂三个等级,其调整系数分别为:一般(Ⅰ级)0.85;较复杂(Ⅱ级)1.0;复杂(Ⅲ级)1.15。
同时湖北省工程监理取费可参考湖北省建设监理协会《关于印发<建设工程监理与相关服务费计费规则>的通知》(鄂建监协〔2015〕7号),按综合费率法计算的工程监理费=计费额×综合费率×工程复杂程度调整系数。计费额是指工程概算投资额中的建筑安装工程费、设备与工器具购置费和联合试运转费之和。


全咨单位参与预算绩效管理服务取费可参考地方收费标准,如湖北省地方标准——《湖北省财政厅关于印发<湖北省第三方机构参与预算绩效管理工作暂行办法>的通知》(鄂财绩规〔2014〕3号),绩效运行跟踪监控和绩效评价全部委托服务采用计件收费方式的,以绩效运行跟踪监控或评价对象的资金规模为计费依据。
付费额一般应考虑绩效运行跟踪监控或评价对象的资金总额、付费率、难度系数等因素。计算公式为:付费额=基本付费额×(1+难度系数)。基本付费额以收费标准为基准价,按差额定率累进方法计算。基本付费额计算公式为:基本付费额=Σ分段资金总额×付费率。难度系数主要根据委托项目的难易程度确定,由委托方与第三方机构在签订委托协议时,根据实际情况确定。

项目后评价咨询服务取费可参考《国家发展改革委关于印发中央政府投资项目后评价管理办法和中央政府投资项目后评价报告编制大纲(试行)的通知》(发改投资〔2014〕2129号),根据该文件,后评价咨询服务取费标准按照《建设项目前期工作咨询收费暂行规定》(计价格〔1999〕1283号)关于编制可行性研究报告的有关规定执行。
PPP项目咨询服务取费可参考地方收费标准,如广东省工程咨询协会《关于印发PPP项目咨询服务收费参考(试行)的通知》(粤咨协〔2016〕28号)、四川省推进政府和社会资本合作研究会《关于印发四川省PPP项目咨询服务收费标准的通知》(川政资研发〔2018〕2号)。
PPP项目主要咨询服务内容包括:项目建议书、可行性研究报告,初步实施方案、物有所值评价报告、财政承受能力论证报告、实施方案,PPP项目合同咨询、项目招标采购代理、中期评估、建设期或运营期绩效考核细化服务方案,建议参照项目投资规模进行收费,具体如下:

BIM咨询服务取费可参考上海、浙江、广东、湖南、吉林等地方收费标准,如广东省地方标准——《广东省住房和城乡建设厅关于印发<广东省建筑信息模型(bim)技术应用费用计列参考依据>的通知》(粤建科〔2018〕136号),具体如下:
(1)建筑信息模型(BIM)技术应用费用=计价基础×单价或费率。
(2)工业与民用建筑工程,当建筑面积少于2万平方米时,按2万平方米作为计价基础计算建筑信息模型(BIM)技术应用费用;市政道路工程、轨道交通工程、地下综合管廊工程的造价少于1亿元时,按1亿元作为计价基础计算建筑信息模型(BIM)技术应用费用;园林景观工程的造价少于1000万元时,按1000万元作为计价基础计算建筑信息模型(BIM)技术应用费用。
(3)建筑信息模型(BIM)技术应用费用不含聘请建筑信息模型(BIM)技术应用的咨询顾问;如需聘请,则可增加10%作为建筑信息模型(BIM)技术应用的咨询顾问费用。
(4)因工程复杂程度、规模差异和材料设备标准高低造成应用难易程度不同,建筑信息模型(BIM)技术应用费用可上下浮动20%。
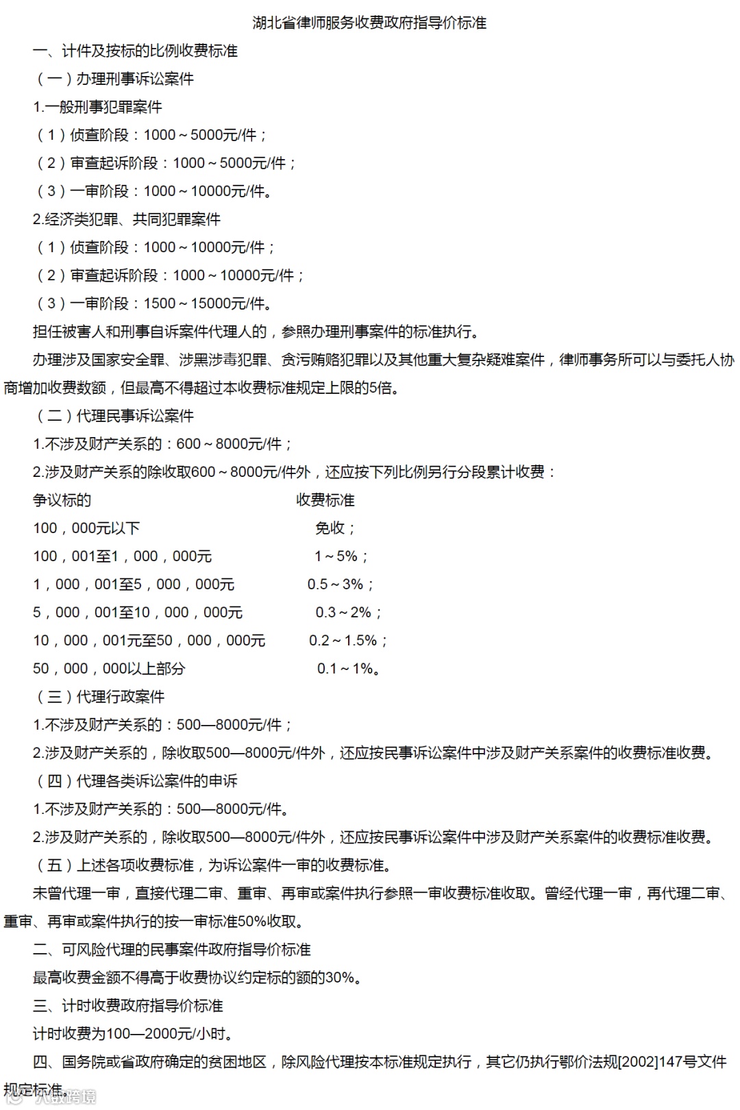
法律咨询服务取费可参考地方收费标准,如湖北省地方标准——《湖北省物价局、湖北省司法厅关于印发<湖北省律师服务收费管理实施办法(暂行)>的通知》(鄂价房服〔2006〕258号),具体如下:

会计师事务所服务可参考地方收费标准,如湖北省地方标准——《湖北省物价局省财政厅关于印发<湖北省会计师事务所服务收费管理实施办法>的通知》(鄂价规〔2010〕265号),具体如下:


资产评估服务取费标准可参考《国家发展改革委、财政部关于发布<资产评估收费管理办法>的通知(发改价格〔2009〕2914号》)、《关于贯彻实施<资产评估收费管理办法>尽快做好资产评估收费管理工作的通知》(中评协〔2009〕199号)。

湖北省资产评估服务也可参考湖北省地方标准——《湖北省物价局湖北省财政厅关于印发<湖北省资产评估服务收费管理实施办法>的通知》(鄂价工服规〔2011〕24号)。

单项资产评估收费起收点为2000元。不足2000元按2000元收取。
证券、期货、金融相关评估业务、以诉讼、仲裁为目的的评估业务、以无形资产为评估对象的评估业务为特殊评估业务,收费标准可上浮40%,起收点为10000元。
在实际开展全过程工程咨询服务过程中,项目管理费、代建管理费、统筹管理费常常混淆不清,关于项目管理费、代建管理费、统筹管理费之间的关系说明如下:
根据《关于印发<建设工程项目管理试行办法>的通知》(建市〔2004〕200号),建设工程项目管理是指从事工程项目管理的企业,受工程项目业主方委托,对工程建设全过程或分阶段进行专业化管理和服务活动。工程项目管理服务收费应当根据受委托工程项目规模、范围、内容、深度和复杂程度等,由业主方与项目管理企业在委托项目管理合同中约定。
项目管理费可参考《关于印发<基本建设项目建设成本管理规定>的通知》(财建〔2016〕504号)以及深圳市南山区发展改革局《南山区政府投资项目代建制管理办法》计取。
根据《国务院关于投资体制改革的决定》(国发〔2004〕20号),“代建制”是指通过招标等方式,选择专业化的项目管理单位负责建设实施,严格控制项目投资、质量和工期,竣工验收后移交给使用单位。
根据《关于印发<基本建设项目建设成本管理规定>的通知》(财建〔2016〕504号),政府设立(或授权)、政府招标产生的代建制项目,代建管理费由同级财政部门根据代建内容和要求,按照不高于本规定项目建设管理费标准核定,计入项目建设成本。实行代建制管理的项目,一般不得同时列支代建管理费和项目建设管理费,确需同时发生的,两项费用之和不得高于本规定的项目建设管理费限额。
根据《国家发展改革委住房城乡建设部关于推进全过程工程咨询服务发展的指导意见》(发改投资规〔2019〕515号),全过程工程咨询服务酬金可按各专项服务酬金叠加后再增加相应统筹管理费用计取。
需要说明的是,若全过程工程咨询服务机构只由一家单位组成,则不需要考虑统筹管理费;若全过程工程咨询服务机构由多家单位组成联合体,则联合体牵头单位可考虑统筹管理费,统筹管理系数按0.1-0.3考虑。