人力资源社会保障部公布《国家职业资格目录(2021年版)》。
职业资格制度变革过程:
2017年,国家职业资格从618项减少到140项;
2021年版的《国家职业资格目录》在2017版的140项基础上又缩减到72项。
2021年版国家职业资格目录共计72项职业资格。其中,专业技术人员职业资格59项;技能人员职业资格13项。
具体调整包括:
-
“出入境检疫处理人员资格”、“乡村兽医资格”和勘察设计注册工程师下的“注册石油天然气工程师”“注册冶金工程师”“注册采矿/矿物工程师”“注册机械工程师”退出目录。 -
新增“精算师”“矿业权评估师”水平评价类职业资格,在医生资格下设置“职业病诊断医师”子项。 -
将“注册设备监理师”由准入类调整为水平评价类,更名为“设备监理师”;“专利代理人”更名为“专利代理师”;“土地登记代理专业人员职业资格”更名为“不动产登记代理专业人员职业资格”;“证券期货业从业资格”更名为“证券期货基金业从业资格”等。
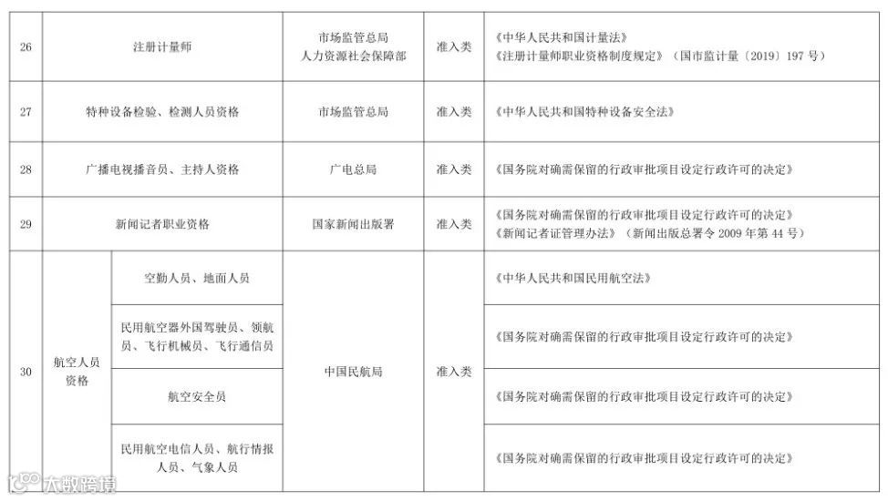
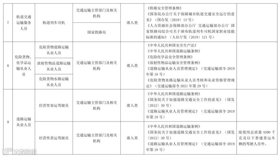
点击查看大图 ↓↓↓
附原文:

人力资源社会保障部
















编辑:刘歌
审核:相杰



