新年伊始,又是一年新考季!2023,是特殊的一年,也是一建考生充满机遇的一年。
前不久,人力资源社会保障部办公厅印发《关于2023年度专业技术人员职业资格考试计划及有关事项的通知》。2022年一建补考时间确定在3月25日、3月26日进行,2023年一建考试时间也会在9月9日、9月10日进行。也就是说2023年一建会有2次考试。
好消息不止这一件:除了今年部分考生会面临“一年两考”以外,当前基建行业充满红利,建造工程也对人才有着大量需求...
如果你赶上了今年这趟快班车,顺利拿到一建证书,那你的人生将会有翻天覆地的变化。
前段时间,中共中央、国务院印发《扩大内需战略规划纲要(2022-2035年)》(以下简称《纲要》),这份文件包涵了我们衣食住行、经济发展的重要布局。

图片截取自《扩大内需战略规划纲要》文件
本次《纲要》中明确地提出了扩大内需战略的重点任务及举措。
内需,就是内部的需求,包括着投资需求和消费需求两部分。
坚持扩大内需是建设现代产业体系、实现高水平供需相互促进和动态平衡的重要支撑。
“扩大内需”跟所有人都息息相关,我们建工人也不例外。
在历史上的三次“扩大内需”都有着基建发展的身影,在这次《纲要》中也提到了关于国内基建发展的内容。



图片截取自《扩大内需战略规划纲要》文件
突显了对国内基建的重视,也看出了国家对此的支持;再加上目前疫情刚刚结束,正是恢复经济的好时机,也是基建工程发展的好时机。
因此,一建人一定要把握好时机,应势而上。
一、在建水利项目2.88万个,就业人数130万人。
水利部召开2022年上半年水利基础设施建设进展和成效新闻发布会。
👉 上半年新开工项目1.4万个,投资规模6095亿元。
👉 上半年累计开工重大水利工程22项,投资规模1769亿元。
👉 上半年全国落实水利建设投资7480亿元,较去年同期提高49.5%,其中广东、浙江、安徽3省落实投资超过500亿元。
此前,水利部就提出:今年全国水利建设投资完成要超过8000亿元、争取达到1万亿元。
全国稳住经济大盘电视电话会议,对于传统基建首先提及的就是水利项目。
二、水利建设板块大爆发,多股涨停!
会议之后,水利建设板块大爆发。多股涨停,多股异动拉升。

一、《国家公路网规划》
继水利项目创下新高后,公路板块也迎来了重大利好。
自“十三五”以来,我国公路建设投资占GDP比重约为2.4%,其中国家公路建设投资占公路建设投资的比例基本稳定在36%左右。
最近印发的《国家公路网规划》,对国家公路网络的总体布局进行了优化完善。

到2035年国家公路网的总规模计划要达到46万公里,比2013年的规划多了6万公里,目标提升了15%。
其中高速公路规模约16.2万公里。
普通国道的规模将近30万公里。
目前,高速公路已经完成了12.4万公里,国道完成了25.8万公里。所以剩余13年总共要修3.6万公里高速和4.2万公里国道。
二、建造师人员需求增加
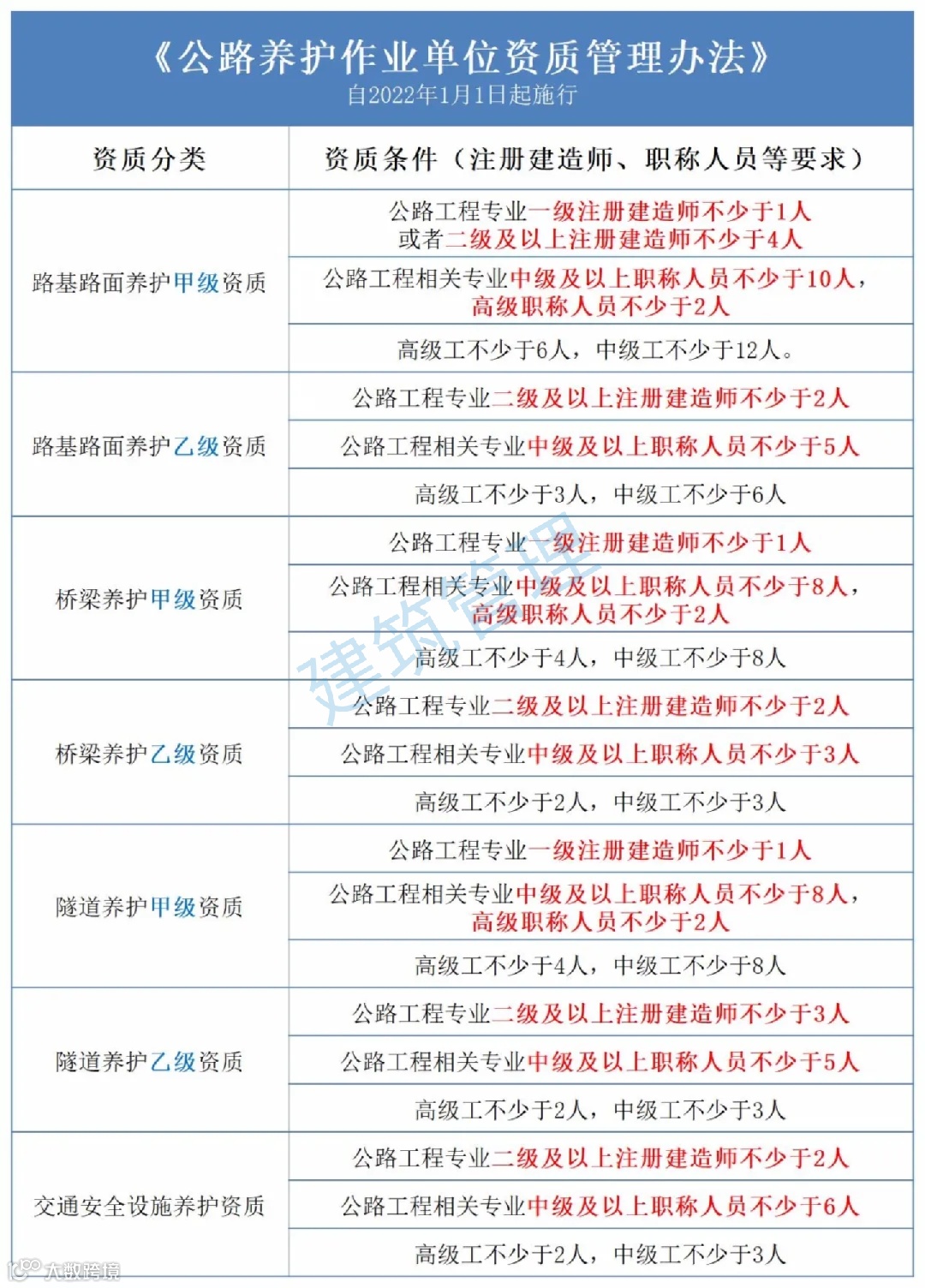
交通运输部发布《公路养护作业单位资质管理办法》,2022年1月1日起施行。首次明确了各类建企(公路养护作业单位)申请资质对建造师人员配置数量要求。
公路养护作业单位资质分为路基路面、桥梁、隧道、交通安全设施养护四个序列。
路基路面、桥梁、隧道养护资质下设甲、乙两个等级,交通安全设施养护资质不分等级。
《办法》新增并明确了对建造师、职称人员、技术工人、造价工程师人数的需求。

在发改委和住建部发布《“十四五”新型城镇化实施方案》、《“十四五”全国城市基础设施建设规划》,明确了第十四个五年规划和 2035 年的目标任务、政策举措。
未来,在市政等多方向将有大量工程项目涌现。
《“十四五”全国城市基础设施建设规划》中的主要目标、重点任务、重大行动和保障措施,涵盖了城市交通、水系统、基建智能化、居住设施等工程类型。


一、规划2025年目标


二、重大行动
|
|
|
|
|
|
|
|
|
|
|
|
|
|
|
|
|
|
|
|
|
|
|
|
|
|
|
|
|
|
|
|
|
|
|
|
|
|
|
|
|
|
|
|
|
|
|
|
|
|
|
|
|
|
|
|
|
|
|
|
|
|
|
|
|
|
|
|
|
|
|
|
|
|
|
|
|
|
|
|
|
|
|
|
|
|
|
《“十四五”新型城镇化实施方案》提出40余项推进新型城镇化的措施,为未来建筑发展指明了方向。


|
|
|
|
|
|
|
|
|
|
|
|
|
|
|
|
|
|
|
|
|
|
|
|
|
|
|
|
|
|
两份文件明确了未来十年,乃至2035年的发展方向、政策举措。

编辑:耿文慧
审核:李梅



