
小型企业业财税一体化解决方案
实现财务、进销存、税务的智能化管理
支撑企业拓客开源、智能管理、实时决策
客户经营数智化,线上线下一体化
产供销协同一体化,财税管理智能化


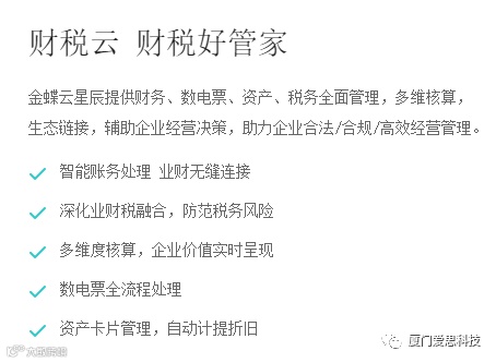
业财票税档一体化解决方案


















关于爱思科技
厦门市爱科思赢科技有限责任公司是国内ERP管理软件领导厂商金蝶软件(中国)有限公司在厦门、漳州地区长期战略合作伙伴、营销伙伴。公司一直致力于积极推动管理创新与企业信息化相结合,秉承“你需要我专业”的宗旨,至今已经为近百家企业提供管理软件实施、维护服务。公司拥有了一支对工作充满热情、专业素质高、创新能力强的精英团队,在企业信息化建设、实施中积累相当丰富的管理经验。提供的企业管理软件涵盖金蝶云星空、金蝶云星辰、KIS旗舰版、KIS专业版、KIS标准版、KIS迷你版、ERP、MES、CRM、PLM、集团财务管理等系统。
厦门市爱科思赢科技有限责任公司拥有专业的金蝶云星空BOS开发及JAVA开发的开发团队,我们专注于为不同行业的信息化管理场景提供软件开发和布署,让企业导入的信息化软件真正的为企业数智化服务。
公司理念:在项目中沉淀,比客户更懂客户,让顾问体现价值!

大道至简 | 实干为要 | 满怀信心再出发
为者常成 | 行者常至 | 打造爱思新伟业


