近年来,随着建筑市场的日益发展,工程建设过程中的造价纠纷问题层出不穷,导致工程造价的司法鉴定工作不断增加,所以如何真实、合理、客观、公正的解决争议问题至关重要。
材料费用在建筑安装费用中所占比重较大,混凝土因其原料丰富、抗压强度高、耐久性好的特点在建筑材料中地位举足轻重,下面与大家共同探讨一个关于混凝土已完工程造价鉴定的案例:
某工程项目甲乙双方签订合同,约定采用定额计价的方式,无甲供材,由乙方包工包料,涉及到差价的材料以当期的信息价为准进行调整,定额信息价偏低的,由甲乙双方协商确定最终价格,工程款按实结算。
施工过程中甲乙双方因已完工程的混凝土价格产生争议:
乙方也就是承包方提供了购买商品混凝土的报价单,理由是受项目环境限制,不能在施工现场进行混凝土搅拌,固采购了商品混凝土,应按照实际购买价格计算已完工程造价,共计2200万元;
甲方也就是发包方则认为,该项目不再强制要求使用商品混凝土的范围,混凝土采用现场搅拌的价格更加经济,固故计算已完工程造价为2000万元。双方因此产生造价纠纷,造成了现场直接停工。
争议分析
本案例涉及到的是已完工程造价如何确定的问题,存在2个争议:
1、现场使用的混凝土是商品混凝土还是现场搅拌混凝土?
2、如果采用商品混凝土,价格是按照实际采购价还是当期的信息价格?这无疑也是一个潜在的争议点。
举证阶段
乙方提供了购买商品混凝土的报价单,并且出示了甲方的设计施工方案、监理公司出具的质量评估报告以及从混凝土公司购买商品混凝土的发票等一系列资料证明文件。甲方没有提供任何支撑其观点的文件。
鉴定结果
1、乙方资料文件充分,完全可以证明本项目使用的混凝土是商品混凝土,而不是现场搅拌混凝土;
2、商品混凝土如果采用当期的信息价格计算出的价格为2300万元,比乙方上报金额还高出100万元;
3、因合同有明确条款:“定额信息价偏低的,由甲乙双方协商确定最终价格,工程款按实结算。”遵循实事求是的原则,最后鉴定按照实际购买价格计算的2200万元已完工程造价,相对于其他两种计算方式更为真实合理,固作为最终价格。
拓展分析
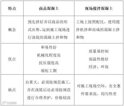
本案例因现场使用的混凝土是商品混凝土还是现场搅拌混凝土产生造价纠纷,那二者有什么区别呢?下面以表格的形式进行对比,让大家更直观的辨别二者的差异。

本案例合同中提到了材料信息价调差,因建筑工程具有施工周期长、材料价格浮动大等特点,使得材料调差成为控制成本风险的重要手段。那么工程项目如何进行材料调差呢?《建设工程工程量清单计价规范》GB50500-2013给出了发承包双方约定的风险范围内的材料变化调整方法,如下图所示:

下面以合同约定材料涨幅超过±5%进行信息价调差为例,图文结合详细分析一下调整方法:
1、承包人投标报价中材料单价低于基准单价:施工期间材料单价涨幅以基准单价为基础超过合同约定的风险幅度值,或材料单价跌幅以投标报价为基础超过合同约定的风险幅度值时,其超过部分按时调整。如下图所示:

1.1 、施工期信息价<投标报价×(1-5%),结算价=投标报价 +(施工期信息价-投标报价×(1-5%))
1.2、 投标报价×(1-5%)≤施工期信息价≥基准单价×(1+5%),不需要进行材料调差,结算价=投标报价。
1.3、 施工期信息价>基准单价×(1+5%),结算价=投标报价 +(施工期信息价-基准单价×(1+5%))
举个例子:某项目混凝土基准单价为500元/m³,投标报价为450元/m³,施工当期的信息价为420元/m³,合同约定材料涨幅超过±5%进行信息价调差,求结算该项混凝土的价格。
首先需要确定材料调差范围:500×(1+5%)=525元//m³
450×(1-5%)=427.5元//m³
施工当期的信息价420<427.5需要调差 420-427.5=-7.5元//m³
混凝土结算价格=450-7.5=442.5元//m³
2、承包人投标报价中材料单价高于基准单价:施工期间材料单价跌幅以基准单价为基础超过合同约定的风险幅度值,或材料单价涨幅以投标报价为基础超过合同约定的风险幅度值,其超过部分按实调整。如下图所示:

1.1 、施工期信息价<基准单价×(1-5%),结算价=投标报价+(施工期信息价-基准单价×(1-5%))
1.2、 基准单价×(1-5%)≤施工期信息价≥投标报价×(1+5%),不需要进行材料调差,结算价=投标报价。
1.3、 施工期信息价>投标报价×(1+5%),结算价=投标报价+(施工期信息价-投标报价×(1+5%))
举个例子:某项目混凝土基准单价为450元/m3,投标报价500元/m3,施工当期的信息价为530元/m³,合同约定材料涨幅超过±5%进行信息价调差,求结算该项混凝土的价格。
首先需要确定材料调差范围:500×(1+5%)=525元//m³
450×(1-5%)=427.5元//m³
施工当期的信息价530>525需要调差 530-525=5元//m³
混凝土结算价格=500+5=505元//m³
3、承包人投标报价中材料单价等于基准单价:施工期间材料单价涨、跌幅以基准单价为基础超过合同约定的风险幅度值时,其超过部分按实调整。

总结
审核:王迪 相杰


