来源:河南省住建厅 整理:度川管理研究部 转载请注明
8月14日,河南省住建厅印发《河南省建设工程工程量清单招标评标办法》,自2023年12月1日起实施。

重点内容如下:
第六条 依法必须招标的建设工程进行施工招标时,应当采用工程量清单计价方式招标。
第九条 依法必须招标的建设工程进行施工招标时,招标人必须编制最高投标限价。最高投标限价成果文件应当由一级注册造价工程师审核签字并加盖执业专用章。
第十条 招标文件应遵循以下原则:
不得采用无限风险、所有风险或类似语句规避计价中的风险内容及其范围(或幅度)。
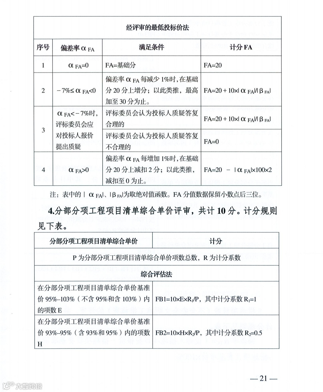
在公布最高投标限价时,应同时公布最高投标限价计算方法,以及各单位工程的分部分项工程费、措施项目费、其他项目费、规费和税金。不得只公布最高投标限价总价。
商务标中应明确不可竞争性费用不参与评审,并对不可竞争性费用(规费、税金)和安全文明施工措施费进行单列。
工程量清单中存在暂估价、暂列金额形式计价的,招标文件应明确专业工程暂估价、暂列金额不参与评审。
禁止收取任何无法律依据的保证金。招标人不得强制要求投标人、中标人缴纳现金保证金。鼓励对无失信记录的中小微企业或信用记录良好的投标人,给予减免保证金的优惠待遇。
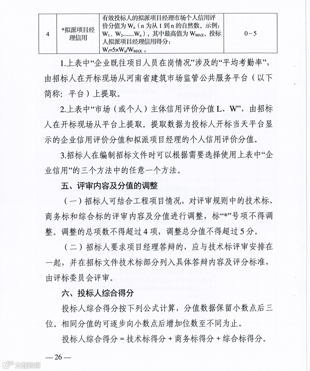
设置企业和项目经理信用要求时,应统一使用河南省建筑市场信用评价分值,不得另行设置奖项加分项或扣分项以及不良行为扣分项。
设置人员要求时,除对国家法律法规规定需经行政许可发放证书的建造师、安全生产三类人员、特种作业人员等提出证书要求外,不应对其他人员证书再作要求。不应以社会保险缴纳时长限制上述人员参与投标活动。
不得限制或者排斥潜在投标人,以及对潜在投标人实行歧视待遇;不得以营业执照记载的经营范围作为确定投标人经营资质资格的依据;不得将投标人营业执照记载的经营范围采用某种特定表述或者明确记载某个特定经营范围细项作为投标、加分或者中标条件;不得以招标项目超出投标人营业执照记载的经营范围为由认定其投标无效。
设置投标人资质要求时,不得提高或降低资质资格排斥潜在投标人。
设置业绩要求时,不得设定明显超出招标项目具体特点和实际需要的过高的业绩要求。不得将特定行政区域、特定行业的业绩作为投标条件、加分条件和中标条件。
第十二条 评标委员会在评标过程中,应秉持审慎原则否决投标,发现投标文件中存在符合否决投标情形的,应依法按否决投标处理。
备注:
常见的否决投标情形




第十三条 投标文件中有含义不明确的内容、对同类问题表述不一致或者有明显文字和计算错误的,不应予以直接否决投标,可要求投标人作出书面澄清、说明或补正。
第十六条 评标委员会依据招标文件规定,向招标人推荐合格的中标候选人名单。
第十七条 招标人应按照招标文件明确的定标方法确定中标人。
原文如下:
































