广告
24年一造备考黄金期
24年一级造价师备考黄金期已经开始了,提前备考,可以大大提高通过率。由于今年考试部分科目题量多、出题偏、难度大,为24年的备考生敲响了警钟,也让很多估分不理想的同学都选择开始新一轮备考。
元旦前这个阶段备考主要目标是了解一造考题大纲及教材重点,打好基础才能一击得胜。
如果你不知道如何开始备考?不用担心!
为了帮助大家实现高效备考,广联达建筑课堂整理的《一造知识点记忆口诀》《23年一造真题》《24年一造10页纸》《一造思维导图》免费领,所有资料均为全科资料!让大家提前开始备考一造,24年一造一次通关!
/ MianFeiZiLiao
无套路,直接领!!!
扫码添加课程顾问直接领
24年一造一次通关备考方案
管理→计价→案例→计量,依次进行。
如果你想顺利通关一级造价师考试,那么备考顺序是非常重要的。
首先,你需要掌握管理方面的知识,这涉及到了造价工作中的各种管理方法和流程。
其次,你需要学习计价技能,这包括如何进行工程计价、项目评估和成本核算等方面的知识。
接着,你需要进行案例分析,这将帮助你更好地理解实际工作中的问题,并提高你的解决问题的能力。
最后,你需要学习计量知识,这包括如何进行工程测量、数据处理和图表制作等方面的技能。
依照这个备考顺序,相信你会更好地掌握一级造价师所需的各种知识和技能,从而更好地应对未来的工作挑战。
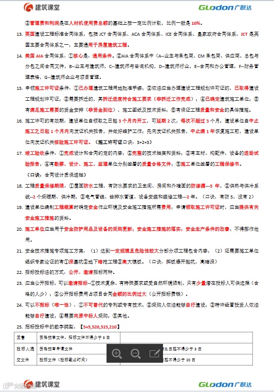
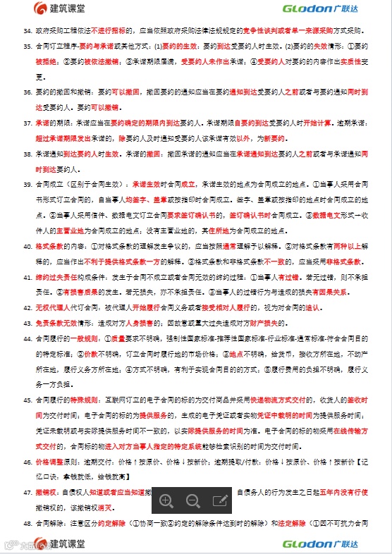
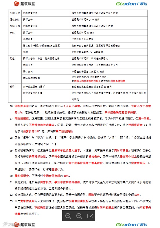
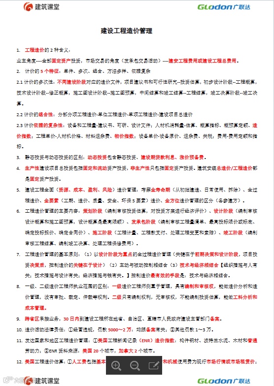
赠送资料部分截图
考前思维导图-《案例分析》部分资料截图
24年考前十页纸-《工程管理》部分资料截图
以上均为部分资料截图,扫码立刻领取上述所有资料!!绝无套路!




