点击上方蓝字关注我们,了解更多数字化转型案例!
国家级
1、“龙图杯”
主办方:中国图学学会
截图为关于举办2022第十一届“龙图杯”全国BIM(建筑信息模型)大赛的通知(报名时间2021年12月28日至2022年3月31日)

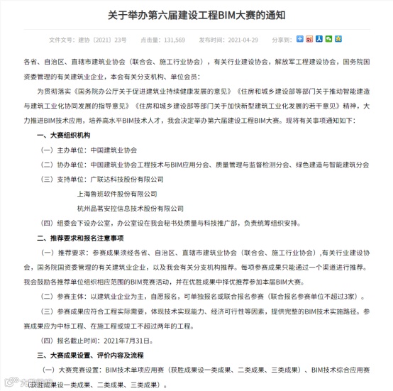
2、中建协BIM大赛
主办方:中国建筑业协会
截图为2021年关于举办第六届建设工程BIM大赛的通知(2021年报名截止时间是7月31日)

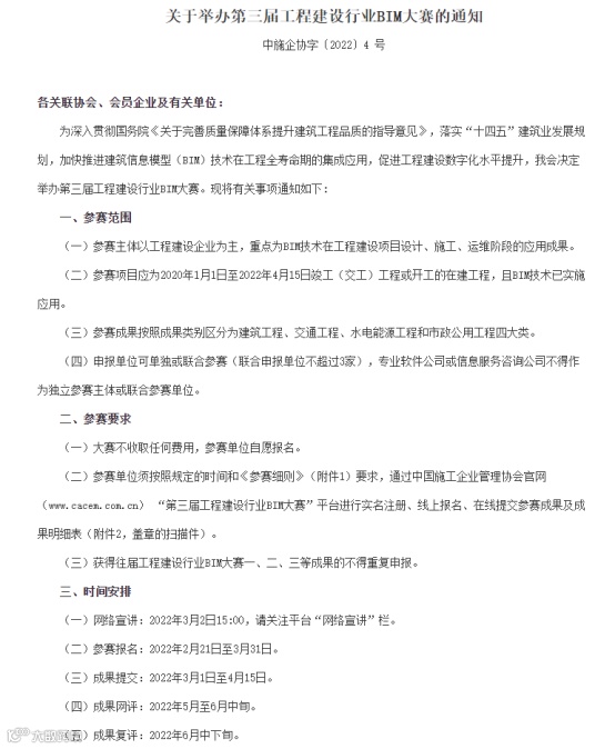
3、中施企协BIM大赛
主办方:中国施工企业管理协会
截图为2022年关于举办第三届工程建设行BIM大赛的通知(报名时间2022年2月21日至3月31日)

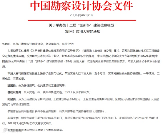
4、 “创新杯”
主办方:中国勘察设计协会
截图为2021年关于举办第十二届“创新杯”建筑信息模型(BIM)应用大赛通知(2021年报名截止时间是4月30日)

5、 “优路杯”
主办方:工业和信息化部人才交流中心
截图为2022年关于举办2022年第五届“优路杯”全国BIM技术大赛通知(报名时间2022年4月5日至6月30日)

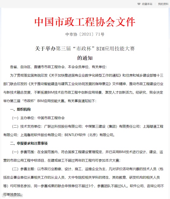
6、“市政杯”
主办方:中国市政工程协会
截图为2021年关于举办第三届“市政杯”BIM应用技能大赛通知(2021年报名截止时间是8月31日)

7、 “安装之星”
主办方:中国安装协会-BIM应用与智慧建造分会
截图为2021年关于开展2021年安装行业BIM技术应用成果评价活动的通知(2021年报名截止时间是7月30日)

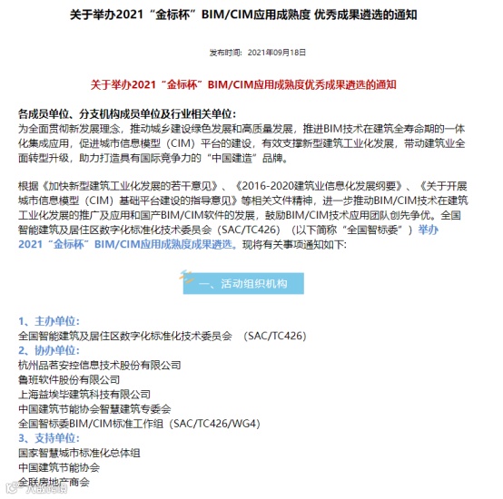
8、 “金标杯”
主办方:全国智能建筑及居住区数字化标准化技术委员会
截图为2021年关于举办2021“金标杯”BIM/CIM应用成熟度优秀成果遴选的通知(2021年报名截止时间是10月30日)

9、 “科创杯”

自治区级
10、“八桂杯”
主办方:广西建筑信息模型技术发展联盟
截图为2021年关于举办广西壮族自治区第五届“八桂杯”BIM技术应用大赛通知(2021年报名截止时间是5月30日)

11、 “广西建工杯”
主办方:广西建设工会
截图为关于举办全区建筑信息模型(BIM)技术应用(广西建工杯)第六届职工技能大赛的通知(2021年报名截止时间是3月31日)

12、 “广西北投杯”
主办方:广西壮族自治区直属企事业工会委员会等
截图为广西交通行业“广西北投杯”BIM技术应用职业技能大赛通知(2021年报名截止时间是4月28日)

市级
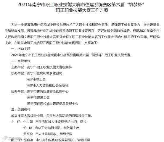
13、南宁市-“筑梦杯”职工职业技能大赛
主办方:南宁市职工职业技能大赛组委会
截图为2021年南宁市职工职业技能大赛市住建系统赛区第六届“筑梦杯”
职工职业技能大赛工作方案


14、柳州市-“装配式建筑” 职业技能竞赛
主办方:柳州市总工会等
截图为2020年首届“装配式建筑” 职业技能竞赛,只举办了一届。

国际级
15、buildingSMART openBIM国际大奖赛
主办方:BuildingSMART
截图为2021年大赛通知(2021年报名截止时间是5月23日)

BIM相关大赛汇总表
声明:以上内容仅为小编收集整理的资料,如有遗漏欢迎补充。
广联达可提供报奖相关支持:包含报奖咨询课程,辅助PPT、视频制作等。
更多信息可咨询陆经理,联系方式:陆经理15678825490(微信同号)。



