来源:住建部官网、何博士说税
2022年8月,住建部和人社部联合发文修改《建筑工人实名制管理办法(试行)》(建市〔2019〕18号)部分条款。之前我们讲了实名制重点由“农民工”转变为“建筑工人”,并分析了用工制度改革,这次我们一起来看看建筑企业与农民工签订劳动合同方式的变化。
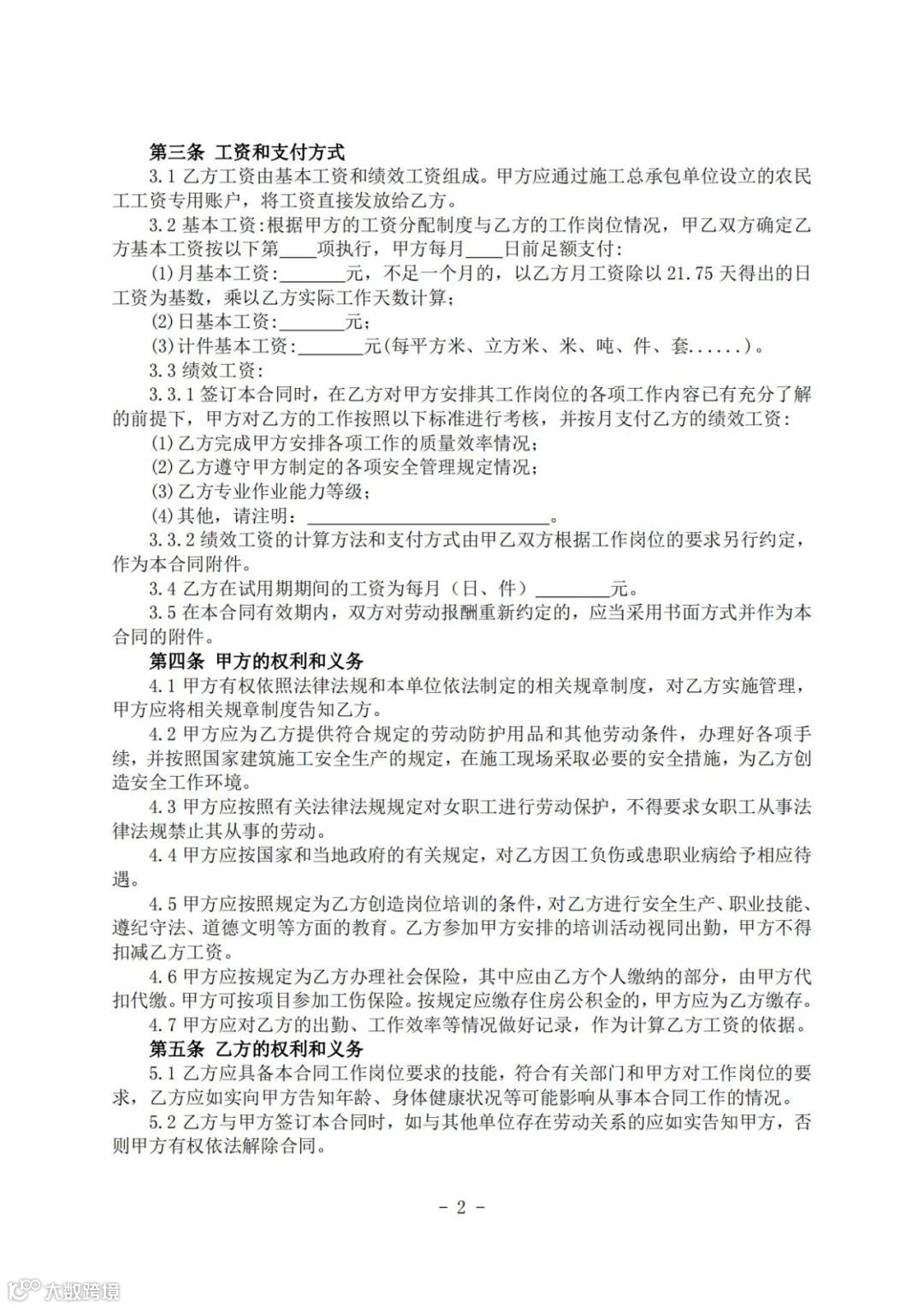
此外,12月30日,住建部和人社部联合发布关于印发《建筑工人简易劳动合同(示范文本)》的通知,供建筑企业和建筑工人签订劳动合同时参考。
根据目前中国建筑业的基本情况,并结合我国基本国情和有关法律司法解释规定,我一直认为95%甚至更高比例的农民工与其“名义上的雇主”(劳务公司或建筑公司)并不存在劳动关系,道理非常简单,他们的“实际雇主”另有其人,因此不宜强制要求劳务公司与农民工签订劳动合同,也不易认定二者之间存在劳动关系,如果这样做,有违反劳动合同法的嫌疑,也让众多建筑企业头顶时刻高悬农民工社保的达摩克利斯之剑。相信这几年听过我课的建筑企业对我的这个观点记忆犹新。
然而,现实的情况却不容乐观,行政法规层面,《保障农民工工资支付条例》第二十六条规定,“施工总承包单位或者分包单位应当依法与所招用的农民工订立劳动合同并进行用工实名登记……”;规范性文件层面,《建筑工人实名制管理办法》(建市〔2019〕18号)第八条、第十一条、第十二条、第十四条均明确要求建筑企业应与农民工签订劳动合同;实际操作层面,基层劳动监察部门更是把是否签订书面劳动合同作为检查的重点。
令人高兴的是,近日,住建部和人社部迈出了关键的一步,将建市〔2019〕18号进行了实质性的修改,凡是涉及到农民工劳动合同的条款,一律修改为“劳动合同或用工书面协议”,并且在修订后的第八条,旗帜鲜明的提出,“对不符合建立劳动关系情形的,应依法订立用工书面协议”,对这种实事求是的作风,值得点赞!
编者注:本次修改了第八条、第十条、第十一条、第十二条和第十四条
第八条 全面实行建筑业农民工建筑工人实名制管理制度,坚持建筑企业与农民工先签订劳动合同后进场施工。建筑企业应与招用的建筑工人依法签订劳动合同,对不符合建立劳动关系情形的,应依法订立用工书面协议。建筑企业应对建筑工人对其进行基本安全培训,并在相关建筑工人实名制管理平台上登记,方可允许其进入施工现场从事与建筑作业相关的活动。
第十条 建筑工人应配合有关部门和所在建筑企业的实名制管理工作,进场作业前须依法签订劳动合同劳动合同或用工书面协议并接受基本安全培训。
第十一条 建筑工人实名制信息由基本信息、从业信息、诚信信息等内容组成。
基本信息应包括建筑工人和项目管理人员的身份证信息、文化程度、工种(专业)、技能(职称或岗位证书)等级和基本安全培训等信息。
从业信息应包括工作岗位、劳动合同劳动合同或用工书面协议签订、考勤、工资支付和从业记录等信息。
诚信信息应包括诚信评价、举报投诉、良好及不良行为记录等信息。
第十二条 总承包企业应以真实身份信息为基础,采集进入施工现场的建筑工人和项目管理人员的基本信息,并及时核实、实时更新;真实完整记录建筑工人工作岗位、劳动合同劳动合同或用工书面协议签订情况、考勤、工资支付等从业信息,建立建筑工人实名制管理台账;按项目所在地建筑工人实名制管理要求,将采集的建筑工人信息及时上传相关部门。
已录入全国建筑工人管理服务信息平台的建筑工人,1年以上(含1年)无数据更新的,再次从事建筑作业时,建筑企业应对其重新进行基本安全培训,记录相关信息,否则不得进入施工现场上岗作业。
第十四条 建筑企业应依法按劳动合同劳动合同或用工书面协议约定,通过农民工工资专用账户按月足额将工资直接发放给建筑工人,并按规定在施工现场显著位置设置“建筑工人维权告示牌”,公开相关信息。
附原文:

住房和城乡建设部 人力资源社会保障部 关于修改《建筑工人实名制管理 办法(试行)》的通知
为了进一步促进就业,保障建筑工人合法权益,住房和城乡建设部、人力资源社会保障部决定修改《建筑工人实名制管理办法(试行)》(建市〔2019〕18号)部分条款,现通知如下:
一、将第八条修改为:“全面实行建筑工人实名制管理制度。建筑企业应与招用的建筑工人依法签订劳动合同,对不符合建立劳动关系情形的,应依法订立用工书面协议。建筑企业应对建筑工人进行基本安全培训,并在相关建筑工人实名制管理平台上登记,方可允许其进入施工现场从事与建筑作业相关的活动。”
二、将第十条、第十一条、第十二条和第十四条中的“劳动合同”统一修改为“劳动合同或用工书面协议”。
本通知自公布之日起施行。
住房和城乡建设部
人力资源和社会保障部
2022年8月2日
(此件公开发布)
修改后的文件全文
(建市〔2019〕18号,根据建市〔2022〕59号修改)
第一条 为规范建筑市场秩序,加强建筑工人管理,维护建筑工人和建筑企业合法权益,保障工程质量和安全生产,培育专业型、技能型建筑产业工人队伍,促进建筑业持续健康发展,依据建筑法、劳动合同法、《国务院办公厅关于全面治理拖欠农民工工资问题的意见》(国办发〔2016〕1号)和《国务院办公厅关于促进建筑业持续健康发展的意见》(国办发〔2017〕19号)等法律法规及规范性文件,制定本办法。
第二条 本办法所称建筑工人实名制是指对建筑企业所招用建筑工人的从业、培训、技能和权益保障等以真实身份信息认证方式进行综合管理的制度。
第三条 本办法适用于房屋建筑和市政基础设施工程。
第四条 住房和城乡建设部、人力资源社会保障部负责制定全国建筑工人实名制管理规定,对各地实施建筑工人实名制管理工作进行指导和监督;负责组织实施全国建筑工人管理服务信息平台的规划、建设和管理,制定全国建筑工人管理服务信息平台数据标准。
第五条 省(自治区、直辖市)级以下住房和城乡建设部门、人力资源社会保障部门负责本行政区域建筑工人实名制管理工作,制定建筑工人实名制管理制度,督促建筑企业在施工现场全面落实建筑工人实名制管理工作的各项要求;负责建立完善本行政区域建筑工人实名制管理平台,确保各项数据的完整、及时、准确,实现与全国建筑工人管理服务信息平台联通、共享。
第六条 建设单位应与建筑企业约定实施建筑工人实名制管理的相关内容,督促建筑企业落实建筑工人实名制管理的各项措施,为建筑企业实行建筑工人实名制管理创造条件,按照工程进度将建筑工人工资按时足额付至建筑企业在银行开设的工资专用账户。
第七条 建筑企业应承担施工现场建筑工人实名制管理职责,制定本企业建筑工人实名制管理制度,配备专(兼)职建筑工人实名制管理人员,通过信息化手段将相关数据实时、准确、完整上传至相关部门的建筑工人实名制管理平台。
总承包企业(包括施工总承包、工程总承包以及依法与建设单位直接签订合同的专业承包企业,下同)对所承接工程项目的建筑工人实名制管理负总责,分包企业对其招用的建筑工人实名制管理负直接责任,配合总承包企业做好相关工作。
第八条 全面实行建筑工人实名制管理制度。建筑企业应与招用的建筑工人依法签订劳动合同,对不符合建立劳动关系情形的,应依法订立用工书面协议。建筑企业应对建筑工人进行基本安全培训,并在相关建筑工人实名制管理平台上登记,方可允许其进入施工现场从事与建筑作业相关的活动。
第九条 项目负责人、技术负责人、质量负责人、安全负责人、劳务负责人等项目管理人员应承担所承接项目的建筑工人实名制管理相应责任。进入施工现场的建设单位、承包单位、监理单位的项目管理人员及建筑工人均纳入建筑工人实名制管理范畴。
第十条 建筑工人应配合有关部门和所在建筑企业的实名制管理工作,进场作业前须依法签订劳动合同或用工书面协议并接受基本安全培训。
第十一条 建筑工人实名制信息由基本信息、从业信息、诚信信息等内容组成。
基本信息应包括建筑工人和项目管理人员的身份证信息、文化程度、工种(专业)、技能(职称或岗位证书)等级和基本安全培训等信息。
从业信息应包括工作岗位、劳动合同或用工书面协议签订、考勤、工资支付和从业记录等信息。
诚信信息应包括诚信评价、举报投诉、良好及不良行为记录等信息。
第十二条 总承包企业应以真实身份信息为基础,采集进入施工现场的建筑工人和项目管理人员的基本信息,并及时核实、实时更新;真实完整记录建筑工人工作岗位、劳动合同或用工书面协议签订情况、考勤、工资支付等从业信息,建立建筑工人实名制管理台账;按项目所在地建筑工人实名制管理要求,将采集的建筑工人信息及时上传相关部门。
已录入全国建筑工人管理服务信息平台的建筑工人,1年以上(含1年)无数据更新的,再次从事建筑作业时,建筑企业应对其重新进行基本安全培训,记录相关信息,否则不得进入施工现场上岗作业。
第十三条 建筑企业应配备实现建筑工人实名制管理所必须的硬件设施设备,施工现场原则上实施封闭式管理,设立进出场门禁系统,采用人脸、指纹、虹膜等生物识别技术进行电子打卡;不具备封闭式管理条件的工程项目,应采用移动定位、电子围栏等技术实施考勤管理。相关电子考勤和图像、影像等电子档案保存期限不少于2年。
实施建筑工人实名制管理所需费用可列入安全文明施工费和管理费。
第十四条 建筑企业应依法按劳动合同或用工书面协议约定,通过农民工工资专用账户按月足额将工资直接发放给建筑工人,并按规定在施工现场显著位置设置“建筑工人维权告示牌”,公开相关信息。
第十五条 各级住房和城乡建设部门、人力资源社会保障部门、建筑企业、系统平台开发应用等单位应制定制度,采取措施,确保建筑工人实名制管理相关数据信息安全,以及建筑工人实名制信息的真实性、完整性,不得漏报、瞒报。
第十六条 各级住房和城乡建设部门、人力资源社会保障部门应加强与相关部门的数据共享,通过数据运用分析,利用新媒体和信息化技术渠道,建立建筑工人权益保障预警机制,切实保障建筑工人合法权益,提高服务建筑工人的能力。
第十七条 各级住房和城乡建设部门、人力资源社会保障部门应对下级部门落实建筑工人实名制管理情况进行监督检查,对于发现的问题要责令限期整改;拒不整改或整改不到位的,要约谈相关责任人;约谈后仍拒不整改或整改不到位的,列入重点监管范围并提请有关部门进行问责。
第十八条 各级住房和城乡建设部门应按照“双随机、一公开”的要求,加强对本行政区域施工现场建筑工人实名制管理制度落实情况的日常检查,对涉及建筑工人实名制管理相关投诉举报事项进行调查处理。对涉及不依法签订劳动合同、欠薪等侵害建筑工人劳动保障权益的,由人力资源社会保障部门会同住房和城乡建设部门依法处理;对涉及其他部门职能的违法问题或案件线索,应按职责分工及时移送处理。
第十九条 各级住房和城乡建设部门可将建筑工人实名制管理列入标准化工地考核内容。建筑工人实名制信息可作为有关部门处理建筑工人劳动纠纷的依据。各有关部门应制定激励办法,对切实落实建筑工人实名制管理的建筑企业给予支持,一定时期内未发生工资拖欠的,可减免农民工工资保证金。
第二十条 各级住房和城乡建设部门对在监督检查中发现的企业及个人弄虚作假、漏报瞒报等违规行为,应予以纠正、限期整改,录入建筑工人实名制管理平台并及时上传相关部门。拒不整改或整改不到位的,可通过曝光、核查企业资质等方式进行处理,存在工资拖欠的,可提高农民工工资保证金缴纳比例,并将相关不良行为记入企业或个人信用档案,通过全国建筑市场监管公共服务平台向社会公布。
第二十一条 严禁各级住房和城乡建设部门、人力资源社会保障部门借推行建筑工人实名制管理的名义,指定建筑企业采购相关产品;不得巧立名目乱收费,增加企业额外负担。对违规要求建筑企业强制使用某款产品或乱收费用的,要立即予以纠正;情节严重的依法提请有关部门进行问责,构成犯罪的,依法追究刑事责任。
第二十二条 各级住房和城乡建设部门、人力资源社会保障部门应结合本地实际情况,制定本办法实施细则。
第二十三条 本办法由住房和城乡建设部、人力资源社会保障部负责解释。

各省、自治区住房和城乡建设厅、人力资源社会保障厅,直辖市住房和城乡建设(管)委、人力资源社会保障局,新疆生产建设兵团住房和城乡建设局、人力资源社会保障局:
为规范建筑用工管理,保障建筑工人合法权益,更好地为建筑企业和建筑工人签订劳动合同提供指导服务,住房和城乡建设部、人力资源社会保障部根据《中华人民共和国劳动法》《中华人民共和国劳动合同法》《中华人民共和国建筑法》《中华人民共和国劳动合同法实施条例》《保障农民工工资支付条例》等法律法规及有关政策规定,制定了《建筑工人简易劳动合同(示范文本)》。现印发给你们,供建筑企业和建筑工人签订劳动合同时参考。
住房和城乡建设部办公厅
人力资源社会保障部办公厅
2022年12月23日
(此件主动公开)



往期推荐



