公司简介
云南建投机械制造安装工程有限公司,成立于1966年6月,其前身为中国有色十四冶机械总厂,现为云南省建设投资控股集团有限公司下属全资国有建筑施工企业,已经成为具有较强竞争力的施工企业。公司拥有钢结构制造企业特级资质证书、轻型钢结构工程设计专项乙级、冶金工程施工总承包一级。
公司目前成本管控存在问题
标前测算:
集团套表多,提供不同格式的套表共24张;
要求三级公司标前测完后机关审核利润率再确定要不要投标,需要项目公司1~2天时间内完成,执行难度大。
分包、材料数据散乱:
分包、材料数据散乱:分包限价覆盖的数据不全,类似项目数据与实际施工项目存在地点差异,材料(品种多、规格多、品牌多)上涨等风险因素,经常导致项目前期策划与实际施工差异较大。
外省项目缺乏参考:
外省项目缺乏参考:新疆异地项目的投标,不了解当地造价水平和成本策划,需要通过各种关系去了解,询价较费时。
目标成本重复性工作:
根据标准清单编制目标成本来回复制粘贴,重复工作多。
解决方案
基于企业目前成本管控的难点痛点,广联达云南分公司与云南建投机械安装制造有限公司深度交流后达成共识,基于以数字新成本平台为核心的一体数字化解决方案;
01
数字化解决方案(精细化成本管控)
在施工前期准备阶段,成本部进行投标准备、标前测算、量价审核;直管部进行投标报价,中标后合同谈判,签订合同,目标成本测算;物资部进行分包计划、材料消耗量计划等编制;
在标前测算阶段,成本编制需要按照机关24张套表链接公式,工作量大;由于时间紧,任务重,价格查询需要通过翻阅历史询价单,价格更新不及时;应用数字化成本测算解决方案后,标前测算阶段可按照机关套表进行导入做收入清单拆分,之后自动汇总各科目工程量,一键链接查询外部分包价格及指导价格,或找供应商直接填写价格,最终成本确认后上报领导审核;
中标后进行目标成本编制,机安成本编制使用标准清单,需要重新编制成本费用项;且做完成本测算后还需要重复性导表进i8系统走合同;
利用成本测算平台目标成本编制可直接复用标前测算,避免重复性工作,根据标准清单完成成本费用的编制,在线化查询分包限价,成本汇总检查后导成i8导入表格格式即可完成目标成本编制。
02
数字化解决方案(数据积累复用闭环)
企业通过数字化数据库建设,为公司沉淀了一套完整的标准化数据库体系,通过历史价格参考数据,建立企业内部数据库,包括企业材料库、分包价格库;结合外部参考数据,指标网指标及广材网数据进行数据沉淀,配合非标材料价格询价录入,AI自动拟分包,成本编辑标准清单、人材机价格,在标前测算及目标成本编制阶段即可快速进行收支对比、盈亏分析,进行利润率审核;
实施过程
01
项目试点
成本测算平台标准建立及培训试点
施工成本科目及测算模板搭建
成本测算操作培训
02
成本大赛深度试点及数据库搭建
云南机械制造安装工程有限公司主任经济师 杨黎
项目深度应用及数据库搭建实践应用,主任经济师杨黎在云南建投赋能研修班做安装专业数字化成本精细化管控分享;
云南机械制造安装工程有限公司在成本大赛获奖
应用过程进行标准清单录入,指导价录入,在云南省第一届数字化行业技能大赛云南省第一届建设行业数字化应用技能大赛—施工企业数字化成本管控大赛中运用精细化成本管控理念及实际案例且荣获荣誉;
03
成本测算铺面应用
成本测算实际项目深度应用,应用过程项目指导伴随指导并答疑,及时解决满足试用;
典型应用项目:
XXX绿色生态铝一期项目年产200万吨氧化铝及配套工程综合管网标段建安工程施工项目
XXX35万吨绿电铝项目(扎铝二期)
XXX准东园区55万吨年电解铝项目
40万吨新能源汽车废旧锂电池综合利用及正极原材料绿色制造项目第二标段等
案例实践
XXX公司360万吨特铝新材料项目气态悬浮焙烧炉制安工程
企业标准制定
统一测算标准,在线化作业平台部署
统一作业模板和科目标准
1.规范公司到项目部作业标准,实现底层数据统一,提高公司成本测算编制效率(不用重复作业,通过软件模板拟分包)。
2.统一成果格式,积累企业数据资产,沉淀数据资产,让决策有据可依,找到成本优化空间。
企业数据应用
传统数据使用路径:
1.企业标准清单形成费用项需要在“标准清单表格”中找到对应“钢筋”费用项,复制编号、分项名称、单位、工作内容、计量规则、备注到目标成本策划套表中。
2.直管部询价途径单一,材料非标询价只能依靠物资部,分包询价依赖长期合作供应商和历史分包合同数据;会发现不同项目同一个做法同一个分包供应商报价偏差的情况。
企业数字化数据应用:
1.集团标准清单AI高效应用,标前标后测算一键调用。
2.材料、分包限价价格的建立,价格有来源依据;目前分包价格库积累共计1704条。
3.工具测算数据高效应用,编制效率提升60%。
和工在做一个项目测算时,材料价格(广材网)已经上价完成,分包价格通过指导价和分包价上了一部分,为了测的更准确,可以通过指标网劳务价格查询(钢构件、屋面板安装等),用更多更全更准的价格,保障项目的测算精准度。
企业标准清单
报表成果展示
传统数据使用路径:
目标成本测算完成后,需要把数据复制成“导入i8报表”的格式,其中“分部分项清单”和“分部分项综合单价”需要使用“清单编码”手动排序对应一级科目和二级科目的关系。
企业数字化数据应用:
将企业的测算套表定制到软件中,完成成本测算后,软件自动输出导i8格式的报表。提高编制效率的同时也符合集团管理导入i8要求。
目标成本套表
导成I8格式
通过广联达成本测算在线化目标成本套表直接输出i8格式,不需要重复性复制粘贴
使用感受:
杨工:广联达新数字成本软件,成本测算思路和我们业务测算思路是一致的,在成本费用构成划分上,广联达巧妙的应用科目设置,建立测算模板,对预算进行快速分解,分解成我们成本测算需要人材机、专业分包、管理费、利润等,可以插入集团各专业标准清单,快速组合完成成本测算,而且通科目链接形成我们需要的各种对比分析表格,并且可以形成导i8报表文件,助力我们比较完整的完成成本测算报告。
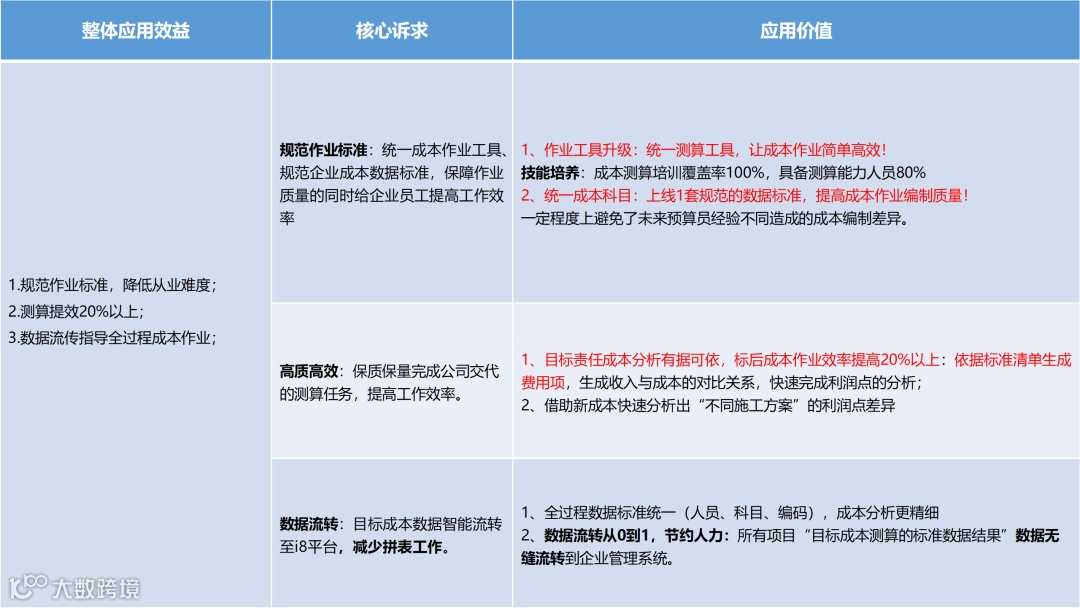
整体应用效果
统一集团测算模板,搭建轻量化成本测算平台,把成本测算的管理和作业进行线上化,标准清单数据、分包限价数据全员共享与使用,为支持后续投标测算、成本部决策提供参考;
机安公司坚定不移走“专业化、特色化、品牌化”发展道路,在电解铝行业具有较高的专业化水平和知名度。深化落地集团数字建投,集团内部对成本管控有着强烈的诉求,为此,从集团层面统一下发标准清单要求二级公司严格使用进行标前、标后测算。基于集团及分公司的管理要求,机安注重数字化工具应用,利用数字新成本平台为企业在经营分析、成本管控、上午策划等提供有效数据支撑,沉淀企业自己内部的分包限价,为后续全面推广提供数据支撑。企业表示,为有效持续推广落地数字化建设,所有直管部及分公司,在后续新开项目上,必须全面使用广联达数字新成本平台。为后续在集团持续推广奠定扎实基础。




