桩基是结构的主要承重部分,其质量直接影响着建筑整体的安全性,所以桩基质量的检测必须通过专业的手段。大家在平时工作中,尤其是工程结算的时候,经常会碰到关于桩基检测费用的争议,因每个项目情况不同,故解决办法和最后的调解方式也不尽相同。今天与大家分享一个合理解决桩基检测费争议的案例:
某项目甲乙双方签订总价合同,由于合同中未明确检测费用,项目竣工后,甲方以支付给第三方检测机构桩基检测费50万为由,要求在结算总价中扣除相应费用。乙方以当地建设工程造价管理总站颁布的文件规定,工程投标时其检测实验费可不予考虑,在施工过程中发生的检测费由建设单位承担为由,认为签订的总价合同中不含桩基检测费用,拒绝扣款,双方因此产生纠纷。具体分析如下:
争议点
1、总价合同中没有明确检测费用,那么实际产生的桩基检测费是否包含在合同价格中;
2、第三方检测机构产生的费用,由谁来支付,固定总价合同中是否包含建设单位委托第三方检测的费用。
争议分析
1、要解决上述争议问题,首先我们要了解检验试验费的含义:根据《建标【2013】44号文》附件一的4.8条规定,检验试验费:是指施工企业按照有关标准规定,对建筑以及材料、构件和建筑安装物进行一般鉴定、检查所发生的费用,包括自设实验室进行试验所耗用的材料等费用。不包括新结构、新材料的试验费,对构件做破坏性试验及其他特殊要求检验试验的费用和建设单位委托检测机构进行检测的费用,对此类检测发生的费用,由建设单位在工程建设其他费用中列支。但对施工企业提供的具有合格证明的材料检测不合格的,该检测费用由施工企业支付。
2、根据建设部、财政部颁布的《建筑安装工程费用项目组成》的规定,“检验试验费属于企业管理费,系工程价款的组成部分,由建设单位在工程建设其他费用中列支。”这里需要明确的是,虽然桩基检测费属于检验试验费的范畴,但是甲方支付的企业管理费,只是包含了对建筑及材料、构件和建筑安装物进行一般鉴定、检查所发生的费用。
3、“一般检测”和建设单位委托的“第三方检测”,这两种检测的对象、方法是完全不同的,不能归为一类。
4、住建部公布了全文强制性国家标准《建筑与市政工程施工质量控制通用规范》GB55032-2022,自2023年3月1日起实施。其中第3.4.1条规定:建设单位应委托具备相应资质的第三方检测机构进行工程质量检测,检测项目和数量应符合抽样检验要求。非建设单位委托的检测机构出具的检测报告不得作为工程质量验收依据。在预算编制时,检测试验费一般按0.5-1%计入暂例金额,结算时,根据委托合同条款和检测试验项目,依据当地相关检测试验收费标准据实计算。
解决争议
1、总价合同中没有明确检测费用,乙方按照有关规定进行的一般检测,即在施工过程中,制作安装到工程部位的构件所产生的费用属于企业管理费,是建筑安装工程价款的组成部分,包含在总价合同中。
2、经过落实,当地建设工程造价管理总站颁布的文件确实有工程投标时其检测实验费可不予考虑,在施工过程中发生的检测费由建设单位承担的规定。
3、建设单位委托第三方检测机构进行检测的费用,由建设单位支付,在合同对委托第三方检测机构检测没有相应条款约定的情况下,甲方主张的扣款,没有对应的依据,故不予支持。
4、如果发承包双方在合同中能够对检测费用进行约定,明确合同中是否包含第三方专业机构检测费,那么就可以避免此类争议的产生了。
拓展
桩基检测工作十分重要,那么桩基检测主要有哪些方法呢?
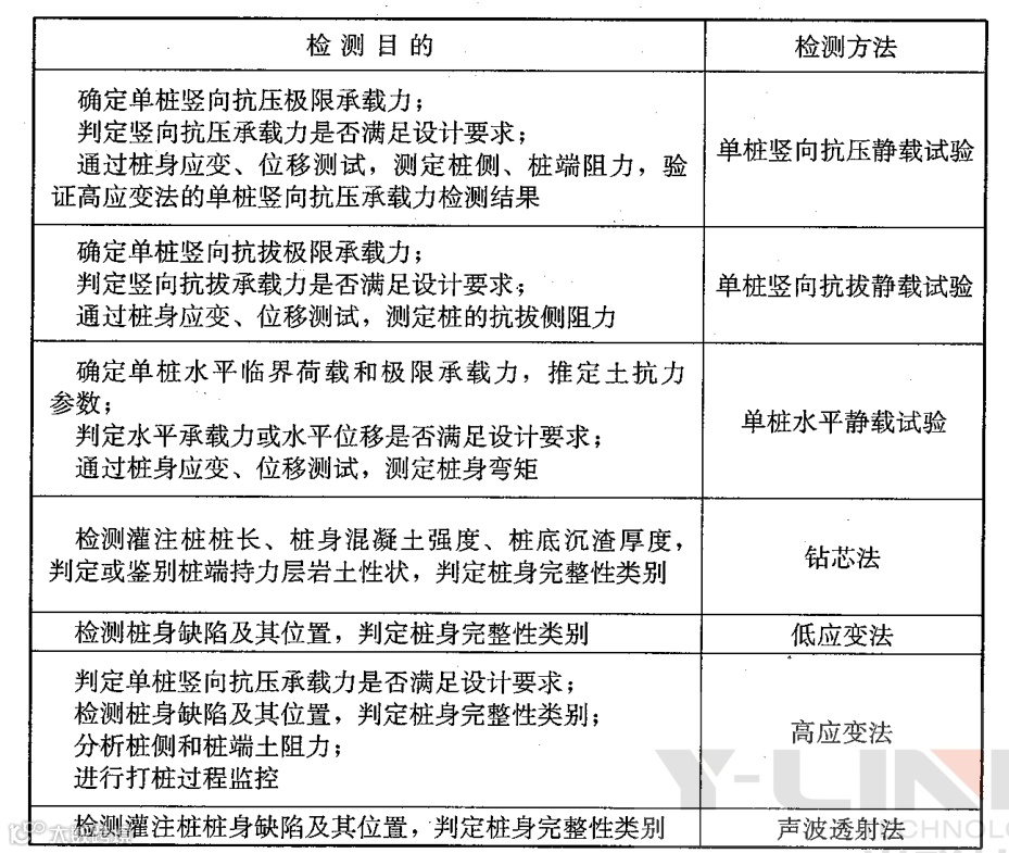
根据《建筑基桩检测技术规范》JGJ106-2014,我们了解到桩基检测主要有7种方法,检测方法及主要检测目的如下:
1、单桩竖向抗压静载试验:确定单桩竖向抗压极限承载力
2、单桩竖向抗拔静载试验 :确定单桩竖向抗拔极限承载力
3、单桩水平静载试验:确定单桩水平临界和极限承载力
4、钻芯法:检测灌注桩桩长、桩身混凝土强度等
5、低应变法:检测桩身缺陷及缺陷所处位置
6、高应变法:判定单桩竖向抗压承载力是否满足设计要求
7、声波透射法:检测桩身缺陷及缺陷所处位置
详细检测目的如下表所示:

总结
通过解决上述争议案例,我想谈一谈造价工作的繁重与复杂。时光荏苒,随着工作经验的不断增加,你就会发现造价技术的掌握没有捷径,需要长时间的积累与沉淀。工程造价也不仅仅是算量、组价,这项工作需要全方面的技能融合。
身处信息化时代,面对内卷严重的行业现状,面对日益激烈的市场竞争环境,造价人如果想要突出重围,就要有真正的实力!
清初思想家王夫之曾说:“学愈博而思愈远,思之困则学必勤”。造价行业是一个学无止境的行业,在日常的工作中,我们面对新工作、新挑战的时候可以多加思考,潜心实践与探索。通过不断的总结工作经验,时常的进行成本数据分析,做到举一反三、融会贯通、触类旁通,提高自己在职场的核心竞争力。技术底蕴,是行走职场的底气!
最后,致所有造价人:披星戴月走过的路,终将会繁花遍地。
审核:王迪 李梅




