大数跨境
0
0

一造近5年真题考点分布,考试冲刺必看,快领!

一造近5年真题考点分布,考试冲刺必看,快领! 广联达湖南
2024-09-24
2
导读:快来领取!

距离一造考试越来越近

还在埋头看书?做题海战术吗?

考前冲刺阶段,考什么,看什么,不浪费时间,高效复习,不为高分,只为考过!


广联达建筑课堂为大家整理了《一造近5年历年真题分值分布》,复习有方向,做题懂有重点,只为考试重点章节复习。

扫码领取所有科目真题分值分布

管理近5年分值分布


(由于篇幅有限,只展示部分,完整的可扫码领取)


计价近5年考点分布


(由于篇幅有限,只展示部分,完整的可扫码领取)


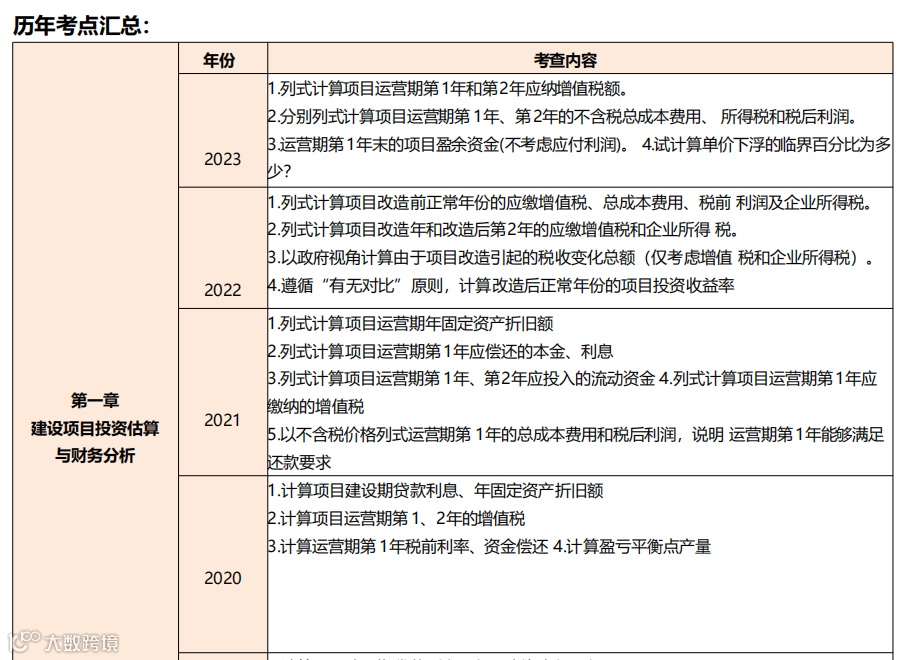
案例近5年考点分布


  由于篇幅有限,只展示部分内容
完整版可扫码领取
来源:C端运营部

文案:王蕾

编辑:李梅
审核:相杰

【声明】内容源于网络
0
0
广联达湖南
广联达科技股份有限公司湖南分公司,立足建筑产业,致力于为您提供行业动态、政策法规、软件答疑、精品课程、本地企业招聘等,愿与您携手共进!
内容 1074
粉丝 0
广联达湖南 广联达科技股份有限公司湖南分公司,立足建筑产业,致力于为您提供行业动态、政策法规、软件答疑、精品课程、本地企业招聘等,愿与您携手共进!
总阅读37
粉丝0
内容1.1k