DA/T68.1—2020
DA/T68的本部分规定了档案服务外包工作中相关主体之间的关系、发包方工作规范、承包方档案服务管理体系建设要求和第三方机构工作规范。
本部分适用于指引发包方科学开展档案服务外包工作,选择合格的承包方;指导承包方有效开展档案服务管理体系建设,提升服务能力;为第三方机构正确评价档案服务外包承包方提供参考依据。
下列文件对于本文件的应用是必不可少的。凡是注日期的引用文件,仅注日期的版本适用于本文件。凡是不注日期的引用文件,其最新版本(包括所有的修改单)适用于本文件。
GB/T19000 质量管理体系 基础和术语
GB/T19001 质量管理体系 要求
GB/T22080 信息技术 安全技术 信息安全管理体系 要求
GB/T22081 信息技术 安全技术 信息安全控制实践指南
GB/T24001 环境管理体系 要求及使用指南
GB/T24353 风险管理 原则与实施指南
GB/T28001 职业健康安全管理体系 要求
DA/T42 企业档案工作规范
下列术语和定义适用于本文件。
3.1
外包 outsourcing
某一机构将原本由自身承担的部分业务剥离出来,以合同方式委托给其他机构完成,以降低成本、提高效率的行为。
3.2
档案服务 archives service
某一机构承接其他机构外包(3.1)的档案业务,为其提供相关服务的行为。
3.3
档案服务外包 archives service outsourcing
某一机构将不属于国家法律法规限制范围内的档案,外包(3.1)给其他机构进行管理,委托其为本机构提供档案服务的行为。
3.4
发包方 client
档案服务外包(3.3)的需方。在本部分中,发包方也称为客户。
3.5
承包方 service provider
档案服务(3.2)的供方。在本部分中,承包方也称为组织。
3.6
第三方机构 third-party organization
发包方(3.4)、承包方(3.5)之外的,为发包方(3.4)提供中介、咨询、招标、监理及其他服务,或对承包方(3.5)的资质或服务能力进行评价、认证的独立的非政府机构。
3.7
监管机构 regulatory authority
对档案服务外包工作中发包方(3.4)、承包方(3.5)、第三方机构(3.6)等相关主体的行为依法进行指导、监督和检查的机构。
3.8
服务能力service capability
承包方(3.5)提供服务的能力程度。
4.1 档案服务通常包括档案寄存服务、档案数字化服务、档案整理服务、档案管理咨询服务、档案开发利用服务、档案销毁服务等几种业务类型。
4.2 档案寄存服务是指在不改变档案所有权和处置权的前提下,发包方将档案委托给承包方保管,承包方为发包方提供档案保管的库房、设备,进行日常保管、安全防护,并按需要提供利用的服务过程。
4.3 档案数字化服务是指承包方利用计算机技术对发包方的纸质档案、音像档案、缩微档案等进行数字化加工,将其转化为存储在磁带、磁盘、光盘、固态硬盘等载体上并能被计算机识别的数字图像或数字文本的服务过程。
4.4 档案整理服务是指承包方按照一定原则对发包方形成的档案实体进行系统分类、组合、排列、编号和基本编目,使之有序化的服务过程。
4.5 档案管理咨询服务是指承包方通过口头或书面形式为发包方提供意见、建议,指导、帮助发包方解决档案工作遇到的问题的服务过程。
4.6 档案开发利用服务是指承包方帮助发包方将其保存的档案通过多种途径、手段和技术、方法进行开发,形成各种形式的信息、知识产品,提供利用,发挥档案价值的服务过程。
4.7 档案销毁服务是指承包方帮助发包方将经过鉴定、需销毁的档案作毁灭性处置的服务过程。
5.1 档案服务外包工作中主要涉及发包方、承包方、第三方机构和监管机构四类主体,各主体之间的关系如图1所示。

5.2 发包方和承包方通过签订合同建立委托与受托关系。
5.3 第三方机构通过合同受发包方委托为其提供中介、咨询、招标、监理及其他服务,或经相关部门批准,或基于研究与教育目的,对承包方的资质或服务能力进行独立的评价、认证。
5.4 发包方、承包方和第三方机构应主动接受、积极配合监管机构的指导、监督和检查。发生(可能导致)档案受损或泄密的重大事件时,发包方、承包方应及时主动向监管机构报告。
6.1 发包工作原则
6.1.1 合法原则
发包方应掌握整个档案服务外包工作过程中适用的国家法律法规和标准,分析其对发包范围、过程及承包方筛选的影响,并采取有效措施遵守这些法律法规和标准。
6.1.2 安全原则
发包方应制定和落实安全管理体系,最大限度地避免因档案服务外包引起的档案实体受损毁,或造成国家秘密、商业秘密和个人隐私被泄露。安全管理应坚持预防为主、全程监控的原则。
6.1.3 可控原则
发包方应对档案服务外包工作全过程进行监控,对承包方的人员、工作场所、基础设施、技术、管理工作、业务操作等进行必要的监督、检查,将各种风险降低到可控范围之内。
6.2 发包工作过程与要求
6.2.1 工作过程
发包工作可分为规划与审批、承包方筛选与确定、合同签订、合同执行与监督、评估与改进5个步骤,如图2所示。

6.2.2 规划与审批
6.2.2.1 发包方应制定档案服务外包工作规划,并得到有效的授权和批准。
6.2.2.2 发包方应明确档案服务外包工作责任部门和负责人,实行责任制。
6.2.2.3 发包方应在综合考虑国家法律法规的规定、自身发展战略和业务需要、档案的特点及其管理要求、自身资源和风险控制能力、费用等各种因素的基础上,分析档案服务外包的必要性与可行性,确定档案服务外包的范围与方式。
6.2.2.4 发包方应当根据国家法律法规和制度标准,对档案进行价值鉴定和密级鉴定,明确可外包档案和不可外包档案的范围。国家法律法规规定不得外包的档案不得列入档案服务外包的范围。
6.2.3 承包方筛选与确定
6.2.3.1 发包方应根据国家和上级部门关于服务采购管理的规定、档案服务外包工作规划,制定承包方筛选方案,通过单一来源采购、邀标、竞争性谈判、公开招标等方式选择合适的承包方。对于涉密或敏感信息宜采用单一来源采购。
6.2.3.2 发包方应根据国家法律法规的规定、自身战略和业务的需要、档案的特点及其管理要求,明确对承包方的基本要求:
a) 承包方应为依法注册的法人,具有独立承担民事责任的能力;
b) 承包方具有履行合同所必需的经营执照和相关资质、许可证明;
c) 承包方应具有履行合同所必需的服务能力、经验和信誉等。
6.2.3.3 发包方可按重要程度、密级和敏感性对档案进行分级,对于不同级别的档案选择具有不同资质、服务能力的承包方。
6.2.3.4 发包方应要求承包方提供有关股权结构、法定代表人身份、实际控制人身份、重要高级管理人员身份的文件或证件,营业执照和其他资质、许可文件或证件,对这些文件或证件的原件予以核实后保存其复印件。
6.2.3.5 发包方应在签订合同前对承包方开展尽职调查,核实承包方的基本信息、相关资质和许可、信誉等,并将调查结果作为选择承包方的重要依据。
6.2.3.6 发包方应通过第三方调查或评估了解每一类档案服务的基本成本构成和合理价格范围,不宜以报价高低作为筛选承包方的唯一或最主要的标准或依据。
6.2.4 合同签订
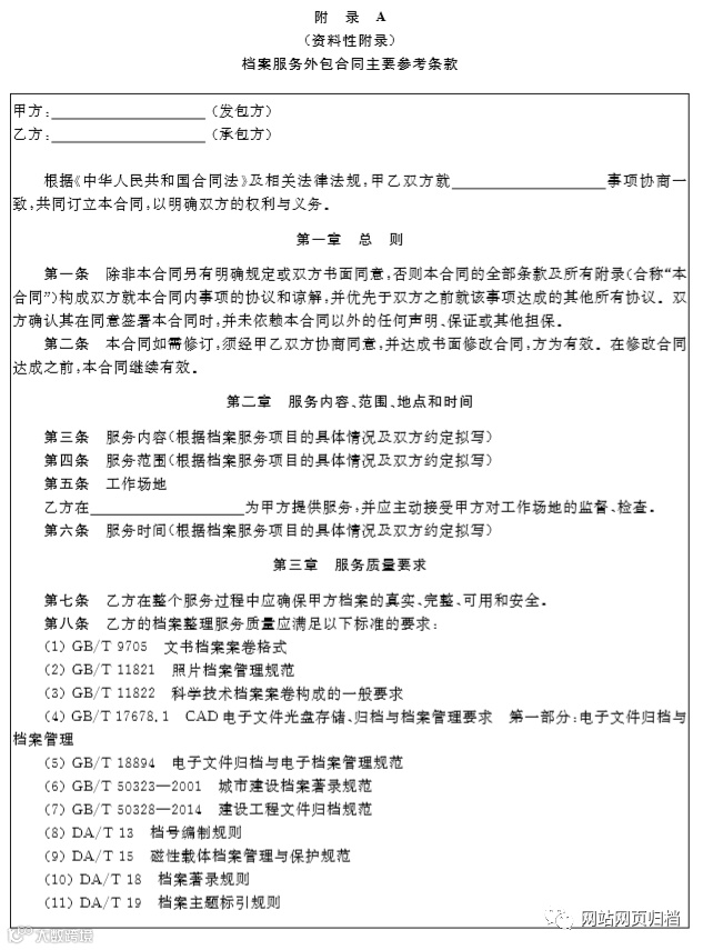
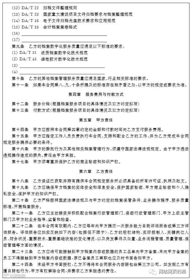
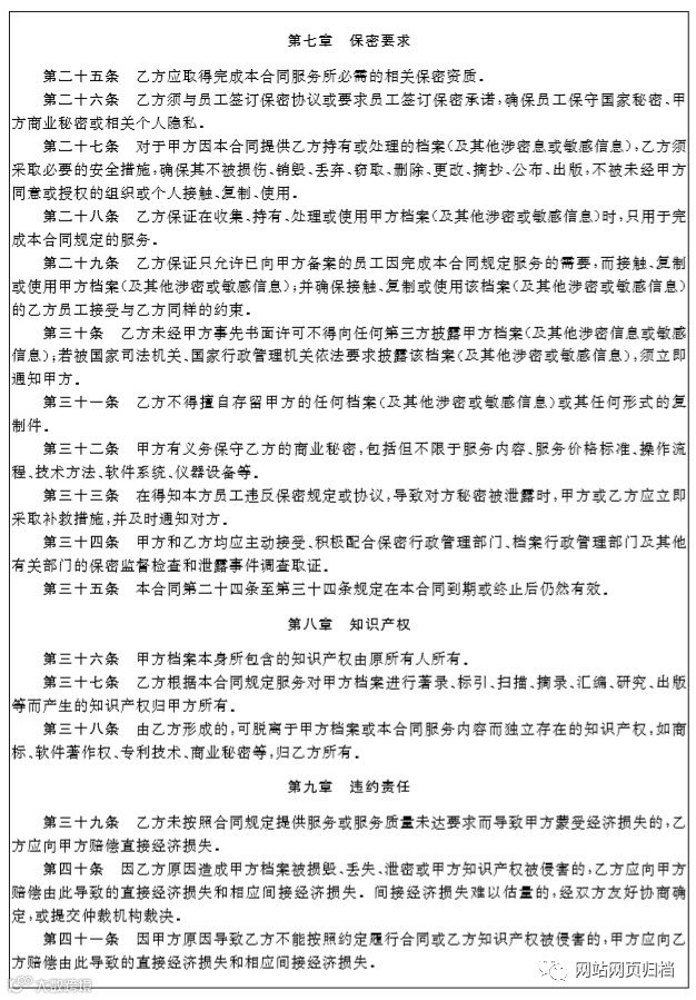
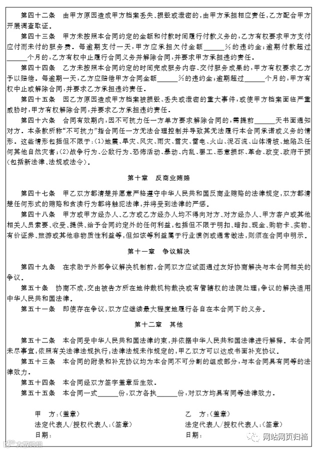
6.2.4.1 确定承包方后,发包方应与承包方签订书面合同,形成正式的委托与被委托的法律关系。合同的主要条款可参见附录A。
6.2.4.2 合同内容应至少包括服务内容和范围、工作场所和硬件条件、服务质量和技术标准、合同双方的权利和义务、价格标准和付费方式、交付物、服务和交付期限、知识产权归属和处理方式、违约责任和赔偿条款、保密条款(也可签订专门的保密协议),以及反商业贿赂条款等。
6.2.4.3 合同中违约责任和赔偿条款,至少应包括在服务质量违约、保密违约、知识产权违约等情况下的赔偿及争端的解决机制。
6.2.4.4 合同中应明确规定档案服务过程中产生、加工、交互的信息和知识产权的归属权,以及允许承包方使用的内容和范围。
6.2.4.5 合同中应明确规定因国家法律法规或商业环境等变化而引起的合同变更或终止的触发条件,合同变更或终止的过渡安排以及承包方在过渡期间应履行的主要职责。
6.2.4.6 合同内容表述应严谨准确、清晰明确,避免因歧义而导致合同难以履行或引起争议。
6.2.4.7 合同签订的手续应齐备,符合国家法律法规要求。
6.2.5 合同执行与监督
6.2.5.1 发包方应当对合同的执行情况进行全过程、全方位的监控。
6.2.5.2 对于承包方员工进驻发包方工作场地,或可能直接接触到发包方档案内容或数据的档案服务项目(如档案数字化服务、档案整理服务、档案开发利用服务等),发包方应将直接参与本项目的承包方员工名单予以备案,并对其进行行为规范要求的交底或培训,使其了解并遵守发包方的规章制度。承包方员工备案表由发包方长期保存。承包方员工备案表样式可参见附录B。
6.2.5.3 发包方应对承包方的人力资源管理、财务管理、保密管理、风险管理进行有效监控,至少每6个月对承包方主要工作场所进行1次实地检查。特别关注其股权结构、实际控制人、高级管理人员变化,以及破产、兼并、关键岗位人员流失、财务状况恶化、内部管理混乱等可能造成服务意外终止或服务质量急剧下降的情况。
6.2.5.4 发包方应至少每年获取1次承包方自我评估报告或第三方机构评估报告。评估报告应包含如下内容:
a) 承包方股权结构的变化;
b) 承包方实际控制人、高级管理人员的变化;
c) 承包方履行本合同所需各种资质的变化;
d) 承包方财务状况;
e) 承包方的人力资源状况,尤其是履行本合同的关键岗位人员变化;
f) 承包方重要的技术、基础设施变化,重要的业务流程、质量管理以及安全管理变化等。
6.2.5.5 发包方在合同的执行与监控过程中发现异常情况时,应当及时督促承包方采取纠正措施。必要时,应对承包方违约行为采取法律手段,要求其履行违约责任。
6.2.5.6 发生可能导致档案面临严重威胁的重大事件时,发包方应当在充分评估影响、制定善后方案的前提下,考虑主动要求承包方终止服务,并采取相应善后措施。
6.2.5.7 发生(可能导致)重大档案受损或泄密事件后,发包方应及时主动向上级主管部门、档案行政管理部门和保密行政管理部门等报告。
6.2.5.8 发包方应采取措施防止承包方在完成或中止合同后存留发包方的档案及其他涉密或敏感信息。
6.2.5.9 发包方应根据与承包方签订的合同和相关标准,对承包方交付的最终服务成果进行质量检查,并办理交付手续。
6.2.6 评估与改进
6.2.6.1 档案服务外包工作结束或经过一定阶段(或一段时间)后,发包方应对承包方服务质量进行评价,评价结果作为承包方改进服务质量及今后档案服务项目准入的重要参考依据。
6.2.6.2 发包方应当建立科学的承包方服务质量评估制度,确保评价结果的真实性和完整性;发包方应及时总结档案服务外包工作经验教训,持续改进发包工作。
6.2.6.3 发包方应将在整个档案服务外包工作中形成的具有保存价值的文件材料归档保存,以备日后查用。
7.1 目标与原则
7.1.1 在档案服务过程中,承包方应以确保客户的档案安全为最基本要求。
7.1.2 承包方应建立和完善档案服务管理体系(见图3),持续提升服务能力、改进服务质量,以更好地满足客户需求。
7.1.3 承包方档案服务管理体系建设应坚持以顾客为关注焦点、领导作用、全员参与、过程方法、改进、循环决策、关系管理等原则。
7.1.4 承包方档案服务管理体系应按照PDCA(计划-实施-评估-改进)循环进行建设。

7.2 战略管理
7.2.1 业务规划
7.2.1.1 承包方应根据国家法律法规和市场环境的变化、组织条件和客户需求的发展,制定和实施档案服务业务规划。
7.2.1.2 承包方应定义组织一定时期内的档案服务对象和业务单元,建立档案服务目录。档案服务目 录一般包括服务名称、服务内容、服务质量、服务期限、业务方案、安全措施等。
7.2.1.3 承包方应根据档案服务对象和业务单元,制定并实施档案服务管理体系建设计划,有针对性地持续提升基本服务能力和相应的特定服务能力。
7.2.2 绩效管理
承包方应建立档案服务绩效管理体系,持续改进组织绩效,以满足客户需求、实现组织发展目标。
7.3 资源管理
7.3.1 人力资源管理
7.3.1.1 承包方应实行有效的人力资源管理,建立胜任客户和组织要求的员工队伍。
7.3.1.2 承包方应根据国家劳动法律法规,与员工签订书面劳动合同,履行用人单位义务,保障劳动者权益。
7.3.1.3 承包方应根据档案服务需要,配备档案或相关专业大学本科以上学历,或具有档案中级以上专业技术职称的员工。承包方应保证项目负责人和员工队伍具有一定的稳定性。
7.3.1.4 鉴于某些档案的保密性或特殊性,承包方应对拟聘用的员工(尤其是可能接触到档案内容或数据的员工)进行必要的背景调查和犯罪记录调查,避免某些不适宜的员工接触档案内容。背景调查和犯罪记录调查宜在法律专业人员的指导下依法进行。
7.3.1.5 承包方应对所有员工进行不少于5天的岗前培训,至少每年开展1次不少于1天的在岗培训。培训内容应涵盖档案法律法规、档案管理、质量管理、保密管理、风险管理、知识产权管理、环境管理和职业健康管理等方面的知识和要求。承包方应组织员工参加由档案行政管理部门、保密行政管理部门、客户举办的相关法规或档案培训。
7.3.2 财务管理
承包方应按照国家法律法规开展财务管理活动,降低财务风险,确保组织财务的可持续性。
7.3.3 技术管理
7.3.3.1 承包方应加强技术管理,确保技术的有效性和充分性,以减小技术风险、提升技术核心竞争力,更好地服务于客户。
7.3.3.2 承包方应重视信息技术的应用,关注承包方信息系统和客户信息系统的对接。
7.3.4 基础设施管理
7.3.4.1 承包方应配备、管理和维护提供档案服务所需的各种基础设施(包括硬件设施和软件设施),为完成档案服务提供保障。
7.3.4.2 承包方应根据国家法律法规和相关标准的要求、客户的需求,以及档案服务的实际需要,确定基础设施需求,制定基础设施建设方案,配置数量充足的基础设施。
7.3.4.3 承包方配置的基础设施应获得相关质量保证,或通过相关质量检测。承包方应对基础设施进行有效管理、定期维护,以保障档案服务的正常开展。
7.4 业务管理
7.4.1 合同管理
7.4.1.1 承包方应加强合同管理,规范合同签订过程,确保合同顺利执行。
7.4.1.2 承包方应基于与客户约定的内容起草合同,明确合同应当涵盖的内容。合同内容至少应包括服务内容和范围、服务质量标准、合同双方的义务和权利、价格标准和付款方式、交付物、服务和交付期限、违约责任和赔偿条款、保密条款(也可单独签订保密协议)、知识产权归属和处理方式等。合同文字应严谨准确、清晰合理,避免因歧义而导致合同难以履行或引起争议。
7.4.1.3 承包方应严格执行合同的交底工作,避免因相关人员不了解合同具体内容而引起合同纠纷。
7.4.1.4 承包方应在商业条件发生变更时,分析变更的影响,确定是否需要与发包方协商对原合同进行修订,从而保障合同的履行和目标的实现。
7.4.2 客户关系管理
7.4.2.1 承包方应加强客户关系管理,树立以客户为中心的服务理念,提高客户满意度。
7.4.2.2 合同执行过程中,发生可能对档案造成损害或对服务造成负面影响的突发事件和重大事项时,承包方应及时通知发包方。
7.4.3 业务流程管理
7.4.3.1 承包方应加强业务流程管理,建立标准作业程序,保证档案服务有序、高效开展。
7.4.3.2 承包方的标准作业程序应符合国家法律法规的要求,符合相关标准的要求。
7.4.3.3 承包方的标准作业程序应涵盖组织每一档案服务业务单元、项目及其每一个操作环节或步骤,且各个标准作业程序之间应相互协调。
7.4.4 质量管理
7.4.4.1 承包方应建立质量管理体系,为客户提供高质量的档案服务,增进客户满意度。
7.4.4.2 承包方应按照GB/T19000、GB/T19001及与客户的合同约定实施质量管理。
7.4.4.3 承包方应加强对档案服务过程的监督、管理,严格控制档案服务过程中可能影响档案服务质量的不良因素,采取防范和纠正措施。
7.4.4.4 承包方应按照DA/T42开展有效的档案工作,保证档案服务过程的可追溯性。
7.5 安全管理
7.5.1 合规性管理
7.5.1.1 承包方应加强合规性管理,规避各种潜在的法律风险。
7.5.1.2 承包方应掌握适用于档案服务的国家法律法规及其变化,采取相应行动满足其要求。
7.5.2 保密管理
7.5.2.1 承包方应建立保密管理体系,确保客户的档案和其他信息不被非授权人接触或获知。
7.5.2.2 承包方应根据档案服务业务单元、项目的特点和需求,取得相应保密资质。
7.5.2.3 承包方应了解来自国家法律法规和相关方的要求,明确秘密事项的对象范围、秘密等级及其具体要求;并结合档案服务活动中涉及国家秘密、商业秘密和个人隐私的各个环节,制定保密制度,采取严格的保密措施。
7.5.2.4 承包方应对组织内部关键岗位实行保密安全责任制,确保保密措施的具体落实及泄密责任可追究。
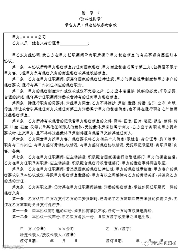
7.5.2.5 承包方应与员工签订书面的保密协议(或保密承诺书),要求员工承诺在工作过程中不摘抄、删改、复制、泄露发包方的档案和其他信息。保密协议的条款可参见附录C。
7.5.2.6 承包方应按GB/T22080、GB/T22081或与客户的合同约定实施信息安全管理,加强计算机系统的保密管理,保证电子档案的秘密安全。
7.5.2.7 承包方应制定应急管理处置预案,响应突发的泄密事件,将泄密事件的不良影响最小化。
7.5.2.8 承包方应支持和配合档案行政管理部门、保密行政管理部门及客户的安全检查或调查。
7.5.3 风险管理
7.5.3.1 承包方应建立风险管理体系,避免或降低风险给客户和组织带来的损失,确保组织运营的可持续性。
7.5.3.2 承包方可按照GB/T24353及与客户的合同约定实施风险管理。承包方应根据档案服务环境和内容,制定风险管理方针和风险管理预案。
7.5.3.3 承包方应参考《档案工作突发事件应急处置管理办法》的相关要求制定应急处置预案,并向客户备案。风险事故发生时,承包方应立即启动应急处置预案,采取相应措施最大程度地降低风险事故给组织和客户造成的损失。
7.5.3.4 风险事故发生后,承包方应积极与客户沟通,共同商议后续事宜。
7.5.4 知识产权管理
承包方应建立和完善知识产权管理体系,有效保护客户和组织的知识产权,维护客户和组织的权益。
7.5.5 环境管理
承包方应按照GB/T24001及与客户的合同约定建立环境管理体系,支持环境保护和污染预防,控制档案服务对环境的影响。
7.5.6 职业健康管理
承包方应按照GB/T28001及与客户的合同约定建立职业健康安全管理体系,保证与档案服务相关的员工及其他人员的健康安全。
8.1 第三方机构工作原则
8.1.1 独立原则
第三方机构应为与发包方或承包方无资产、行政隶属或重大利益关系的法人,能独立开展工作并承担责任,不受或少受发包方、承包方中任何一方的影响。
8.1.2 公正原则
第三方机构应秉承客观、中立、公正的原则,采用科学方法对承包方进行评价,避免主观偏好。
8.1.3 真实原则
第三方机构应真实地向发包方、承包方反映实际情况,避免夸大优势、避讳弱势等不实行为。
8.2 第三方机构工作要求
8.2.1 第三方机构应树立以客户为中心的理念,提供优质服务,提高客户满意度。
8.2.2 第三方机构应通过与发包方的反复沟通、交流,充分了解发包方自身情况及其需求,从而据此为其选择合适的承包方。
8.2.3 第三方机构应了解国家法律法规、标准和市场环境等的变化及其影响,掌握业务范围内承包方发展情况,了解各个承包方具体的优势与劣势。
8.2.4 第三方机构应详细了解承包方的资质、服务能力、经验和信誉等情况,并将调查结果客观、真实地反馈给发包方。







文章内容来自中华人民共和国国家档案局官网。
点击下方,阅读原文,下载标准文件。
END

