大数跨境
0
0

每周一节生信实操课6:在线进行WGCNA加权共表达网络分析

每周一节生信实操课6:在线进行WGCNA加权共表达网络分析 景杰生物
2024-10-24
0
上一期《每周一节生信实操课》我们学习的是:在线进行蛋白组学与修饰组学关联分析的实操操作。本期我们继续,为大家带来“WGCNA加权共表达网络分析”的实操教程。

加权基因共表达网络分析(WGCNA)分析,能够帮助识别在不同样品中高度协同变化的基因集,助力发现潜在的生物标记物或治疗靶点。相比单纯关注差异表达基因,WGCNA全面利用大量基因数据,将复杂的基因与表型关系简化为少数基因集的显著关联,提高了信息利用效率,避免了多重假设检验的难题。



WGCNA加权共表达网络分析



01

分析简介


加权共表达网络分析(Weighted Gene Co-expression Network Analysis;WGCNA)是用来描述不同样本之间基因关联模式的系统生物学方法。可将表达模式相似的基因进行聚类,并分析模块与特定性状或表型之间的关联关系,进而鉴定候补生物标记基因或治疗靶点。主要用来鉴定高度协同变化的基因集 , 并根据基因集的内连性和基因集与表型之间的关联鉴定候补生物标志物或治疗靶点。WGCNA 本质是基于相关系数的网络分析方法,适用于多样品数据模式。需要提供样本对应的表型数据,一般要求样本数多于 15 个,样本数多于 20 个效果更好,样本越多,结果越稳定

02

分析方法


WGCNA 分析基于两个假设:1.相似表达模式的基因可能存在共调控、功能相关或处于同一通路;2.基因网络符合无尺度分布。

首先,通过数据处理,使基因间的相互作用关系强度符合无尺度分布,并把表达模式相似的基因归为一个模块。然后对模块进行分析,识别与研究相关的模块,最后分析模块内基因之间的调控关系

03

分析流程


基于对应的蛋白表达谱

1、采用相关系数作为共表达的测度,充分利用基因间的交互模式,使用加权的表达相关性,构建基因共表达网络;

2、基于加权相关性,使用层次聚类的方法进行聚类分析,并根据设定的标准使用动态树切分法切割聚类结果,获得不同的基因模块,用聚类树的分枝和不同颜色表示;

3、将模块的蛋白与外部的表型性状信息进行关联,发现与表型性状关联的具有生物学意义的聚类模块

4、对于感兴趣的模块进行分析,识别其中潜在的关键驱动因子。
流程如下图所示:

图1 WGCNA分析流程图

04

分析工具


为方便大家进行进行分析,我们在景杰云平台部署了"WGCNA加权共表达网络分析"工具。工具首页界面如下:

图2 WGCNA工具首页界面

05

操作说明


1.上传蛋白表达谱文件和表型分组文件。

图3 上传蛋白表达谱文件和表型分组文件

2.选择数据库注释路径和适当的参数,并提交分析

图4 选择参数提交分析

3.当屏幕右下角显示“分析完成”并告诉您可以下载结果时,您只需点击一次下载按钮即可获取结果。在下载之前,您还可以自己修改压缩包的文件名称,方便区分。

图5 下载结果

4.分析完成后若有需要还可以预览网页版报告

图6 预览网页报告

06

分析结果解析


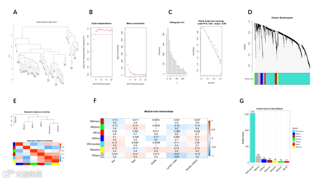
经过分析后,您将会得到以下结果:

图7 分析结果汇总 A、样本层次聚类;B、power值曲线;C、拓扑分布图;D、模块层次聚类树;E、模块相关性热图;F、模块与表型相关性热图;G、每个模块中蛋白的数量统计图

Tips:更多更全的结果解读可在云平台的“云资源”部分,通过“WGCNA 分析结果文档说明”查看。如需更加详细的操作过程,可在云平台的“云课堂”部分,通过“WGCNA 分析”查看。

如果您对景杰生信云平台感兴趣,想要了解更多信息,欢迎访问景杰生物云平台 https://ptm-biolab-css.com.cn/cloudIndex,免费注册登录后即可畅享全部功能,祝大家可以通过景杰云获得更好的研究成果和使用体验!

作为蛋白质组学领域的科研工作者,我们会不断地进行更新优化,充分利用景杰云,持续提供更全面、更高效的技术支持与服务,提高广大用户的科研效率!

更多好用工具持续上新中,敬请关注!

图8 现有景杰云工具分类清单

精彩往期推荐

每周一节生信实操课5:在线进行蛋白组学与修饰组学关联分析

2024-09-19

每周一节生信实操课:多款科研绘图工具全新发布,绘出科学新高度!

2024-07-12

每周一节生信实操课:蛋白质(修饰)组学数据全流程分析

2024-07-05

每周一节生信实操课2:GSEA富集分析

2024-06-27

一周一节生信实操课1:激酶活性预测分析

2024-06-21

景杰生物作为修饰组学领域的领跑者,拥有多种修饰抗体和修饰组学质谱检测服务。如果您想了解相关产品和服务的更多信息,请扫描下方二维码填写合作咨询表单、或咨询景杰生物销售工程师、或拨打科服热线400-100-1145。如有转载、投稿等其他合作需求,请在文章下方留言,或添加微信ptm-market咨询。

【声明】内容源于网络
0
0
景杰生物
景杰生物是一家国际领先的“蛋白质组学驱动的精准医疗”领域的创新型公司,以蛋白质组学为背景,整合表观遗传、生化、免疫与抗体开发、生物信息与人工智能等多学科交叉融合优势,为生命科学基础研究、转化医学、新药开发等提供多层次的技术解决方案及产品。
内容 148
粉丝 0
景杰生物 景杰生物是一家国际领先的“蛋白质组学驱动的精准医疗”领域的创新型公司,以蛋白质组学为背景,整合表观遗传、生化、免疫与抗体开发、生物信息与人工智能等多学科交叉融合优势,为生命科学基础研究、转化医学、新药开发等提供多层次的技术解决方案及产品。
总阅读39
粉丝0
内容148