蛋白质组学是多组学研究的“桥梁”。一方面,蛋白质丰度和蛋白质的翻译后修饰会影响代谢产物的表达谱;另一方面,代谢物浓度不仅影响蛋白表达量,更是通过介导蛋白质的翻译后修饰发挥调控作用。因此,蛋白代谢多组学已成为代谢机制研究的主流方向之一,特别是“代谢组”与“修饰组”的结合更是拓展了代谢研究的边界。
景杰生物采用领先的全新一代4D蛋白质组学定性/定量服务,深入的修饰蛋白质组学分析,多种样品的靶向和非靶向代谢组学分析服务,结合可定制化的生物信息学分析方法,提供极具特色的蛋白组+修饰组+代谢组三组整合分析服务,从而更系统全面地解析生物分子功能和调控机制。

应用领域
生物医学方向
1)基础医学、临床诊断-包括生物标志物(蛋白+修饰肽+代谢物及组合),疾病机理机制,疾病分型等研究;
2)生物医药-药物作用机理,药效评价,药物开发等研究。
农业方向
植物生理研究,营养评价、抗性研究等。
微生物领域
病原体-宿主相互作用、致病机理,耐药机制研究等。
食品营养
食品储藏及加工条件优化,食品组分及品质鉴定,功能性食品开发等。
技术优势
▶ 先进平台,质谱双核
▶ 全新一代,4D组学技术
独特4D质谱技术,大幅提升组学鉴定深度与准确度。
▶ 全新视角,三组联合
独特“蛋白组、修饰组、代谢组”三组联合应用方案,打开代谢调控研究新视角。
▶ 经验丰富,系统方案
超11年组学研究经验,PTMab自有抗体开发平台,研究+验证+转化,快捷 “一站式” 系统服务。
▶ 新型修饰,代谢“C位”
提供乳酸化、巴豆酰化、琥珀酰化等8种新型酰化修饰,破译代谢研究“核心”密码。
PTMBIO
蛋白组+代谢组
蛋白组是从蛋白整体水平上对细胞内蛋白质的组成、活动规律及蛋白质与蛋白质的相互作用进行研究。代谢组通过检测生物体在受到外源刺激或基因修饰后其体内代谢物质的变化,从而探索整个生物体的代谢机制。蛋白组和代谢组紧密联系,蛋白水平会影响代谢产物的表达谱,而代谢物浓度又会影响蛋白表达量。
图 代谢物作为基因和蛋白质活性的活性调节剂
(Markus M. Rinschen, et al, Nat Rev Mol Cell Biol)
应用案例
Cell 封面文章 | 蛋白组+代谢组破解运动有益健康之谜
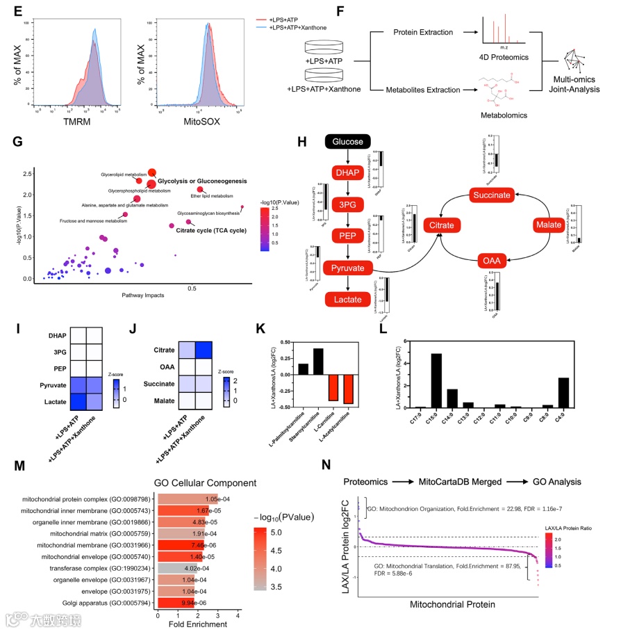
4D蛋白组+非靶代谢组

参考文献:
1. Contrepois K, et al. 2020. Molecular Choreography of Acute Exercise. Cell.
2. Cui W, 2021. et al. Screening-based identification of xanthone as a novel NLRP3 inflammasome inhibitor via metabolic reprogramming. Clinical and Translational Medicine.

项目需求可联系销售工程师或拨打科服热线
400-100-1145


