
国家标准 正式出台

向下滑动查看更多
(图片来源:民政部官网)
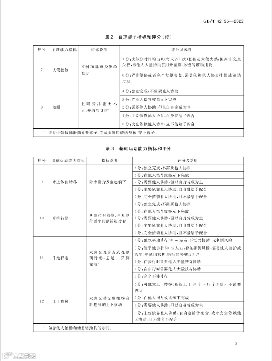
该标准的制定出台,意味着老年人能力评估领域的标准层级由行标上升为国标,将为科学划分老年人能力等级,推进基本养老服务体系建设,优化养老服务供给,规范养老服务机构运营等提供基本依据,也为全国养老服务等相关行业提供了更加科学、统一、权威的评估工具。
全新智慧评估系统上线
山东青鸟软通信息技术股份有限公司(后称“青鸟软通”)全域智慧康养平台研发部门紧急投入研发,全新智慧评估系统已于2023年2月8日正式上线,现已全面开放给平台的合作用户!
(图片来源:全域智慧康养平台-移动端)
2023年3月,该模块将限时免费开放给专业评估机构、养老驿站、高校老服专业等养老行业相关机构,遵循《老年人能力评估规范》国家标准(GB/T42195-2022)、《老年人能力评估》(民政行业标准MZ/T039-2013)评估流程,支持根据评估目标灵活定制综合评估的一级指标分类和评估方法,以能够适应老年科、机构、社区等不同应用环境。
关于全域智慧康养平台
青鸟软通全域智慧康养平台,运用“互联网 +”的建设思路,以建设养老服务生态圈为目标,把不同社会参与者紧密联系起来,形成一个完整链条。通过建立养老服务网、养老服务热线、应用移动 APP、公众号、服务评价、视频互动等手段,实现优势互补、资源共享,为老年人提供高品质的养老服务。
青鸟软通-全域康养综合服务提供商
【商务合作】0532-88703038
【官方网址】http://www.jbinfo.cn





























