大数跨境
0
0

特等奖11项、一等奖86项!2025年中国造船工程学会科学技术奖获奖名单公布

特等奖11项、一等奖86项!2025年中国造船工程学会科学技术奖获奖名单公布 中科合创云南分中心
2025-12-18
1
导读:2025年中国造船工程学会科学技术奖奖励公告根据《中国造船工程学会科学技术奖励办法》,学会组织开展了2025年

2025年中国造船工程学会科学技术奖奖励公告

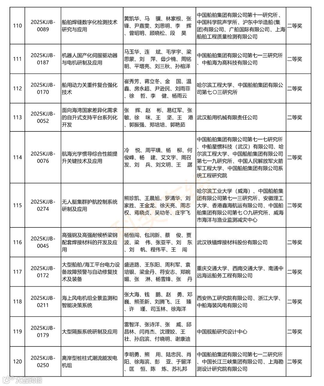
根据《中国造船工程学会科学技术奖励办法》,学会组织开展了2025年度科学技术奖相关工作。经相关程序,并由中国造船工程学会第十五届理事会常务理事会第二次会议审议通过,现将具体内容公告如下:2025年学会科技奖共授奖177项,其中,技术发明一等奖4项,二等奖7项;科技进步特等奖11项,一等奖82项,二等奖72项;创新团队奖1项。

图片
图片
图片
图片
图片
图片
图片
图片
图片
图片
图片
图片
图片
图片
图片

版权声明

本文来源政府官网,文章转载只为学术传播,如涉及侵权问题,请联系我们,我们将及时删除

【声明】内容源于网络
0
0
中科合创云南分中心
全国科技成果评价服务平台是经科技部批准建设的国家级综合科技服务平台,为全国的高校、院所、企业提供国家科技成果评价(鉴定)、科技查新、检验检测、资本对接、技术转移等一站式科技服务。
内容 3210
粉丝 0
中科合创云南分中心 全国科技成果评价服务平台是经科技部批准建设的国家级综合科技服务平台,为全国的高校、院所、企业提供国家科技成果评价(鉴定)、科技查新、检验检测、资本对接、技术转移等一站式科技服务。
总阅读5.7k
粉丝0
内容3.2k