电子标签拣货技术详解与应用前景
核心内容概述
这份文件主要探讨了电子标签拣货技术,包括其应用方式、优化方法、应用前景以及与其他拣货技术的比较。
电子标签拣货系统:
通过电子标签指示出库品种和数量,提高拣货效率。
主要有两种应用方式:DPS(Digital Picking System)和DAS(Digital Assorting System)。
DPS(摘果法):
库位、品种与电子标签对应,显示需出库的数量,提高拣货速度和准确率。
可设置多个拣货区,投资较大,可通过多屏显示或结合人工拣货降低成本。
DAS(播种法):
汇总出库订单,按客户分拣,提高分拣效率。
适合品种集中、多客户的情况。
电子标签拣货的优化:
划分区域,实现并发操作,提高效率。
通过电子标签的LED显示不同执行单,实现多任务并行作业。
主流电子标签系统的不足及改进思路:
无纸化拣货导致工作量和差错无法统计到个人。
任务无法精确到人,限制了任务的灵活调度。
无法实现多任务并行作业,影响效率。
改进思路:基于RFID技术的多色电子标签拣货系统,实现任务与拣货人员的随机绑定和精细统计。
电子标签拣货技术的应用前景:
与各行业集成商合作,如WMS系统。
提高产品性价比,满足不同行业需求。
在生产企业的现场物料管理中,提高作业效率和准确率。
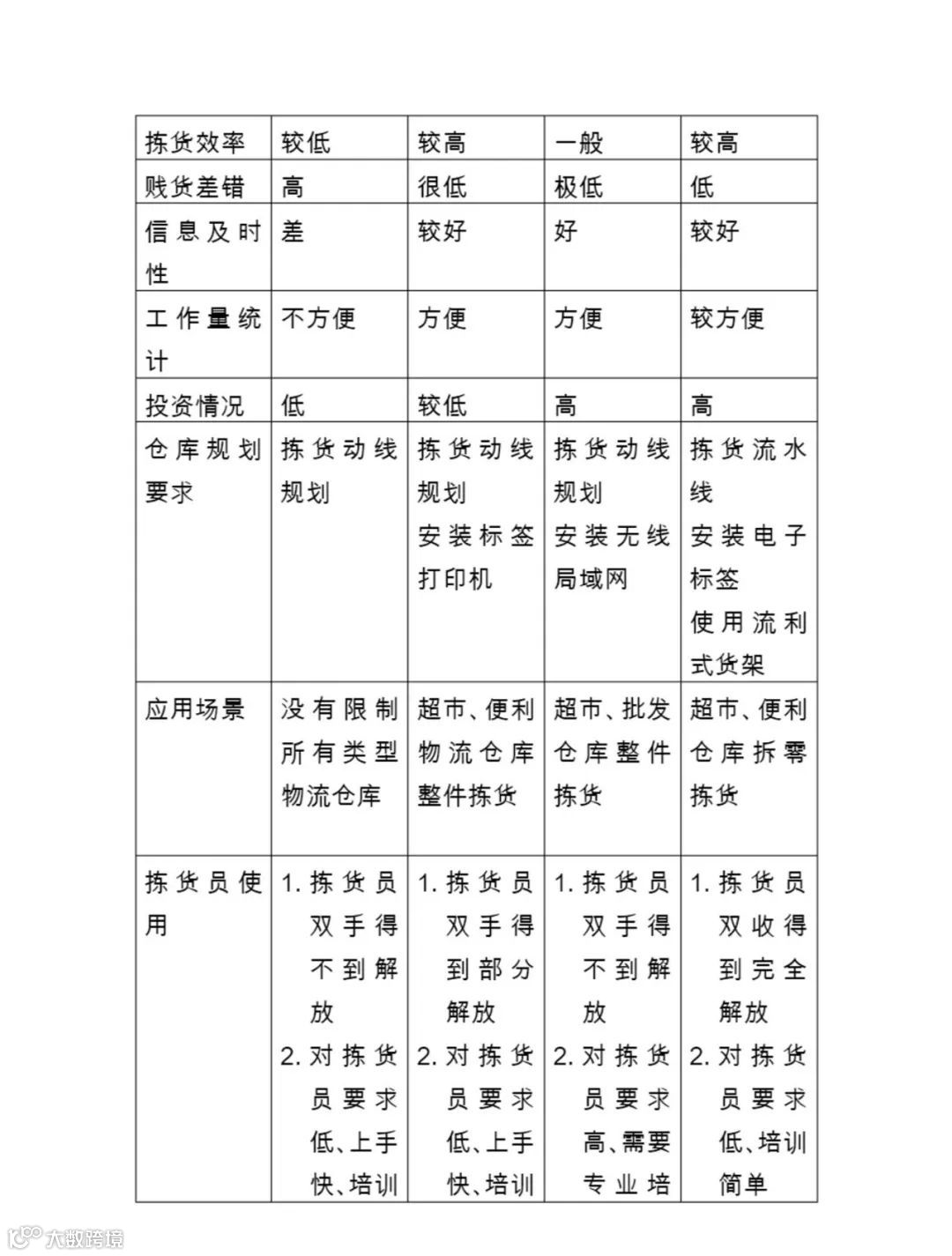
四种拣货技术的比较:
手工纸面单据:效率低,差错率高。
手工打印标签:效率较高,差错率低。
无线手持电子标签终端:效率高,差错率低。
投资情况:从低到高。
应用场景:从无限制到特定类型的物流仓库。
企业是否应引入电子标签:
考虑服务时间、准确率和成本要求。
电子标签成本虽高,但可提高效率和准确率,降低长期人工成本。
图片展示










知识社区
主要包含智能仓储物流自动化规划设计,自动化立体库、智能机器人、自动化拣选系统、仓储管理软件WMS、AGV/AMR应用等。免费提供海量解决方案、行业报告、PPT、电子书、手册、技术资料等干货(目前50G+,并实时更新),全部可下载。
建立智能物流系统甲方、集成商与周边配套商共同技术语言,填埋沟通鸿沟;提供高校物流专业教学现实素材;搭建可实际应用、接地气的智能物流技术交流分享平台。

