原创作者:波波
今天带来的是我们DSO实操的律师行业近期起号案例。
数据效果:一个月以内,发布200多条作品,其中图文为主,口播与混剪视频为辅(10条左右),日线索在20天左右达到100+,核心要点:抢占高搜索词卡主排名,精准业务词持续更新。
账号装修如下:
抖音搜索DSO优化步骤如下:
一、搭建精细化关键词矩阵库
整合热点词 + 科普词 + 转化词三类词库,覆盖用户搜索全场景,强化内容与用户需求的匹配度。
搭建词库,应结合平台搜索算法与用户需求痛点,实现内容关键词精准布局,提升搜索曝光效率
- 核心业务关键词:围绕律师核心执业领域(如婚姻家事、劳动纠纷、交通事故、合同纠纷、刑事辩护等),精准匹配用户核心诉求,例:“离婚法律咨询24小时免费咨询”“劳动仲裁24小时免费咨询”“交通事故律师24小时免费咨询在线”
- 问题导向关键词:以用户痛点问题为核心,贴合口语化搜索习惯(抖音用户搜索多偏口语),例:“拖欠工资最快强有力的解决办法”“转账给情人超过2000可以立案吗”律师收费标准一般多少钱“
- 地域关联关键词:结合本地法律服务属性(律师服务多有地域限制),叠加地域+核心需求,例:“北京离婚律师”“上海刑事律师在线咨询免费”等
- 长尾拓展关键词:延伸核心关键词的细分场景、流程、注意事项等,覆盖更多低竞争高精准流量,例:“离婚财产分割怎么分(房产)”“工伤认定需要什么材料”“合同纠纷起诉流程和费用”“刑事辩护律师收费标准”。
- 行业通用关键词:覆盖律师行业基础认知、通用需求,例:“律师咨询收费吗”“怎么找靠谱的律师”“打官司流程”。
工具注册免费试用三天地址:
https://www.aidso.com
二. 关键词挖掘与筛选方法
- 平台内挖掘:爱搜查看关键词热度与趋势;抖音搜索框下拉推荐词、搜索结果页“相关搜索”、同行优质账号标题/标签/评论区高频词等。
- 用户需求调研:通过账号评论区互动、私信咨询问题、律师日常办案高频咨询点,整理用户真实需求关键词。
- 筛选标准:优先选择“高热度+高精准度”关键词(核心业务相关);兼顾“低热度+高转化潜力”长尾词(竞争小,用户需求明确);剔除与业务无关、热度极低的关键词。
三、多账号协同运营策略
- 量化内容确定目标:具体到月累计发布内容条数,账号内容前十作品条数 ,覆盖核心关键词具体个数,精准触达目标用户群体,逐渐提升内容互动效率与流量精准度。
- 实施人工干预维稳机制:针对关键词排名进行定向维护,避免排名波动造成的流量大幅起伏,保障账号流量稳定性与持续性。
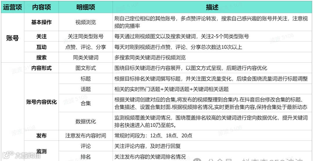
账号运营核心执行表
同步运营 多个账号,以图文或视频内容为核心内容形式,通过小程序线上咨询 + 留资卡预约等多渠道引导用户留资,最终实现线索转化与订单促成。
四. 关键词矩阵账号维护与更新
- 建立关键词表格,记录关键词、热度、竞争度、匹配内容类型、对应账号、排名情况、转化数据等信息,定期复盘。
- 每周更新1次关键词库,新增用户新增需求关键词、平台热点相关关键词;剔除热度下降、无转化的无效关键词。
- 根据不同账号定位,对关键词进行拆分分配(如A账号主打婚姻家事,重点布局婚姻相关关键词;B账号主打劳动纠纷,重点布局劳动相关关键词,从账号主打刑事问题咨询,重点布局咨询量多的罪名)
五、优化账号作品搜索权重
稳定排名(核心流量获取关键)
核心目标:通过优化账号内容质量、账号权重,提升作品在抖音搜索结果中的排名稳定性,让用户搜索目标关键词时,账号作品能长期出现在靠前位置,持续获取精准流量。
- 搜索流量逐渐上涨:意味着账号内容覆盖的关键词精准命中了当下用户高频法律诉求
关键词霸屏排名情况(例)
部分内容流量运营结果:
1. 内容质量优化(搜索权重核心影响因素)
- 账号内容精准匹配关键词:
① 标题:核心目标关键词置于视频最显眼位置(12358免费律师在线咨询)
② 正文/口播:开篇3秒内点明关键词相关主题,内容围绕关键词展开,逻辑清晰(如先讲问题、再讲法律依据、最后讲解决方案);
③ 标签:添加5个精准关键词标签(如#12358免费法律咨询 #法律援助律师24小时在线咨询 #律师咨询免费24小时在线 #法律咨询律师免费24小时咨询),避免无关话题和抖音推荐的无搜索量话题
- 提升内容价值感:聚焦用户痛点,提供实用、可落地的信息(语言风格口语化、通俗易懂,符合抖音用户阅读习惯,避免过于专业难懂的表述。
- 优化内容形式与观感:视频画面清晰(1080P以上)、光线充足、声音清晰;时长控制在一分钟左右(短视频更易获得用户完整观看);添加字幕(重点内容加粗/变色),方便用户快速获取核心信息;封面设计简洁,包含关键词+核心主题(如“劳动仲裁+流程示意图),提升点击咨询欲望。
- 强化互动引导:视频结尾引导用户评论、点赞、收藏(如“你遇到过类似的问题吗?欢迎在点进左下角咨询)
2. 账号权重优化
- 基础账号优化:完成账号实名认证、企业号认证(提升账号权威性);完善简介(包含核心业务、关键词、咨询方式等);头像、昵称包含行业关键词便于用户识别与搜索。
- 保持稳定运营:固定发布频率(如每日2条),避免长时间断更;发布时间贴合目标用户活跃时段,提升作品初始曝光与互动率;持续发布垂直领域内容,强化账号标签(让平台明确账号定位,提升关键词匹配精准度)。
3. 排名稳定维护
- 爱搜后台定期监测核心关键词排名情况(每日/每周记录),若排名下降,分析原因(如内容质量不足、互动率下降、违规等),及时优化调整。
- 对排名靠前的优质作品进行二次优化(如重新剪辑、补充新的内容形式,优化作品标题话题),二次发布或置顶,延续排名优势。
- 避免账号违规(如发布违规内容、引导私下交易、恶意竞争等),违规会导致账号权重下降,直接影响搜索排名,严重时作品会被下架。
4.每日工作细则
- 检查账号、处理账号问题(企业号优化、用户问题、投诉)
- 后台数据查看,进行数据分析,推动内容以及关键词的改善优化
- 行业热点查询,热点关键词选择(搜索关键词,优化账号环境)
- 账号内容制作(关键词、形式)
- 发布内容(发布时间、合集、话题)
- 实时监测数据-账号后台线索数据-视频流量数据-排名
核心闭环:关键词矩阵指引内容账号布局,多账号协同扩大搜索覆盖,内容与账号优化提升搜索排名,数据复盘驱动策略迭代,最终实现“搜索流量精准获取-用户信任建立-咨询预约转化”的全链路打通。

