12月18日,由科芯联合河北省农林科学院等多家权威科研单位与龙头企业共同起草的团体标准 《樱桃番茄春季设施生产工序》 正式发布实施。
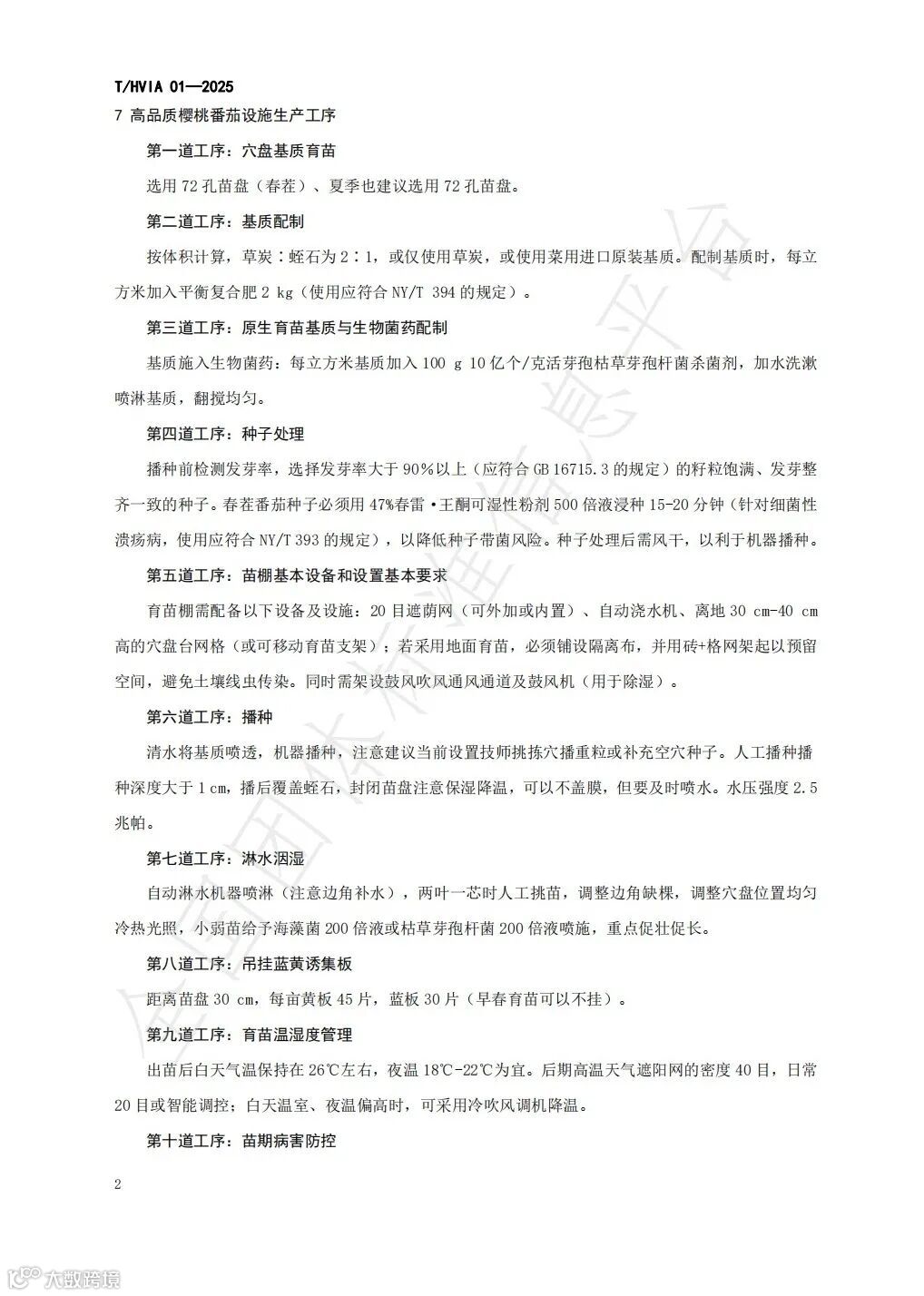
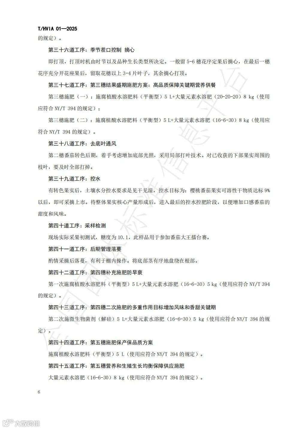
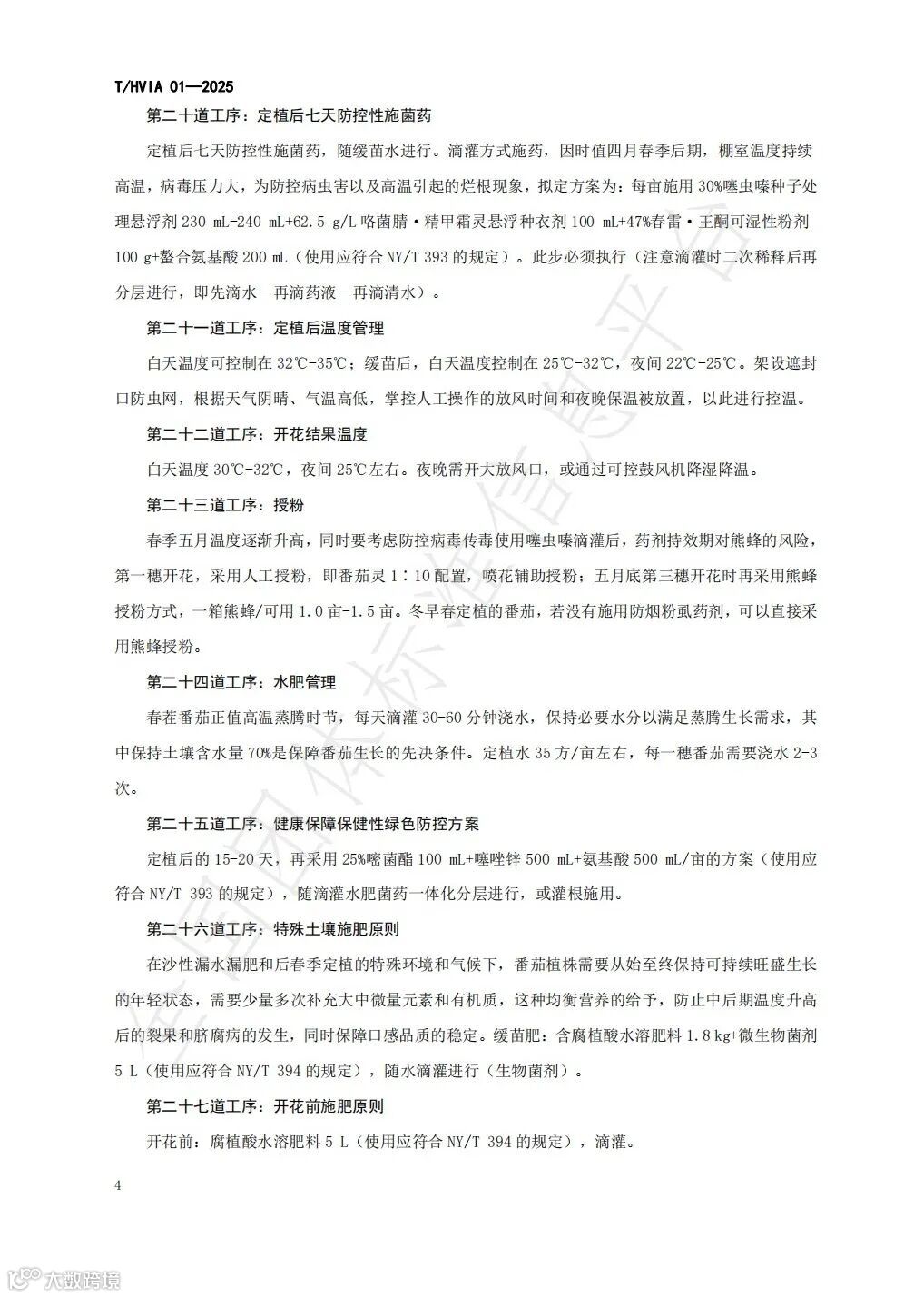
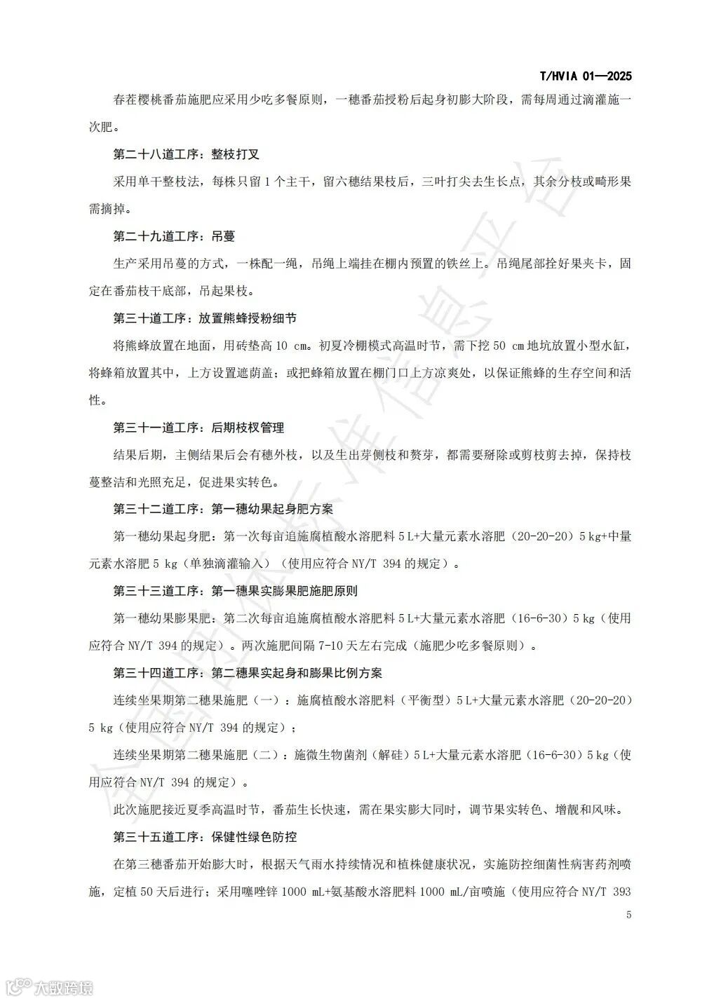
此项标准的发布,标志着以河北冀中南区域特殊沙性土壤、春季高温气候为代表的生产环境下,高品质樱桃番茄的设施生产首次拥有了精细化的标准操作指南。标准全文共计48道核心工序,从产地环境、品种选择、精准水肥管理、绿色防控,到采收分级与品牌包装,覆盖了高品质樱桃番茄生产的全产业链闭环,为“从种子到餐桌”的标准化、品质化生产提供了可复制、可推广的“科芯方案”。
来源:河北省蔬菜行业协会
未来,科芯将继续以本标准为基石,深度融合“AIPA”智慧农业系统,不断优化生产流程,持续产出安全、美味、可追溯的优质番茄,同时积极分享标准化经验,与行业伙伴共筑高标准、可持续的现代设施农业未来。
科芯是一家以芯片应用为技术底蕴,将物联网、大数据、区块链等技术用于农业生产以提升农产品品质和产量的国家高新技术企业。科芯以及其子公司主要从事智慧(数字)农业领域,聚焦农业全产业链,对现代农业产业园区的规划设计、建设、运营有着丰富的经验和实力。
编辑:杜梦言
排版:杜梦言
审核:张慧杰

