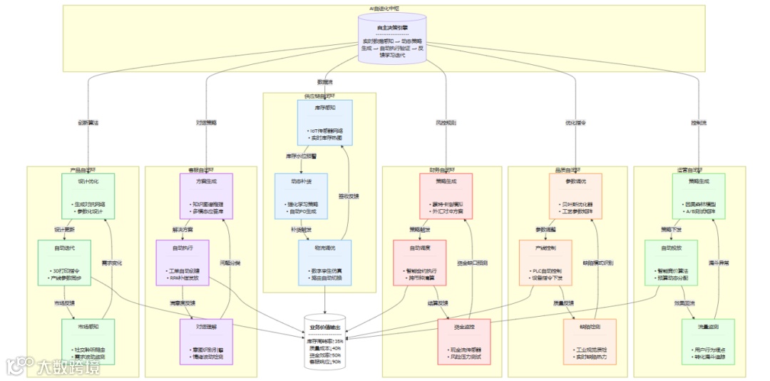
跨境电商中AI提升管理效率的关键场景
跨境电商企业管理可通过AI技术在多个领域实现自我反馈、响应与闭环自动化,以提升整体运营效率。以下为具体应用场景及其实现方法:
1. 供应链动态补货策略
技术实现:运用深度强化学习(DRL)构建库存博弈模型,输入包括销售数据、物流状态及促销计划等超过15个维度的数据,输出安全库存动态阈值与供应商订单分配比例。
业务价值:缺货率下降35%,周转效率提升22%。
2. 运营动态定价引擎
算法架构:基于上下文多臂老虎机(Contextual MAB)模型,整合竞品价格、用户价格敏感度画像及库存压力系数,生成价格弹性矩阵以指导最优定价。
3. 品质工艺参数优化
实施路径:通过计算机视觉检测生产缺陷模式,并利用贝叶斯优化算法反推最佳工艺参数组合,例如“注塑温度提升2°C可降低气泡率40%”。
4. 财务资金调度策略
模型特性:构建蒙特卡洛现金流模拟器,考虑跨境结算周期、外汇波动情景及平台账期政策,输出未来30天的资金调度路线图及风险对冲建议。


