区块链技术发展及应用案例
技术与政策背景
区块链是新一代信息技术的重要组成部分,通过数据透明、不易篡改、可追溯等特性,有望解决网络空间的信任和安全问题[1]。当前全球主要国家都在加快布局区块链技术发展,我国也将其上升到国家战略层面。
2021年,工业和信息化部与中央网络安全和信息化委员会办公室联合发布《关于加快推动区块链技术应用和产业发展的指导意见》,明确赋能实体经济、提升公共服务等重点任务。
行业示范案例集
为推动区块链行业稳健发展,自2020年起,上海金融信息行业协会在世界人工智能大会期间每年汇编发布《全球区块链创新应用示范案例集》。
2022年,在上海市经济和信息化委员会指导下,上海金融信息行业协会联合多家单位启动《2022全球区块链创新应用示范案例集》征集工作,并于2022世界人工智能大会之区块链+元宇宙新生态论坛上公开发布。
本次入选的项目覆盖供应链管理、资产确权、能源双碳、工业互联网、数据共享等多个领域。
精选案例分享
本报告包含46个案例,共192页。以下选取能源双碳、工业互联网和政务服务三个领域的部分案例展示:
能源双碳


工业互联网


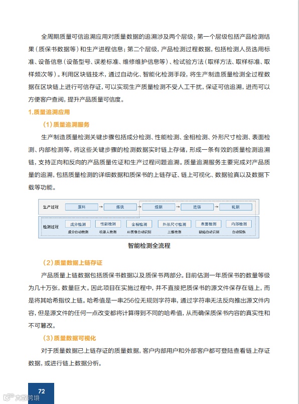
城市管理




