各大直播平台新政策汇总
新春过后,行业动态更新
随着新春假期结束,各大直播平台相继发布新政策。以下是根据官方渠道和多方面信息整理的主要内容,供参考。
1、抖音直播:
抖音公会收入涵盖基线任务、进阶任务等多方面。退会规则已更新,具体详情可参阅相关文章《抖音直播退会新规》。

2、快手直播:
快手通过“直播百宝箱”形式详细说明了政策,包括视频直播、优质内容扶持等多项内容。

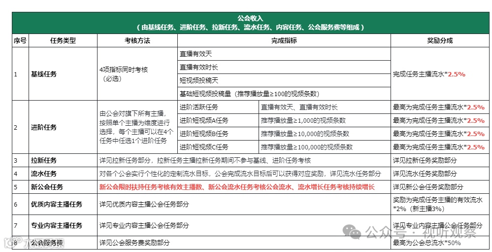
3、视频号直播:
2024年2月更新的公会奖励政策截图如下,需注意上传《营业性演出机构许可证》以避免清退。

4、淘宝直播:
淘宝直播任务种类繁多且力度加大,保证金依据主播规模动态调整。


3月1日将在广州阿里中心举办闭门会议。
5、TIKTOK:
2024年3月7日,TIKTOK将在武汉召开中亚直播机构入驻会议。

6、斗鱼直播:
政策基本保持不变,新增纯竖屏分区。

7、红人直播:
2024年官方政策出台,有效公会分成高达70%,另有3%现金扶持及5%拉新奖励。

3月20日将在郑州举办公会赋能闭门会。
8、番茄畅听视频直播:
自2024年1月起,视频直播与语音电台直播分别使用不同激励任务。

9、映客直播:
新公会待遇分成可达81%,优质内容新主播最高125%保底政策。

10、网易LOOK直播:
最高分成比例为80%(扶持期内可达85%),分成政策分为两部分,详情见下图。

11、其他平台:
YY直播计划于3月6日召开生态大会,花椒直播、KK直播等平台可通过视听观察联系官方。


