2025年8月REITs市场月报:政策支持加码,新型基础设施REITs上市,奥莱类REITs受关注
央行等七部门联合发文支持新型工业化,首批数据中心REITs上市,中金唯品会奥莱REIT成消费降级背景下新焦点
摘要:2025年8月,政策层面,央行等七部门联合印发《关于金融支持新型工业化的指导意见》,提出积极运用REITs等方式拓宽数字基础设施建设资金来源。产品层面,华夏华电清洁能源REIT及首批以数据中心为底层资产的南方万国数据中心REIT、南方润泽科技数据中心REIT相继上市;国泰君安临港创新产业园REIT完成定向扩募;中金唯品会奥莱REIT、华夏凯德商业REIT、中航京能光伏REIT扩募注册生效。华安百联消费REIT、华夏首创奥莱REIT、中金厦门安居REIT于本月解禁。
市场表现方面,8月REITs整体成交活跃度提升,但仅能源与市政类成交量与金额双增,新型基础设施交投活跃。产权类REITs价格分化,新型基础设施与仓储物流类上涨,保租房与产业园类下跌;经营权类普遍下行。中金唯品会奥莱REIT正式成立,成为继华夏首创奥莱REIT后第二只奥特莱斯类REIT,发行价3.48元/份,估值稳健,联营模式占比高且含保底条款,出租率与租金坪效领先同类项目。
1. 2025年8月舆情跟踪
1.1 行业层面
8月5日,中国人民银行、工业和信息化部、国家发展改革委、财政部、金融监管总局、中国证监会、国家外汇局联合印发《关于金融支持新型工业化的指导意见》,明确提出积极运用不动产信托投资基金(REITs)、资产证券化等方式,拓宽数字基础设施建设资金来源,强化金融对新型工业化的支撑作用。
1.2 产品层面
发行上市
8月,华夏华电清洁能源REIT于8月1日上市,发行规模18.95亿元,发行价3.79元/份,公众认购倍数达516.47倍,市场认购热情高涨。首批以数据中心为底层资产的新型基础设施REITs——南方万国数据中心REIT(发行规模24亿元,发行价3.00元)和南方润泽科技数据中心REIT(发行规模45亿元,发行价4.50元)于8月8日同步上市,战略配售占比均为70%,网下认购倍数超160倍,显示机构高度认可。
国泰君安临港创新产业园REIT于8月15日完成定向扩募,扩募规模17.23亿元,扩募价格4.43元/份,原始权益人或关联方参与20%,体现持续资本运作能力。
审批动态
中金唯品会奥莱REIT、华夏凯德商业REIT、中航京能光伏REIT扩募均已注册生效。其中,中金唯品会奥莱REIT已于8月27日正式成立,华夏凯德商业REIT将于9月9日发售。中信建投沈阳国际软件园REIT已获上交所反馈,华夏湖北交投楚天高速公路REIT已被受理,REITs项目储备持续扩容。
产品舆情
华安百联消费REIT、华夏首创奥莱REIT、中金厦门安居REIT于本月解禁,解禁份额分别为3.94亿份、3.28亿份、0.78亿份。华夏北京保障房REIT公告将于9月1日解除限售0.75亿份。
华泰江苏交控REIT基础资产沪苏浙高速公路7月车流量同比增长22.88%,路费收入增长18.44%,主要受益于苏台高速七都北至桃源段、G50沪渝高速宣广段改扩建通车及跨城观赛需求上升。鹏华深圳能源REIT受广东电力市场机制调整影响,预计售电收入与稳定性将承压。
2. REITs成交量价回顾
成交活跃度
8月REITs市场成交总量与金额环比上升,但仅能源基础设施与市政设施实现量价双增。能源类成交量与成交金额分别增长77%和51%,市政类分别增长14%和9%。新型基础设施REITs因新上市交投活跃,区间日均换手率达4.64%,显著高于市场平均水平。生态环保、园区、消费、水利类换手率环比下降,其余资产小幅上行。
价格与估值表现
产权类REITs价格分化明显:新型基础设施与仓储物流类上涨,保租房与产业园类普跌,消费类内部表现分化。南方万国数据中心REIT单月涨7.08%,南方润泽科技数据中心REIT涨3.95%;华泰紫金宝湾物流、中银中外运仓储物流REIT涨幅超3%。保租房类全面下跌,红土创新深圳安居、中金厦门安居等跌幅超5%。产业园类中,中金湖北科投光谷产业园REIT跌8.74%。消费类中,中金印力、华安百联上涨约3%,华夏首创奥莱REIT跌3.01%。
中债IRR方面:产权类整体上行,均值排序为:消费基础设施<新型基础设施<保租房<产业园<仓储物流。仓储物流类IRR集中在4%~6%,产业园类分化显著,中金湖北科投达7.46%,创金合信首农为-0.24%。消费类IRR在1%~4%之间,嘉实物美为负值。新型基础设施类中,南方润泽与万国数据中心REIT的IRR分别为3.51%和2.71%。
经营权类REITs价格普遍下跌:高速公路类整体下行,仅华夏南京交通、平安宁波交投杭州湾大桥等微涨,招商公路REIT跌6.27%。清洁能源类全面走低,华夏华电清洁能源REIT跌4.76%。生态环保、市政、水利类亦小幅下跌。
经营权类中债IRR分化:均值排序为市政<能源<水利<生态环保<高速公路。平安广河高速、华夏中国交建高速IRR达8.61%、9.58%,为最高,而平安杭州湾大桥REIT为-0.63%。清洁能源类IRR普遍在0%~2.5%,工银蒙能清洁能源REIT为-1.07%。
3. 热点关注:中金唯品会奥莱REIT
3.1 一级发行情况
中金唯品会奥莱REIT于8月20日发行,募集期仅两天即提前结束,发行规模34.8亿元,发行价3.48元/份,在已上市消费REITs中仅次于华夏华润商业REIT。战略、网下、公众投资者占比为70%、21%、9%,网下认购倍数253倍,公众356倍,市场认可度高。原始权益人杉杉商业集团认购51%,持股比例显著高于同类产品。
3.2 原始权益人
发起人为唯品会控股有限公司(VIPS),2012年于纽交所上市,2025年9月市值约83亿美元,实际控制人沈亚持股17.4%,拥有64.5%投票权。唯品会2024年GMV达2093亿元,线下奥特莱斯业务收入占总营收6.42%。
基础设施原始权益人为杉杉商业集团,专注奥莱运营,与首创、王府井、百联等并列国内六大头部运营商,2023年市占率达34%。旗下共20个同类项目,宁波杉井奥特莱斯所在城市能级最高。
3.3 基础设施项目情况
项目为宁波杉井奥特莱斯,位于海曙区,总建筑面积10.4万平方米,商业面积8.3万平方米,2011年、2016年、2020年分阶段开业,运营成熟。宁波人均GDP达18.64万元,高于济南、武汉,区位优势明显。
运营模式以联营为主(占比约77%),租赁为辅,收入结构稳定。2024年联营收入占74%,租金8%,物管费12%。联营模式下,商户销售额按合同扣率分成,且多数含“保底条款”,保底收入占联营收入约60%,显著增强收入稳定性。2022–2025年一季度,未达保底销售额商户留存率74%–83%,合作关系稳固。
平均联营扣率连续三年超13%,高于济南与武汉首创奥莱,反映项目吸引力强。2025年一季度扣率12.6%,因旺季达成率高所致。零售业态占比82%(面积)、93%(收入),显著高于购物中心,体现奥莱核心特征。
租户集中度低,前五大商户租金占比17.6%,抗风险能力强。2025年6月末出租率回升至98.04%,租金坪效达394元/月/平方米,高于同类奥莱及上海又一城、成都大悦城等购物中心。
3.4 估值分析
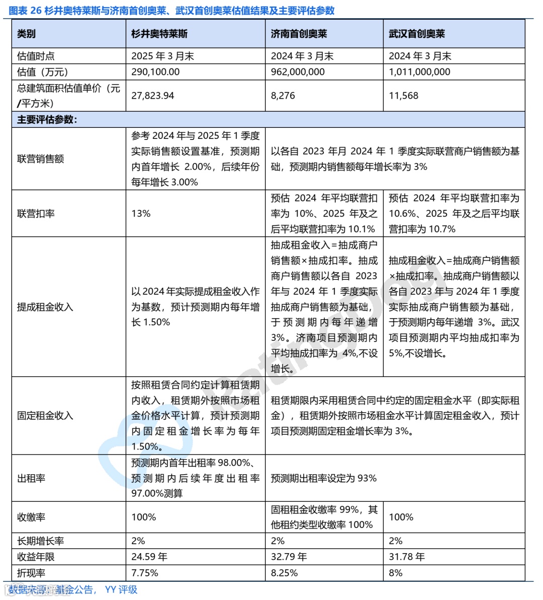
戴德梁行评估,截至2025年3月末,项目估值29亿元,单价27,824元/平方米,显著高于济南(8,276元)与武汉(11,568元)首创奥莱项目。
评估假设整体谨慎:联营销售额首年增长2%,后续3%;联营扣率13%,高于同类项目假设;提成与固定租金年增1.5%,低于历史增速;预测出租率97%~98%;长期增长率2%,收益年限24.59年,均低于同类项目;折现率7.75%,高于多数消费REITs。2025年资本化率为7.31%,高于同类项目,估值合理。
3.5 预期现金流分派率
预测2025年4月1日至12月31日可供分配金额1.13亿元,年化现金流分派率4.34%;2026年预测可供分配金额1.64亿元,分派率4.71%,收益稳健。

