出海品牌如何通过联盟营销实现品效合一?
Webgains联盟营销私享会核心观点精要
一、品牌出海联盟营销的适用性评估
关键衡量标准:
- 产品差异化与竞争力:具备清晰卖点和合理利润空间,既能满足用户需求,也能为联盟客带来可观佣金。
- 网站与品牌基础:拥有良好的用户体验、支付流程及SEO优化能力,确保流量可承接。
- 长期投入意愿:品牌方需在人力、样品、平台运营及学习成本上持续投入,而非寄望“上线即爆单”。
- 营销目标匹配:明确是追求品牌曝光、内容挂链还是销售转化,策略方向决定项目成败。
核心观点:
- 若产品有亮点、网站能承接流量、品牌愿长期经营且目标清晰,联盟营销是理想的出海渠道。
- 应摒弃短期爆发思维,聚焦长期可持续增长。
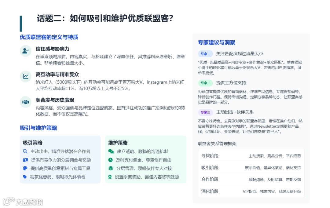
二、如何吸引并维护优质联盟客?
优质联盟客特征:
- 信任感与影响力:如权威媒体、垂直领域论坛(无人机、户外)、母婴社群等。
- 高互动率与精准受众:小微网红亦可带来高客单价产品的高转化。
- 契合度与历史表现:内容风格、生活方式与产品使用场景高度匹配。
吸引与维护策略:
- 主动开发资源,提供高佣金、优质素材、独家折扣及测评权益。
- 建立公开透明的合作机制,按时结算佣金,实施分层管理与激励政策。
核心观点:
- 优质联盟客是深度合作伙伴,非简单推广渠道。
- 从“我要你卖货”转向“我们共创价值”,构建互惠关系。
- 唯有长期合作,才能打造忠诚的联盟团队,实现可持续增长。
三、高CPA无人合作?佣金策略优化建议
项目无转化常见原因:
- 佣金偏低或结构缺乏竞争力
- 品牌知名度不足
- 政策复杂、流程繁琐
- 产品同质化严重
- 联盟客触达与响应效率低
三点优化建议:
- 佣金设置应平衡激励与利润,采用混合模式降低联盟客风险,提升合作意愿。
- 调研行业平均水平,初期略高于均值以吸引尝试;根据表现设置分级佣金。
- 高CPA不等于高吸引力,关键在于创造“容易赚钱”的环境。
联盟客关注的是总收益(转化率×CPA)。优化网站体验、简化合作流程、丰富推广素材,提升EPC(每百次点击销售额),才能真正增强吸引力。
核心观点:
- 吸引力来自综合激励体系与便捷合作环境,而非单一高佣金。
- 聚焦“让联盟客容易赚钱”,而非仅提高数字。
- 阶梯式佣金+长周期Cookie设置,比单纯高CPA更有效。
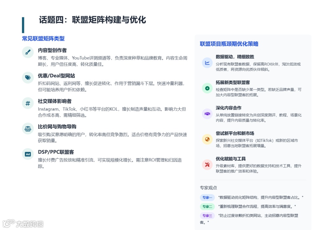
四、联盟矩阵构建与动态优化
优化核心原则:
- 联盟矩阵需随品牌发展阶段动态调整:
- 初期:侧重优惠型联盟客,快速获客
- 成长期:发展内容型创作者,提升品牌力
- 成熟期:构建多元均衡矩阵,实现稳定增长
- 瓶颈期应通过数据分析识别短板,重新分配资源,并通过内容、工具和服务升级激活存量联盟客。
五、是否应对标竞品联盟政策?
核心结论:
- 竞品政策可作参考,但不应照搬。应基于自身品牌阶段、产品特性与市场策略建立独立体系。
- 超越佣金竞争,通过专业支持、资源赋能与优质服务构建差异化优势,吸引契合品牌调性的高质量联盟客。
六、品效合一:品牌与转化的双重实现
定义:一次营销活动同时实现品牌曝光(Branding)、销售转化(Performance)与流量获取(Traffic)。
成功案例:
- 智能割草机品牌:联合家居园艺KOL制作“春季草坪养护指南”深度内容,在塑造专业形象的同时推动销售,销量翻倍。
- Z眼镜品牌:携手明星扩大影响,联动游戏类KOL直播植入,辅以专业机构背书,实现品牌与效果双提升。
- DTC瑜伽服品牌:邀请垂直领域教练拍摄教学视频,结合专属优惠码追踪转化,订单同比增长50%以上,搜索量提升20%+。
实施策略:
- 选择垂直领域有影响力的内容创作者
- 提供深度内容支持,而非简单宣传
- 建立清晰转化路径与追踪机制
- 注重长期合作,避免一次性推广
- 数据驱动优化,分析内容质量与转化关联
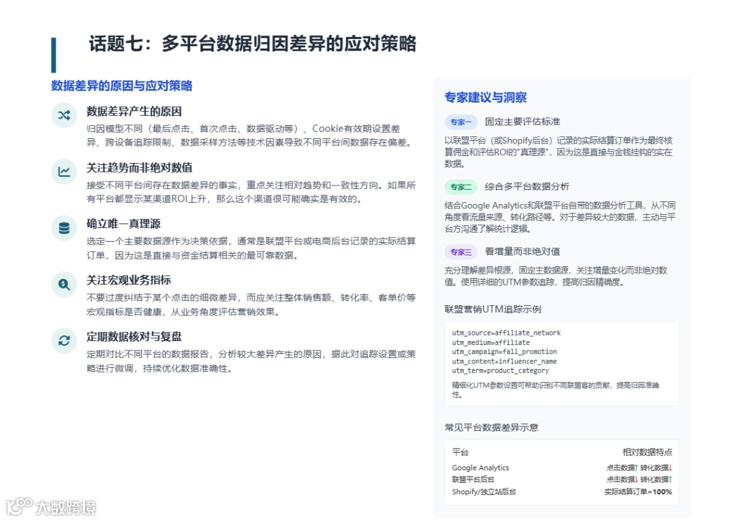
七、多平台归因差异应对策略
跨平台、跨设备、复杂消费路径导致数据归因难以完全一致。
核心建议:
- 不存在完美匹配的数据,无需追求绝对一致性。
- 构建可靠“决策框架”:选定主数据源,关注趋势变化,定期核对关键指标。
- 数据是辅助决策工具,非唯一依据。
八、2025年Q4联盟营销旺季行动指南
Q4旺季关键时间线
8月底-9月初|规划与沟通阶段
- 制定Q4联盟营销整体方案
- 联系核心联盟客,锁定优质资源
- 策划黑五、网一、圣诞节专属促销
- 设定预算与阶段性销售目标
9月中-10月初|资源准备阶段
- 更新素材库,准备节日主题内容
- 确认联盟客排期与内容形式
- 创建专属促销链接与折扣码
- 培训客服团队,应对旺季咨询
10月中-11月初|预热发布阶段
- 联盟客发布预热内容
- 启动早鸟优惠
- 发送黑五网一促销细节
- 调整库存与物流安排
11月底-12月|高峰期执行
- 黑五网一全面启动
- 实时监控数据,动态优化策略
- 圣诞季第二波促销
- 年终促销收官
核心结论:
- Q4是全年销售黄金期,必须提前2-3个月布局。
- 关键在于:锁定优质联盟客、设计分层激励、准备丰富素材、建立高效沟通机制。
- 避免单纯价格战,应通过多维度价值赢得优先推广权。
⚠️ 旺季注意事项
- 避免临时抱佛脚:优质联盟客排期紧张,需尽早锁定
- 确保技术稳定:提前测试网站、支付系统与追踪链接
- 防止断货:热销品需提前备足库存
- 提升客服响应速度:应对激增的咨询需求
Q4联盟营销执行策略
1.差异化激励方案
- 黑五网一高佣金:临时提升3-5个百分点
- 销售额冲刺奖金:设立阶梯奖励
- 独家首发权:授予优质联盟客信息首发权
- 延长Cookie时效:归因窗口延至45-60天
2.内容营销与促销联动
- 内容主题策划:引导创作购物指南、深度体验、场景化应用等内容
- 限时独家套装:设计节日礼盒或组合装,增强独特性
- 阶段性促销节奏:设置早鸟、会员专享、闪购等多轮活动
- 社交媒体联动:组织KOL集中发布,形成传播声量
3.数据监控与实时优化
- 建立专属数据看板
- 实时跟踪关键指标
- 动态调整资源分配
九、联盟营销实操策略:运营与赋能
伙伴式运营管理
- 从供应商到合作伙伴:邀请联盟客参与产品体验、行业论坛,增强归属感。
- 分层精细化管理:按贡献划分等级,配备专属客户经理服务顶级伙伴。
- 生命周期管理:覆盖招募、培训、激活、激励全流程,最大化联盟客价值。
内容素材赋能体系
- 可视化素材库:高清图、使用视频、数据图表、品牌故事
- 文案信息库:卖点参数、FAQ、用户评价、本地化文案模板
- 技术支持工具:一键生成链接/折扣码、实时数据看板、API接口、发布日历
激励与认可体系
- 季度/年度“卓越联盟客”评选
- 内容创作大赛
- 成长梯队与升级路径
- 节日礼品与情感连接
- 颁发“战略合作伙伴”称号、奖杯、证书等荣誉
十、联盟营销实操策略:数据与激励机制
全方位激励机制:
- 分层佣金架构:基础→成长→中级→VIP,逐级提升
- 额外奖金计划:新客奖励、季度冠军、内容创作奖、长期合作奖
- 非现金激励:优先获取资源、品牌合作机会、新品体验、专业培训
核心观点:
- 联盟营销高效运营依赖两大支柱:精准数据追踪与科学激励机制。
- 优化双轮驱动,才能实现资源效益最大化,达成品牌与联盟客共赢。
- 优质联盟营销是一个完整生态系统,远不止佣金高低。
十一、联盟营销实操总结
实操关键要点
- 联盟营销是长期投入,需耐心经营与持续优化
- 重视数据但不过度纠结平台差异
- 优质联盟客优于高流量,聚焦高度契合的伙伴
- 佣金非唯一手段,服务与支持同样关键
- 定期复盘,淘汰低效者,集中资源扶持高效合作方
最终理念:Not Only Affiliate Marketing, but Affiliate Partnership.
联盟营销的本质不是流量买卖,而是长期伙伴关系的构建。唯有建立在透明信任、资源赋能与精细化运营基础上,通过数据驱动不断优化,才能实现品牌、联盟客与平台的共同成长。

