2023年,短剧爆火,遍地都是草莽。
2024年,短剧混战,平台疯狂烧钱。
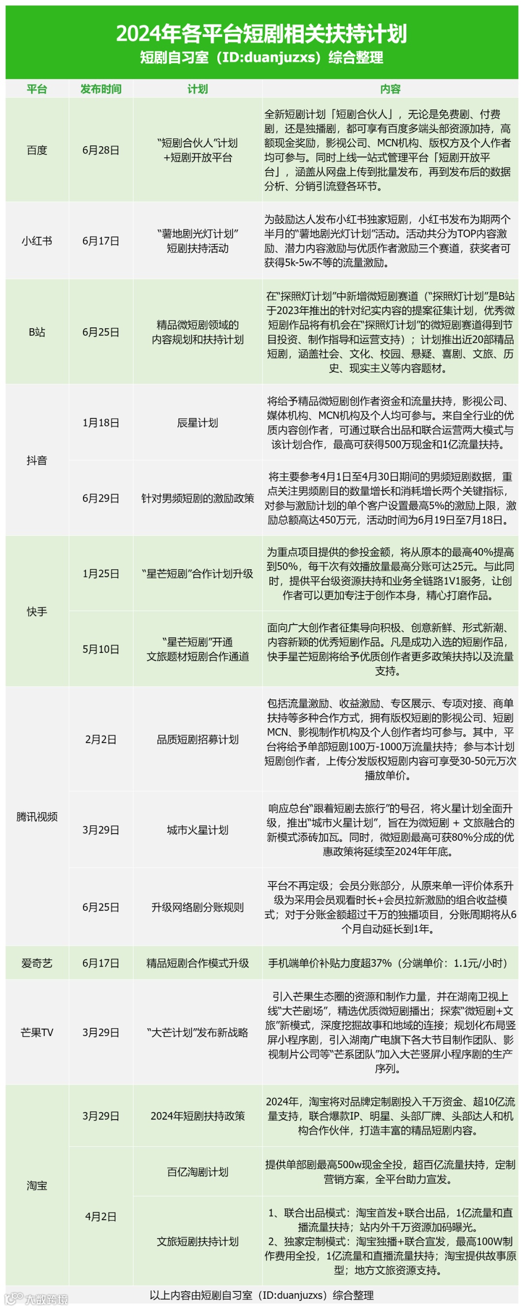
风向的调转其实有迹可寻——去年广为流传的都是爆款剧的战绩,女频的《离婚后,她带六宝惊艳全球》上线24小时票房破3000万,男频的《无双》8天充值破亿;今年则更多是平台之间的较量,这厢发布一个扶持计划,那厢便要升级一下激励政策。
1. 男频剧目判定标准:男频剧目的判定将基于用户充值的性别比例,并结合运营团队的专业校正;
2. 参与激励计划的门槛:
①激励期间,剧目不得被标记为禁投剧;
②跟新剧上线首日超小(出价在0-15之间)占比不得超过35%
③若剧目触及上述任一条件,将不享有激励资格;
3. 消耗门槛:参与激励的剧目在激励期间的总消耗必须超过1万元;
4. 首日定义:新剧的首日定义为上线当天,按照自然日计算,不以24小时上线时间为准。

(在短剧自习室公众号内发关键词【平台】,获取高清大图)
这些扶持计划其实释放了很多关于短剧“钱景”的信号。本期,短剧自习室将对各平台政策做解读,并探究其商业模式的盈利点,看看该如何薅到平台的“羊毛”。
01、平台为短剧流量“烧钱”,开卷自制剧
2023年是公认的“短剧元年”,几乎是一夜乘风起。但短剧的起点并非是2023年,不少平台的布局可以追溯到2021年,甚至更早。
• 快手在2021年8月推出短剧暑期档概念,并落地上线第一批暑期档短剧,开始了从单一爆款短剧到生态档期化的探索;
• 抖音在2021年上线“短剧新番计划”,后在2022年6月1日升级为“剧有引力”计划,集均有效播放量超200万即可参与分账;
• 优酷在2021年推出“扶摇计划”,以优质IP改编为切入口,联动IP平台、优酷、制作公司三方,提供多维度扶持;
• 百度在2021年10月宣布进军短剧领域,并启动短剧孵化计划“破壳计划”;
......
在三年的发展过程中,有如抖音快手等短视频平台占据流量优势,有如爱优腾芒等长视频平台引领横屏精品短剧的发展,也有如B站、小红书等内容平台在观望后终于入局。但无论是哪种类型的平台,其发布的短剧相关政策或计划都有部分相似的信号指向——平台自制剧成为主流。
今年1月18日,抖音在“辰星计划”中提及「联合出品」的合作模式——平台提供现金投资,创作者最高可获得500万现金和1亿流量扶持。据悉,抖音已经与长信传媒、柠萌影视、华策集团、完美世界等37家影视公司达成合作意向。

(抖音“辰星计划”截图)
这是抖音打造自制剧生态的又一次具体投入,但并不是抖音第一次试水。
早在2021年1月30日,短剧《做梦吧!晶晶》上线抖音,参与了“抖音短剧新番计划”,是抖音同时作为出品方和平台方参与制作及投放的第一部竖屏短剧。该剧由金靖主演,搭配陈赫、张云龙、熊梓淇、汪东城、张雨剑、董又霖等20位男主角,讲述了女主角通过抽盲盒的形式与20位男主角谈恋爱的不同梦境故事。截止发稿,该部短剧的站内播放量为1.1亿。

(“辰星计划”截图)
同为短视频平台的快手升级了“星芒短剧”合作计划,为重点项目提供的参投金额从原本的最高40%提高到50%,此举同样是为了加码自制剧。目前,星芒短剧已经累计上线短剧近千部,其中播放量破亿的短剧326部。
在快手寒假档爆款《我在大宋开酒吧》《鸳鸯断》《超能坐班族》等短剧海报上,“快手短剧”位列联合出品方。

(快手短剧海报)
无独有偶,长视频平台也在发力自制剧,最典型的就是背靠湖南卫视的芒果TV,“大芒计划”新战略的字里行间都是搭建自制剧生态,包括引入芒果生态圈的资源和制作力量,并在湖南卫视上线“大芒剧场”;引入湖南广电旗下各大节目制作团队、影视制片公司等“芒系团队”,加入大芒竖屏小程序剧的生产序列。
“大芒计划”之前就出品过《进击的皇后》《念念无明》《虚颜》《风月变》等横屏精品短剧爆款,在4月份连续开机的22部竖屏小程序短剧中,芒果TV和大芒剧场依然担当出品方。
此外,芒果TV与抖音在去年12月14日签订合作协议并重点发布的“精品短剧扶持计划”,也有了初步成果——6月5日,由抖音和芒果TV联合出品的精品短剧《公主请回家》正式开机。

(开机现场照片)
不仅是视频平台,电商平台对于自制剧的重视程度只多不少。
4月2日,淘宝推出百亿淘剧计划和文旅短剧扶持计划,前者提供单部剧最高500万现金全投,后者包括「淘宝首发+联合出品」的联合出品模式和「淘宝独播+联合宣发」独家定制模式。其中,独家定制模式提供最高100万制作费用全投和真实故事原型。

(百亿淘剧计划和文旅短剧扶持计划截图)
除了早已在短剧赛道扎根的前辈,作为后来者的平台对于自制剧的野望也耐人寻味。
小红书在6月17日发布为期两个半月的“薯地剧光灯计划”计划,把“鼓励达人发布小红书独家短剧“写得明明白白。活动共分为TOP内容激励、潜力内容激励与优质作者激励三个赛道,获奖者可获得5千-5万不等的流量激励。

(“薯地剧光灯计划”计划截图)

综上可见,自制短剧已经成为平台方发力的主流方向。
从这个角度来说,暂时还未有动作的平台或许只是在酝酿期。我们不妨做一些猜测:
电商平台如京东、拼多多,都有可能向淘宝看齐,借自制剧来进一步发展内容电商,提升用户粘性;
团购平台如美团、大众点评,自制剧或许是改变相对单一盈利模式的突破口;
内容平台如知乎、豆瓣,除了当前的短剧IP合作方式,也有可能自产自销,直接将无数现成故事自制成短剧,弥补视频内容短板;
......
话又说回来,平台方不惜砸下真金白银,也要把内容的主动权握在手里,图什么?
02、平台方自制短剧,既要钱,又要流量
平台方自制短剧,是既图短剧这一热门内容形式的流量,又图短剧丰富的盈利可能性。
1、引流

(短剧海报和微播热搜截图)
2、留存
3、盈利

(图片来源:《2023快手短剧价值报告》)

(相关截图)
(相关海报)
欢迎关注公众号,获取更多干货好文/活动资讯。


