搜索
首页
大数快讯
大数活动
服务超市
文章专题
出海平台
流量密码
出海蓝图
产业赛道
物流仓储
跨境支付
选品策略
实操手册
报告
跨企查
百科
导航
知识体系
工具箱
更多
找货源
跨境招聘
DeepSeek
首页
>
黑龙江省住建厅发布《黑龙江省建筑工程建筑信息模型(BIM)施工应用建模技术导则》
>
0
0
黑龙江省住建厅发布《黑龙江省建筑工程建筑信息模型(BIM)施工应用建模技术导则》
鲁班软件
2020-03-25
2
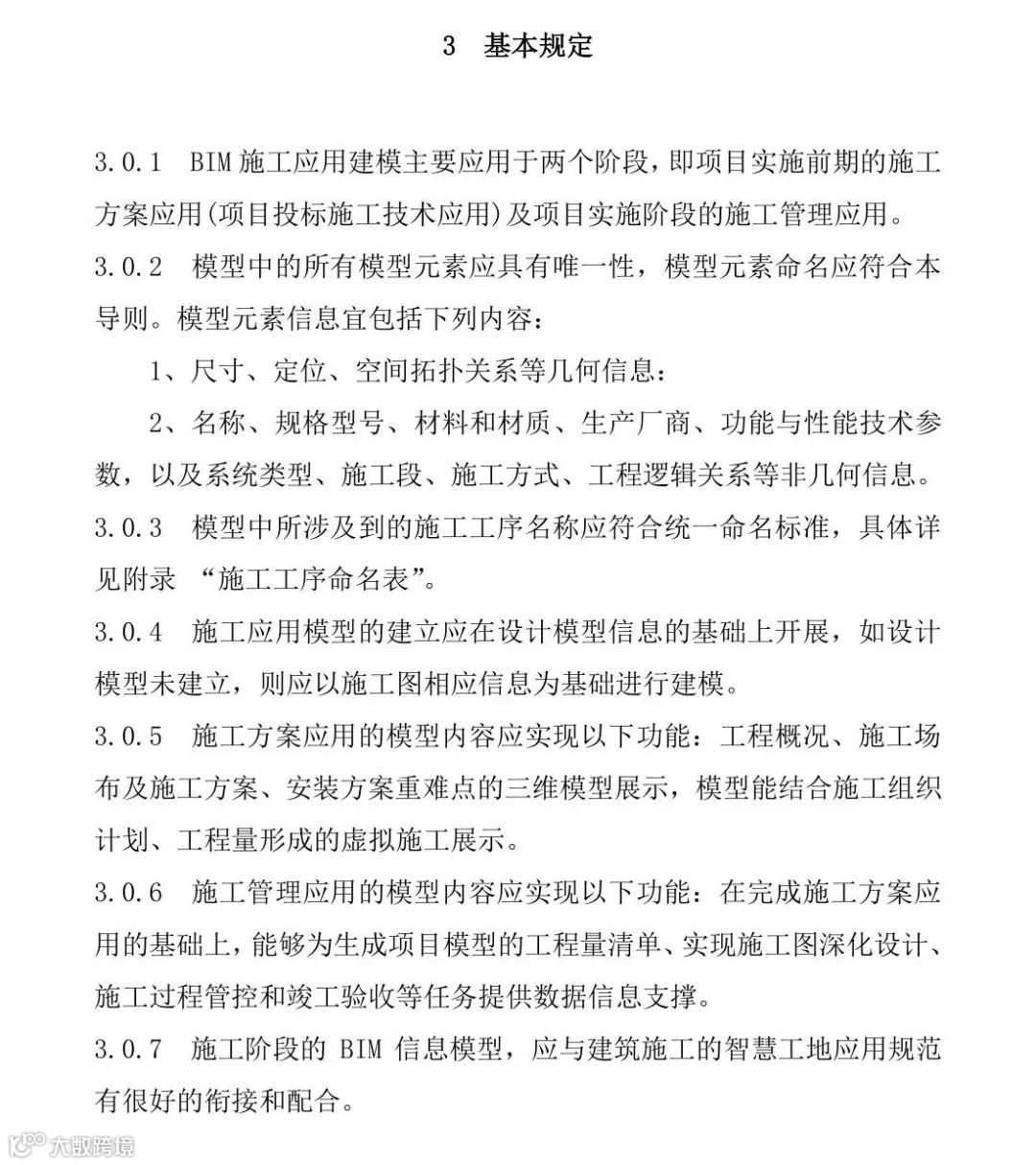
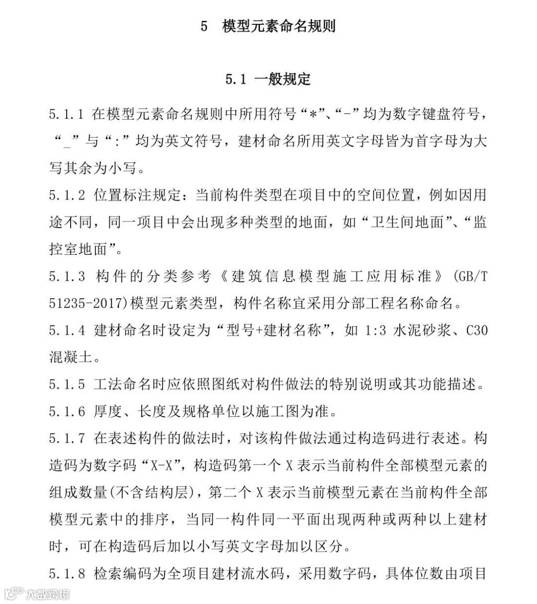
导读:旨在统一黑龙江省建筑工程BIM施工应用信息模型的基本要求,推动BIM技术的落地应用!
黑龙江省住房和城乡建设厅关于发布《黑龙江省建筑工程建筑信息模型(BIM)施工应用建模技术导则》的公告
为统一黑龙江省建筑工程建筑信息模型(BIM)施工应用信息模型的基本要求,推动BIM技术在黑龙江省建筑工程领域的施工应用,由黑龙江建筑职业技术学院等单位编制的《黑龙江省建筑工程建筑信息模型(BIM)施工应用建模技术导则》已通过专家审查,现予以印发,自发布之日起实施。
附件:黑龙江省建筑工程建筑信息模型(BIM)施工应用 建模技术导则
黑龙江省住房和城乡建设厅
2020年3月10日
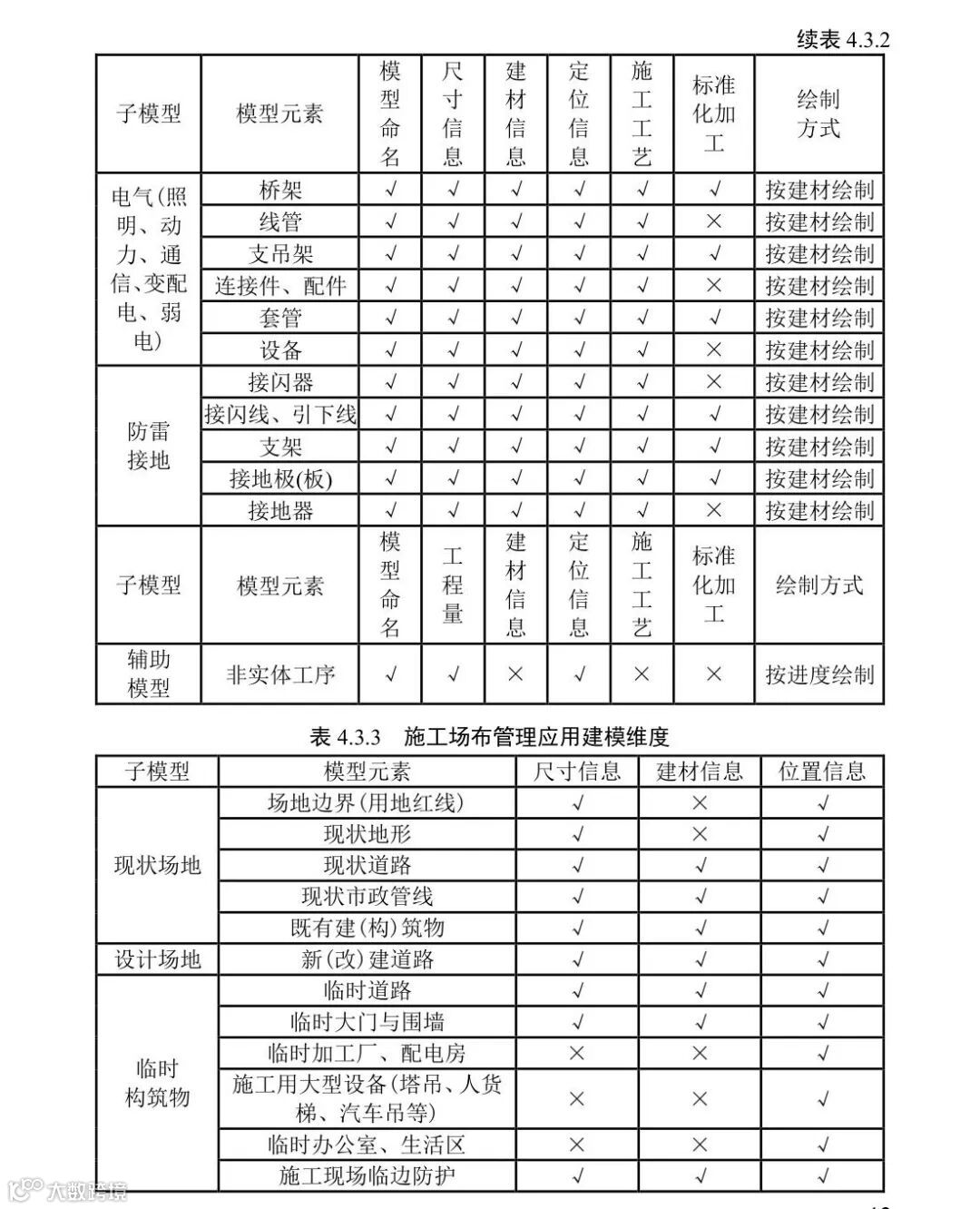
附件原文
来源:黑龙江省住建厅
转载自:EaBIM
欢迎加入[建造阶段BIM应用] 行业交流QQ群 276740618
为方便本群管理,加群请备注姓名单位
MORE | 相关阅读
鲁班开发者平台 —MOTOR简介(上)
鲁班开发者平台 —MOTOR简介(下)
鲁班BIM新品推荐|鲁班建设企业运营指挥中心
鲁班BIM新品推荐|鲁班工场(Luban iWorks)
【声明】内容源于网络
0
0
鲁班软件
鲁班软件官微。鲁班软件作为基于BIM的数字孪生技术服务商,以建设1:1数字世界为使命,致力于打造用户喜欢的一流产品。官网:www.luban.cn
内容
1539
粉丝
0
关注
在线咨询
鲁班软件
鲁班软件官微。鲁班软件作为基于BIM的数字孪生技术服务商,以建设1:1数字世界为使命,致力于打造用户喜欢的一流产品。官网:www.luban.cn
总阅读
1.0k
粉丝
0
内容
1.5k
在线咨询
关注