【产业链地图,版权、内容与免责声明】1)版权:版权所有,违者必究,未经许可不得翻版、摘编、拷贝、复制、传播。2)尊重原创:如有引用未标注来源,请联系我们,我们会删除、更正相关内容。3)内容:我们只做产业链研究,以服务于实体经济建设和科技发展为宗旨,本文基于各产业链内公众公司属性,据其法定义务内向公众公开披露之财报、审计、公告等信息整理,不采纳非公开信息,不和任何利益关联方接触,不为未来变化背书,不支持任何形式决策依据,不提供任何形式投资建议。我们力求信息准确,但不保证其完整性、准确性、及时性,亦不为任何个人决策和市场变化负责。内容仅服务于产业链研究需求、学术讨论需求,不提供证券期货市场之信息,不服务于虚拟经济相关人士、证券期货市场相关人士,以及无信息甄别力之人士。如为以上相关人士,请务必取消对本号的关注,也请勿阅读本页任何内容。4)格式:我们仅在微信呈现部分内容,标题内容格式均自主决定,如有异议,请取消对本号的关注。5)主题:鉴于工作量巨大,仅覆盖部分产业,不保证您需要的产业链都覆盖,也不接受任何形式私人咨询问答,请谅解。6)平台:内容以微信平台为唯一出口,不为任何其他平台负责,对仿冒、侵权平台,我们保留法律追诉权力。7)完整性:以上声明和本页内容以及本平台所有内容(包括但不限于文字、图片、图表、产业链地图)构成不可分割的部分,在未详细阅读并认可本声明所有条款的前提下,请勿对本页面以及本平台所有内容做任何形式的浏览、点击、转发、评论。
注1:合伙人招募启示,仅限长期跟踪并认可、能真正看懂我们的机构及个人。有意面谈,微信tower9185
注2:入群,加入产业链讨论社群,请加微信:bgys2020
金属粉末,是指尺寸小于1mm的金属颗粒群,即包括单质金属粉末也包括合金粉末。从使用场景来看,2/3用于金属锻造,整体增速较慢。
但是,随着新能源发展、电动车的普及,以及双碳政策的推动,新应用场景中出现了一些新材料,例如:用于制造电感的金属软磁粉。
从行业景气度看,该行业内玩家纷纷扩产,例如:悦安新材2021年产能约7719吨,2022年底预计新增1万吨产能;铂科新材2021年底产能为2.5万吨,此后每年扩产约1万吨,至2024年底产能达到6万吨。
上游——上游原材料有海绵铁、铜、镍、铬、硅、钛、铝等。设备主要为压机和烧结设备,设备较为简单。
中游——各种金属粉末成品,按照参与的单质可分为纯金属粉末和合金粉末。其中,纯金属粉末的典型代表是:铁粉和铜粉,是其它加工产品的主要原材料;合金粉末中高端产品主要为:金属软磁粉、高镍高温合金粉、低熔点合金等。
下游——不同金属粉末下游应用领域不同。根据钢协粉末冶金分会统计数据,2020年我国金属粉末主要应用于汽车和摩托车(62%)、电工机械(包括家电、电动工具,合计25%)、其他工程机械(11%)等领域。
悦安新材(江西省,赣州市)——2022年Q1实现营业收入1.04亿元,同比+34.92%;实现归母净利润0.27亿元,同比+63.51%。
博迁新材(江苏省,宿迁市)——2022年Q1实现营业收入2.53亿元,同比+26.98%;实现归母净利润0.43亿元,同比-18.23%。
铂科新材(广东省,深圳市)——2022年Q1实现营业收入2.03亿元,同比+49.94%;实现归母净利润0.32亿元,同比+61.14%。
2)在这条产业链上,什么样的业务布局,能在中长期更加具备竞争优势?
【产业链地图,版权、内容与免责声明】1)版权:版权所有,违者必究,未经许可不得翻版、摘编、拷贝、复制、传播。2)尊重原创:如有引用未标注来源,请联系我们,我们会删除、更正相关内容。3)内容:我们只做产业链研究,以服务于实体经济建设和科技发展为宗旨,本文基于各产业链内公众公司属性,据其法定义务内向公众公开披露之财报、审计、公告等信息整理,不采纳非公开信息,不和任何利益关联方接触,不为未来变化背书,不支持任何形式决策依据,不提供任何形式投资建议。我们力求信息准确,但不保证其完整性、准确性、及时性,亦不为任何个人决策和市场变化负责。内容仅服务于产业链研究需求、学术讨论需求,不提供证券期货市场之信息,不服务于虚拟经济相关人士、证券期货市场相关人士,以及无信息甄别力之人士。如为以上相关人士,请务必取消对本号的关注,也请勿阅读本页任何内容。4)格式:我们仅在微信呈现部分内容,标题内容格式均自主决定,如有异议,请取消对本号的关注。5)主题:鉴于工作量巨大,仅覆盖部分产业链,不保证您需要的行业都覆盖,也不接受任何形式私人咨询问答,请谅解。6)平台:内容以微信平台为唯一出口,不为任何其他平台负责,对仿冒、侵权平台,我们保留法律追诉权力。7)完整性:以上声明和本页内容以及本平台所有内容(包括但不限于文字、图片、图表、产业链地图)构成不可分割的部分,在未详细阅读并认可本声明所有条款的前提下,请勿对本页面及本平台所有内容做任何形式的浏览、点击、转发、评论。
智慧芽专利数据库、data.im数据库、理杏仁、企查查
海外:Capital IQ、Bloomberg、路透
金属粉末,可作为粉末冶金制品的原料,应用占比约有2/3。
金属粉末冶金,与铸造、机械加工等工艺相比,优点是:
1)所需压力低,耗费能源较少,材料利用率可达95%以上,每一成品所耗费的平均烧结时间较短。2)粉末冶金产品的尺寸精度极高可达到0.01mm,光洁度好,零部件之间尺寸变化值差异小,在一般用途中几乎无需后续加工。
因此,以粉末冶金较为发达的北美地区为例,在不到20年时间里,粉末冶金工艺制造的汽车连杆就取代了锻造工艺60%的市场份额。
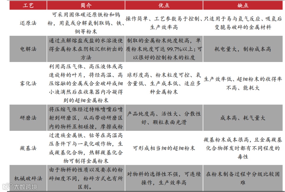
金属粉末又可以分为:单金属粉末(如铁粉、铜粉、镍粉、钨粉、铝粉等)、合金粉末(铁硅粉、铁硅铝粉等)、增材制造金属粉末(钛合金、高温合金、钴铬合金等)。
1)单质金属粉末:大多使用还原法、电解法、羰基法生产;
例如,羰基法制备的铁粉相对于还原法、雾化法和电解法制备的铁粉颗粒度细、纯度高,但是价格高、技术要求高,因此下游主要应用于价格不敏感的高端粉末压制成型零部件,占到铁粉整体需求的1.86%。
羰基铁粉下游应用有:合金软磁粉、吸波材料、金刚石工具、硬质合金、磁流体、食品药物等领域。
3)增材制造金属粉末:大多采用等离子旋转电极法(PREP)、等离子雾化法(PA)、气雾化法(GA)以及等离子球化法(PS)等。
用于增材制造(俗称3D打印)的金属粉末,材料性能要求更高,包括须具备较低的氧氮含量、良好的球形度、较窄的粒度分布区间和较高的松装密度等,其工艺会比雾化法复杂。
因此,从金属粉末的制备方式难度看,合金粉末>金属单质粉末。在合金粉末中,增材用金属粉>普通合金粉;金属粉单质中,羰基法>雾化法>电解法>还原法>机械研磨。
值得注意的是,合金粉和单质金属粉相比,物理特性更优,例如更高的硬度、更好的导电性、导热性、熔点更低。
因此,合金粉末用途广泛,既可以直接铸造结构件,也可以参杂增加其他产品的特性(玻璃、橡胶、建筑等),还可以用于制造电感元器件。
其中,合金粉末制作的电感元器件,主要是用做金属软磁材料,起到电磁感应作用。
金属粉/合金粉→金属软磁粉→金属软磁粉芯→电感→电气、电力应用(包括:UPS、新能源车、光伏、储能等领域)
根据合金成分不同,金属软磁材料可分为:铁粉、铁硅磁粉(铁+硅)、铁硅铝磁粉(铁+硅+铝)、高磁通磁粉(铁+镍),钼坡莫磁粉(铁+镍+钼),他们各自的磁饱和度和磁导率不同,因此具体用途略有不同。
当然,除了合金软磁粉外,其他的可以用于电感元件的软磁材料还有:硅钢、铁氧体软磁、非晶合金材料、纳米晶材料等。后续,我们会在软磁材料产业链报告中再详细对比分析,本文则只重点讨论合金软磁粉。
从市场格局来看,金属软磁粉行业集中度不高,因为中小企业仅需购置压机和烧结设备就能进入行业。主要公司为:美磁(美国)、昌星(韩国),以及我国的铂科新材、东睦科达、悦安新材、新康达等。
而金属软磁粉芯是在金属软磁粉经过绝缘包覆、压制、退火、浸润、喷涂制作而成,其在原料粉末的颗粒尺寸及其配比、绝缘处理工艺方面,存在生产难点。
因此,金属软磁粉芯的市场格局相对稳定,其中,美磁、昌星、铂科新材三家公司的市场额份合计为71%。(龙头粉芯企业均具有自制粉体的能力)
首先,从收入体量和业务结构方面,对三家公司有一个大致了解。
从2021年收入体量来看,博迁新材(9.70亿元)>铂科新材(7.26亿元)>悦安新材(4.01亿元)。
一、悦安新材——2004年时以生产羰基铁粉起家,后续陆续拓展多种金属粉末。
目前收入来源为:雾化合金粉(水雾化合金粉、气雾化合金粉)35.87%,合金软磁粉29.97%,羰基铁粉25.16%,金属注射成型(MIM)喂料粉3.82%,气体产品3.38%。
雾化合金粉,主要用于MIM制造的3C结构件、通讯基座结构件、工具类产品和手机外观件、3D打印材料、软磁材料等。
合金软磁粉,是以羰基铁粉为主要原材料,受限于羰基铁粉性能,其合金软磁粉也主要受限于性能要求高、安全系数高、价格相对不敏感的场景,如汽车电子、服务器等。
二、博迁新材——公司前身成立于2000 年,专注于光伏纳米材料。后通过引入技术团队,在PVD制备电子级纳米粉体材料实现突破。此外,其目前还有硅碳负极产能在规划中,之前我们在硅碳负极报告中有涉及(详见优塾产业链报告库)
目前收入主要来源于纳米镍粉(82.7%),其他还包括纳米铜粉、银粉、合金粉等,聚焦于基础粉体。
纳米镍粉主要应用于MLCC内电极材料,下游为消费电子、汽车电子、工业和通信用途等;
合金粉是以镍为基础的镍铬合金、镍锡合金、镍铁合金,主要用于3D打印、高端机床刀具等增材制造领域。
三、铂科新材——收入96.74%来自于合金软磁粉芯,粉芯的原材料合金软磁粉为自供。
从粉芯细分产品来看,主要是铁硅铬软磁粉芯、铁硅铝软磁粉芯,主要应用于防锈要求高、耐温要求高、价格相对敏感的场景,如家用空调、智能手机、笔记本电脑等。
此外,近几年在光伏发电、新能源车等高景气赛道应用增速也较快。
综合来看,悦安和博迁的相似点是以基础粉体为主,分别为羰基铁粉和纳米镍粉;
悦安和铂科的相似点是涉及深加工产品金属软磁粉。其中,悦安新材以磁粉为主,未涉及粉芯;铂科新材自产粉体,并进一步加工为粉芯进行销售。
接下来,我们将近10个季度的利润增速情况放在一起,感知增长趋势:
从近几年的利润复合增速来看,博迁新材>悦安新材>铂科新材。
悦安新材2021年利润增长快,因为羰基铁粉和合金软磁粉产销量增长,主要得益于3C(多孔摄像圈、折叠屏铰链等)、金刚石工具(代替钴粉,提高把持力和耐磨性)等下游行业对产品性能要求的提升,带动高性能金属粉末及原料成型件需求高增。
博迁新材2021年利润快速增长,因为:1)镍粉产能快速增长,2019年时镍粉销量575吨,2021年时镍粉销量1530吨。2)下游5G和新能源行业景气度高,博迁新材的纳米镍粉符合高端精密MLCC需求。
铂科新材2021年利润增速慢相对较慢,因为:1)上游原材料硅价上涨,影响了全行业毛利率;2)从产品结构来看,合金软磁粉芯的下游主要为附加值较低的变频空调用品,高附加值的新能源用产品占比虽然有提升,但是整体占比依然较低。
对增长态势有所感知后,我们接着再将各家公司季度报告拆解,看季度数据。
一、悦安新材——2022年Q1实现营业收入1.04亿元,同比+34.92%;实现归母净利润0.27亿元,同比+63.51%。
Q1收入增长来自于下游景气度高,分产品来看:1)羰基铁粉方面,公司已经量产130~155℃汽车电子用软磁,受益于汽车智能化和片式电感趋势;2)雾化合金粉方面,受益3C产品开发周期缩短,且今年上半年设备到位,产能进一步增加。
此外,2021年开始向风光储客户送样软磁粉,预计2022年会开始贡献增长。
二、博迁新材——2022年Q1实现营业收入2.53亿元,同比+26.98%;实现归母净利润0.43亿元,同比-18.23%。
1)主要原材料镍价22Q1同环比提升,而公司产品并没有涨价;2)博迁75.41%的收入来自于海外(悦安新材海外收入占比19%、铂科新材占比4.05%),以美元结算,22Q1人民币兑美元同比升值2.07%。
三、铂科新材——2022年Q1实现营业收入2.03亿元,同比+49.94%;实现归母净利润0.32亿元,同比+61.14%。
Q1收入和利润增速较高,和悦安新材的行业驱动因素相同。此外,利润增速更快,来自于:1)上游原材料硅相比上年Q4降价,因此毛利率提升;2)产品升级,新材料(NPC)在光伏领域渗透率提升,产品单价相比原来提升15%。
NPC产品覆盖的频率为20KHz~100KHz,是针对碳化硅时代的新磁性材料,提升了直流叠加特性,同时优化了磁芯损耗,可为电源模块节省铜线、提升效率。
悦安新材2020年现金流为负,主要是存货相应增加,主要用于采购用于合金粉的原材料电解钴。
铂科新材2021年现金流为负,主要是应收账款增加,主要是客户使用回款承兑汇票占比较高,因此导致账期变长。
博迁新材2020和2021年固定资产投资增长较快,主要用于建设生产基地和工厂搬迁,从规划来看预计36个月完成,预计于2022年底左右完成。
从毛利率来看,悦安新材>铂科新材>博迁新材,产品结构差异和上游大宗商品价格是主要影响因素。
悦安新材,2021年相对另外两家公司毛利率提升1.5pcts,主要因为合金粉产品毛利率同比提升12pcts。原因是:1)优化了该类产品生产的工艺,生产出的雾化合金粉具有密度高、强度好、可塑性高、耐疲劳等特点,适合制作3C产品的外观件和结构件;2)3C产品,特别是其中折叠屏手机铰链对于高性能产品的需求。
博迁新材,2019年后毛利率下滑较快,除了受到镍价上涨外,还因为海外产品受到卫生事件、海运运费上升、人民币相对美元贬值的影响。
铂科新材,毛利率整体偏低,主要是合金软磁粉芯毛利率相对较低,因为下游主要应用于变频空调用途,技术难度要求不高。不过由于产业一体化,该块业务毛利率已经高于同产品的东睦股份20%的毛利率。
不过,铂科新材的合金软磁粉毛利率较高,因为外销产品为高端的铁硅铬粉末,供给TDK等全球知名贴片电感企业,技术壁垒高。对比看悦安新材的软磁粉材料,型号较多,主要用于下游3C产品的结构件,难度相对较低,毛利率更低。
从净利率来看,悦安新材>博迁新材>铂科新材,毛利率为主要影响因素。
从净资产收益率来看,悦安新材>博迁新材>铂科新材。
总资产周转率方面,博迁新材总资产周转率下滑较快,主要受到募集资金增长账面资产影响。
1、新能源车:从电池厂商的排产来看,5月排产恢复环比增0~10%,6月进一步提升5~10%,7月环比增10%,8月排产环比增5~10%,高景气度持续。

图:国内主流电动车厂月度产能(GWh)以及环比(%)
来源:东吴证券
2、光伏:逆变器7月出口数据环比增23%,超预期;
根据中国机械粉末冶金协会统计数据显示,中国粉末冶金行业市场规模从2014年的125亿元增长至2018年的143.2亿元,年复合增长率为3.5%,全行业增速不快。
三家可比公司中,博迁新材主营镍粉用于MLCC内电极,占到MLCC总成本的5%~10%,2021~2025年市场规模CAGR为5.5%。关于MLCC的驱动因素,可参考此前的MLCC用离型膜报告(详见优塾产业链报告库)。
由于本案的可比公司业务交叉点主要在于金属软磁粉,因此,我们重点来看金属软磁粉芯的应用领域以及市场空间情况:
2020年全球金属软磁粉芯市场规模为5.35亿美元,因为电子的应用场景对应的元器件大多为小型、微型元器件,单个使用材料量小,对材料的消耗有限。
根据CPIA2020年数据,全球金属软磁粉芯下游应用分别为:UPS 35.17%、光伏27.06%、空调14.31%、新能源车5.53%、储能1.28%。
合金软磁粉芯产品在数据中心领域主要应用于不间断电源(UPS)、通讯电源和服务器电源中,实现储能、滤波、稳压等功能。主要应用铁氧体软磁、纳米非晶材料、复合金属粉芯软磁材料等。
量——UPS增长的核心是数据中心、互联网、电信、金融、政务等领域,详情可参考UPS报告。根据优比施的统计数据,2020年全球UPS的市场规模为860亿元,预计2021~2025年全球UPS的市场规模CAGR为6%。
价——根据QYResearch数据,电感价值约占UPS总价值的3%,电感磁芯占电感器价值的50%。
则对应2021~2025年UPS用金属软磁粉芯价值量从13.67亿元增长至17.26亿元,CAGR为6%。
合金软磁粉芯产品在光伏发电领域主要应用在光伏逆变器中。铁硅铝磁粉芯是组串式光伏逆变器功率电感器的更优选择。
接下来,对核心增长驱动力,以及关键竞争要素,我们挨个来拆解:
(后文还有大约6000字内容,详见产业链报告库。长按识别下方二维码,即可订阅)
即日起,我们不再在公众平台提供全部内容,仅保留部分内容,以供试读。
如需获取本文全文,以及其他更多内容,请订阅 :专业版报告库、科技版报告库、产业链报告库、医药版报告库。
会员阅读入口——如已加入会员,可识别下方二维码,直接阅读全文:

非会员阅读入口——如还未加入会员,请扫描下方图中二维码,订阅相关内容:

另外,我们过去几年的研究成果,还出版了几本书,行业内很多人都在看。可扫码查阅:
【产业链地图,版权、内容与免责声明】1)版权:版权所有,违者必究,未经许可不得翻版、摘编、拷贝、复制、传播。2)尊重原创:如有引用未标注来源,请联系我们,我们会删除、更正相关内容。3)内容:我们只做产业链研究,以服务于实体经济建设和科技发展为宗旨,本文基于各产业链内公众公司属性,据其法定义务内向公众公开披露之财报、审计、公告等信息整理,不采纳非公开信息,不和任何利益关联方接触,不为未来变化背书,不支持任何形式决策依据,不提供任何形式投资建议。我们力求信息准确,但不保证其完整性、准确性、及时性,亦不为任何个人决策和市场变化负责。内容仅服务于产业链研究需求、学术讨论需求,不提供证券期货市场之信息,不服务于虚拟经济相关人士、证券期货市场相关人士,以及无信息甄别力之人士。如为相关人士,请务必取消对本号的关注,也请勿阅读本页任何内容。4)格式:我们仅在微信呈现部分内容,标题内容格式均自主决定,如有异议,请取消对本号的关注。5)主题:鉴于工作量巨大,仅覆盖部分产业链,不保证您需要的行业都覆盖,也不接受任何形式私人咨询问答,请谅解。6)平台:内容以微信平台为唯一出口,不为任何其他平台负责,对仿冒、侵权平台,我们保留法律追诉权力。7)完整性:以上声明和本页内容以及本平台所有内容(包括但不限于文字、图片、图表、产业链地图)构成不可分割的部分,在未详细阅读并认可本声明所有条款的前提下,请勿对本页面以及本平台所有内容做任何形式的浏览、点击、转发、评论。
【数据支持】部分数据,由以下机构提供支持,特此鸣谢——国内市场:Wind数据、东方财富Choice数据、智慧芽专利数据库、data.im数据库、理杏仁、企查查;海外市场:Capital IQ、Bloomberg、路透,排名不分先后。想做海内外研究,以上几家必不可少。如果大家有购买以上机构数据终端的需求,可和我们联系。
【Excel表】如您已是专业版、科技版会员,可联系我们,提供凭证后,即可获取研究底稿EXCEL表。微信:bgys2020
【招聘信息】1、研究员、研究实习生各1名,要求数理、会计、资产评估专业研究生,有扎实的估值分析和建模功底,要求CPA至少过3门。2、运营经理、运营实习生各1名(用户运营、品牌活动方向),有金融背景,对运营、营销有兴趣,协作能力佳。坐标上海陆家嘴。简历投递,可加微信:tower9185