一、政策解读
2017年9月2日,交通运输部办公厅《关于开展公路BIM技术应用示范工程建设的通知》,展开公路工程BIM技术试点性应用。

图1:交通运输部办公厅BIM政策
通过对“中国人民共和国交通运输部办公厅”印发的《关于展开公路BIM技术应用示范工程建设的通知》政策解读:
(1)在公路项目设计、施工、养护和运营管理全过程展开BIM技术应用示范,或围绕项目管理各阶段展开BIM技术专项示范工作。从设计,建设管理和养护信息化三个方面全面展开公路项目BIM技术应用。
(2)各省级交通运输主管部门要根据实际情况拟定示范工程项目,展开BIM技术试点工程应用并按年度上交示范工程应用总结报告。
(3)在山东、安徽、广州、云南、贵州五省选出五个代表性工程作为BIM技术公路试点工程。
在政策的推动下,那么我们来畅想下未来三到五年五省BIM技术在公路领域的发展之路:试点工程选取;项目实施总结; BIM相关标准制定;标准全省推广;立足本省辐射全国(此时产生一批公路工程领域BIM咨询和科研单位并占领全国市场)。
二、公路工程BIM技术应用现状
大多数的世界著名设计、施工单位,大多数项目都开始使用BIM技术,在公路行业,美国多个州的运输局都已经将BIM用于基础设施解决方案,日本政府已经把基于BIM的三维CAD推广列入政府的信息化规划。
近年来,国内公路设计、施工行业都进行了诸多的尝试,但大多数的企业仍然处于观望当中,总体而言,国内公路工程的BIM技术应用还处于初步应用,逐步推广的阶段。
1、公路工程BIM技术应用的机遇
(1)能够享受大数据时代带来的红利:公路工程作为施工复杂、信息量大、施工难度高的又一工程领域,在国家大力发展“互联网+”的时间点上,应当享受工程信息化所带来的红利。
(2)BIM技术,为工程建设行业的转型升级提供技术支撑:十三五以来,建筑业发展趋于平稳,企业面临转型升级,传统的粗放式发展模式已经不能满足现阶段企业发展需要,企业转型升级需要新技术、新理论进行支撑。
(3)工民建领域享受到了新技术所带来的便捷,公路工程领域BIM技术应用价值逐步得到行业认可:近几年工民建领域BIM的应用对企业精细化管理提供了思路,BIM技术下的工程建设过程中技术问题和管理问题得到一定程度的改善。公路工程作为相通的领域,BIM技术应用得到了行业的一致认可。
2、公路工程公司BIM技术应用存在的挑战
(1)领导支持、中层应付:BIM项目实施过程中,往往高层领导支持,但是在推行过程中,中层管理人员往往人数较多,利益关系比较密切,有时候会因为固化的利益关系或者不愿改变已有的工作习惯等原因产生抗拒、抵触心理。
(2)缺乏专项资金立项:建设单位没有给施工单位设立专项经费,施工企业也未给项目部做BIM的一个条件及预算,导致项目层面花几万块钱建个模型的假BIM层面,从而导致BIM实施失败。
(3)BIM实施不能贯彻项目始终:建设单位、施工单位往往请第三方咨询来进行BIM工作开展,内部没有专人负责,导致第三方咨询撤场后BIM工作停滞。
三、公路工程BIM应用价值
大多数的世界著名设计、施工单位,大多数项目都开始使用BIM技术,在公路行业,美国多个州的运输局都已经将BIM用于基础设施解决方案,日本政府已经把基于BIM的三维CAD推广列入政府的信息化规划。
近年来,国内公路设计、施工行业都进行了诸多的尝试,但大多数的企业仍然处于观望当中,总体而言,国内公路工程的BIM技术应用还处于初步应用,逐步推广的阶段
(1)设计阶段,通过BIM+GSD辅助选线:公路工程作为线形工程,跨山川、河流、峡谷是很难避免的,那么在设计阶段的路线选择是一项非常庞大的工作量,传统手段需要实地勘探,难度大、工作效率低。BIM+GSD模式下的路线选择将会减少很多现场勘探的工作量,使现场路线选择的目的性更强。

图1:BIM+GSD选线应用
(2)技术方面提供新思路,避免工程因技术问题造成损失:传统二维CAD模式下施工,存在很多不确定因素,造成工程工期延误、返工等在所难免,BIM技术下的公路工程施工提前解决技术性问题,保证工程顺利实施。

图2:基于BIM的图纸审核
(3)线形工程数据整合,辅助运维管理:在国家大力支持PPP模式下,公路工程参建方和业主方存在很大程度的重叠,施工企业部分成为后期的运维单位,工程数据的保存和再利用将会被施工企业重新认识。

图3:过程资料库的形成
(4)大数据推演,实现采购等透明化:公路工程施工过程中,会存在各种材料的采购(大到施工材料,小到办公用品),通过BIM管理平台实现采购价格大数据计算得出采购材料的行业平均价格,当采购价格高于市场价格平均值的预警系数时,将会产生报警,从而控制采购透明化。

图4:鲁班通材价数据库
(5)多平台整合,数据流交互:这里以人员管理为例,通过对人员考勤定位平台和BIM管理平台进行对接,实现现场人员的深层次管理。在BIM管理平台既可以看到此作业工人的基本信息、安全教育情况更能直接看到他的考勤情况和此人现在所在的位置。

图5:数据交互
(6)支持数据自动录入,降低工作重叠度:现阶各种平台功能相互重叠,工作量繁琐,通过BIM平台实现数据的一键导入和导出,满足公路工程的各种应用场景。以资料质检计量系统为例,资料制作和审批从线下转到线上,记录表填完后,检表自动录入记录表数据并进行填报,评定表自动录入检表数据并进行打分。

图6:资料质检系统智能填表
四、公路工程BIM应用思路
作为全国较早在公路工程BIM技术应用落地的企业,鲁班工程顾问经过三年的探索和沉淀,总结近30个公路工程BIM实施案例,也形成了一套相对成熟的标准、流程和策划方案。
1、过往施案例(部分):

图1:鲁班实施部分项目图钉
1)乐清湾跨海大桥—交通部示范工程

图2:乐清湾跨海大桥
2)海南铺前大桥—海南省第一个上BIM的PMC项目
图3:海南铺前大桥
3)九绵高速公路—全国第一条全线应用BIM的公路工程项目

图4:绵九高速BIM+GIS模型
4)桃巴高速石桥河特大桥—中交一公局合作的第4个公路项目

图5:桃巴高速石桥河特大桥
5)西藏雅鲁藏布江铁路特大桥—海拔最高的BIM实施项目(3900米)

图6:西藏雅鲁藏布江铁路特大桥
三年来,我们的项目还受到了:

图7:交通运输部表扬BIM应用

图8:交通运输部副部长听取BIM汇报
2、施工企业BIM应用路线


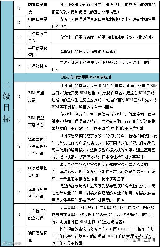
3、项目级BIM应用目标建立


结语:
公路工程作为信息量大、施工难度高的又一领域,也同样应该搭上信息化的快车,享受大数据所带来的红利。通过对海量的数据进行分类、整理形成包含三维数据地理信息的多维度、多层次数据库,进行大数据计算和剖析,在2017年,我们策划并执行了指挥中心的概念,实现公路工程真正的智慧建造。结语:

图1:指挥中心界面

图2:鲁班指挥中心系统架构
来源:鲁班工程顾问

欢迎加入[建造阶段BIM应用] 行业交流QQ群 58485066
为方便本群管理,加群请备注姓名单位
MORE | 相关阅读
MORE | 相关阅读


