
租赁,可分为经营性租赁与融资租赁。融资租赁是以资产租赁为外在形式的融资活动,兼具“融资+融物”双重属性,基本业务模式为直接融资租赁、售后回租两种。

图:融资租赁(直租)
来源:flleasing.com

图:国内融资租赁合同余额
来源:山西证券

图:融资租赁产业链
来源:并购优塾

图:金租公司资产
来源:山西证券

图:商租公司资产
来源:山西证券

图:机构一致性预期(单位:亿元,%)
来源:Choice,并购优塾
注:报名咨询,可添加客服:bgys2015

图:直接融资租赁(直租)
来源:华福证券

图:售后回租
来源:华福证券

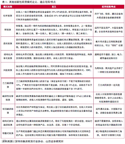
图:创新型租赁
来源:山西证券
来源:毕马威

图:金租公司与商租公司对比
来源:山西证券

图:金租公司D一大股东性质占比
来源:华福证券

图:租赁行业公司细分类型
来源:国金证券
来源:开源证券
来源:山西证券

图:公司收入情况(单位:亿元)
来源:公司年报,并购优塾

图:公司收入情况(单位:亿元)
来源:公司年报,并购优塾

图:远东宏信业务布局
来源:浙商证券

图:宏信建发业务模式
来源:浙商证券

图:公司收入情况(单位:亿元)
来源:Choice,并购优塾

图:累计归母净利润增速(单位:%)
来源:Choice,并购优塾

图:归母净利润(单位:亿元,%)
来源:Choice,并购优塾

图:归母净利润(单位:亿元,%)
来源:Choice,并购优塾

图:归母净利润(单位:亿元,%)
来源:Choice,并购优塾

图:偿债能力/流动性指标
来源:各家公司年报

图:近十个季度ROE_TTM走势(单位:%;基准日:报表截止日)
来源:Choice,并购优塾

图:杜邦分析
来源:Choice,并购优塾

图:年度净利率(单位:%)
来源:Choice,并购优塾

图:产业链具体公司情况
来源:Choice,并购优塾

图:融资租赁行业合同余额增速
来源:中诚信

