
电动两轮车,是指以蓄电池作为辅助能源,在两轮车的基础上安装了电机、控制器、显示仪表系统等部件的机电一体化个人交通工具。

图:电动两轮车示意图
来源:九号公司

图:2011年至2023年电动两轮车销量
来源:德勤

图:新国标各地区实行时间
来源:国泰君安

图:电动两轮车产业链
来源:艾瑞咨询

图:主要电动两轮车竞争格局
来源:艾瑞咨询

图:渠道销售占比
来源:艾瑞咨询

图:一致性预测
来源:Choice,并购优塾
注:报名咨询,可添加客服:bgys2015

图:电动二轮车分类及技术参数
来源:德邦证券

图:电动两轮车购车理由
来源:艾瑞咨询

图:新国标修订案对比
来源:并购优塾
来源:Statista

图:国外国家对于电动车的推广
来源:东兴证券

图:电动两轮车单位营业成本构成
来源:爱玛科技

图:电动自行车生产工艺流程图
来源:金锄头

图:新国标对于工艺要求
来源:招商证券

图:收入构成(单位:亿元)
来源:Choice,并购优塾

图:收入构成(单位:亿元)
来源:Choice,并购优塾

图:收入构成(单位:亿元)
来源:Choice,并购优塾

图:单季度利润同比增速
来源:Choice,并购优塾

图:单季度利润及同环比增速
来源:Choice,并购优塾

图:单季度利润及同环比增速
来源:Choice,并购优塾

图:单季度利润及同环比增速
来源:Choice,并购优塾

图:现金流、固定资产投资
来源:Choice,并购优塾

图:公司在建项目
来源:国泰君安

图:近十个季度ROE趋势(%)
来源:Choice,并购优塾

图:杜邦分析
来源:Choice,并购优塾

图:综合毛利率(%)
来源:Choice,并购优塾

图:净利率(%)
来源:Choice,并购优塾

来源:Choice,并购优塾

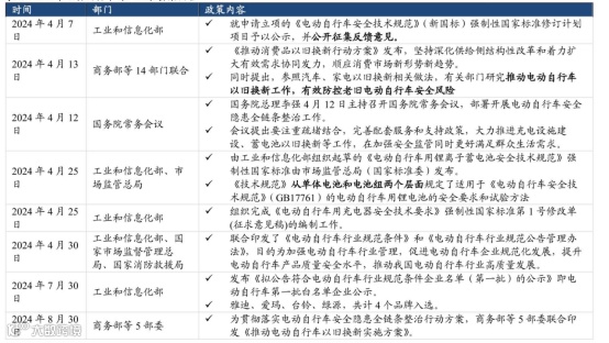
图:2024年出台的电动辆车行业政策
来源:国泰君安

