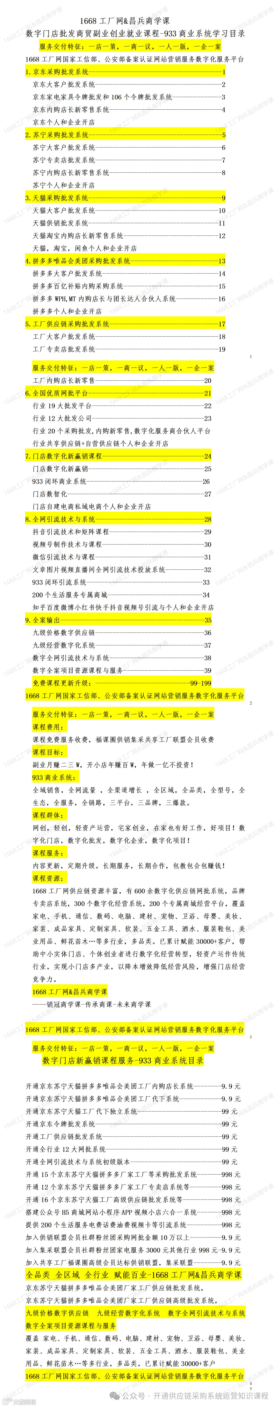
日赚轻松突破500的方法:
1:现状没有客户
2:有客户不信任
3:有信任没价格
解决办法:
1:将你的客户分为核心客户与非核心客户二个群
2:没有客户,用AI拓客系统先加本地区家电家装家居客户,一天20个。二个微信号一周240个。
3:自己公司正式定位:xx京东苏宁天猫工厂大批供应链批发公司。
4:二个群:发布顶盟超体线报价格加100-200元京东自营直发批发价格。
3:收单自己代下台赚100-200元。收单找群里五个大佬给您代下,台赚50-150元。(找五个大佬分散风险,假如一个闪人了只损失1-2台本金,而不是依靠一个大佬给你全部代下损失全部本金)
4:核心客户群,直接代下京东超体,代下营客通大批政策价格海尔,海信,奥克斯,美的等线报款(限自营产品)
5:非核心客户群,邀请注册营客通,注册一家得58元,下单返0.3%。群里同样发布京东超体代下及营客通大批价格线报。
6:好好运营服务这二个群客户。1668工厂网提供42个高价值京东苏宁天猫工厂九级价格网批帐号,专卖店帐号,工厂独家供应链帐号,电商工厂集采帐号。
7:我们提供这些帐号升级,开通授权,核心大户线报群,玩法。你批发零售代下。(网批帐号普通会员价格与大客户会员价格有差价30-200元)
8:打造你的XX京东苏宁天猫工厂供应链公司全网营销系统,商城系统,新零售系统。均要找我,我是所有软件代理商,你正常拿软件,我有300-500元利润,我就给你帐号。你自己买软件,你我各不相欠,我永不教你服务你。
9:不日赚500我包赔。年卡群里的个人小白,维修工在给全国批发大户提供超体代下日下单5-20台。年卡群里超体价格确实有优势。
10:日赚500的其他办法:
A::做三大品牌五大平台联创,目前我们每个联创均可1-3个998和1-3个999.998返50%,999返超体一个人半年会员费,一个年卡超体会员小白新手给全国大批供货,给京东苏宁天猫海尔格力美的专卖店老板代下,日入三四五位数.
B:做三大品牌五大平台合伙人,同上.日入500以上,三四五位数.
C:做三大品牌五大平台30个省市分共公司,272个地区分部,连续7年一部手机年赚30-100万,一个工作室年赚1000-3500万.
D:做三大品牌五大平台文员,业务员,剪辑师.有底薪,日入500以上,三四五位数.
E:做三大品牌五大平台9个网站小程序APP平台操盘手,运营总监,CEO,总裁.互联网行业收入回报远远高于传统行业.增长空间,增长空间和潜力无限想象!数智化运营,数字化系统,数字化供应链,数字化流量,数字化服务,数字化经济也是国家提出的重要三大新质生产力之一.未来十年是风口高速增长的行业.
以上全部免费,我给您的群提供京东苏宁天猫专卖店,工厂供应链代下加2%,你加4%。提供十大网批平台邀请码,你下单10万我给您一个帐号,每个网批平台升级大客户后,代下,批发,零售,上闲鱼,下10万大简单。
提醒:永远不要想做网批平台服务商合伙人赚钱,全国二十大网批平台老板和我通过电话,一年返利即抛弃你。除非你运营当地客户平台唯一合伙人,也不赚钱,只是一个粘住客户,服务客户,你给客户批发代下,你零售代下的下单平台。
更多密诀方法,日赚500,直接升级,我再给你更多我诀,玩法,技巧,价格。
保证你年赚30-3000万。
保证你年销3000万~30亿
每年只要用我邀请码网批平台下单或找我专卖店代下30-50万或给我一个998十六个帐号/999超体年卡均可。
闲鱼平台家电,厨卫,冰洗前三大店铺是我手把手教出来的新手小白学员从0开始一年销6000万年赚150万。他减我财种爷,贵人,恩人。
国宁工厂供应链乔总微信朋友圈年销3000万年赚百万的工厂高级集采资源全部都是我卖给他的,他永远喊我大哥,永远相信我,评价我为家电行业快速发展做出重大贡献。
唐山赫德招商加盟直营开店家电行业新手小白52岁开家电实体店,新手连续回个月分别赚26万,56万,122不,210万。他软件商城,供应资源找我买买买,四个月付一万多。公众号也是我代运营。
有20个体制内,央企内,证卷公司里,均985研究生,年薪20-40万,均是我提供资源,货源,教他做副业,或一人干,或招1-2名客服,副业年收入40-100万。
山西惠家供应链梁总找我买7个苏宁地区专卖店批发帐号,京东苏宁大批帐号,年赚300多万。
广西金之龙,湖北元如源,广东阿龙,揭阳陈泽桂,标哥,恩施勋腾,蚌埠文哥,江西冯立明,北京新电。新疆宇宙电器,东北国宁,山西惠家,安徽公平,曙光电器,格力黄总。。。。几百家全国大批2019年花1996-2980买帐号跟我学全国网批新零售,再壮大增长几倍几十倍的。
我十六年九个千亿企业中高层营销管理,全国销冠标兵,国资委突出贡献。~
主要资源服务课程:
一部手机月赚3-10万
0投资年赚百万
0资金年年销过亿
每一个个人家庭九级价格供应链
每一个企业单位九级价格供应链
每一个实体店批发商创业者副业者九级价格供应链。
帮人内购年省1-10万
服务采购年省10-100万
助你年赚30-3000万
赋能年销3000万-30亿
顶盟商企俱乐部等你来!

