

近日,交通运输部印发《关于做好交通运输业财税金融优惠政策落实工作的通知》,梳理形成《2021年以来涉交通运输业国家主要财税金融优惠政策目录清单》(简称《清单》),推动优惠政策落地落细落实。
交通运输部关于做好交通运输业
财税金融优惠政策落实工作的通知
各省、自治区、直辖市、新疆生产建设兵团、计划单列市交通运输厅(局、委),中国道路运输协会,中国船东协会、中国交通会计学会:
2020年国家出台一系列聚焦疫情防控关键领域和支持重点行业的财税金融优惠政策,为抗击新冠肺炎疫情、支持企业复工复产、稳定经济运行发挥了重要作用。为支持市场主体恢复元气、增强活力,综合考虑国家财政可持续性和助企纾困政策执行情况,今年以来国家进一步优化完善了相关企业扶持政策,继续执行制度性减税措施,适当延长小规模纳税人减征增值税、小微企业贷款延期还本付息政策执行期限,实施小微企业和个体工商户所得税再减半征收等新的结构性减税举措,更加突出对小微企业精准支持。此外,一些地方也出台了区域性支持政策。相关政策可通过“国务院客户端”的“支持中小企业政策库”板块查询。
为进一步推动政策落实,部梳理形成了《2021年以来涉交通运输业国家主要财税金融优惠政策目录清单》,请深入学习领会政策精神,加大政策解读宣传力度,指导交通运输企事业单位加强与当地财税、金融等部门沟通,推动优惠政策落地落细落实,切实提高政策执行效果。同时,加大力度指导行业企业创新经营模式,优化资源配置,进一步推动企业转型升级和提质增效。
政策实施中遇到的困难、问题和有关意见建议,请及时向部反馈。联系人及联系电话:交通运输部财务审计司程侃,电话:010-65292903;陈冰波,电话:010-65292915。交通运输部科学研究院王海霞,电话:010-58278682、15811086560。
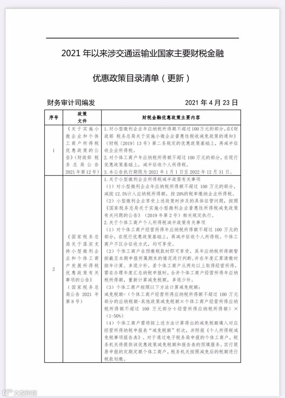
附件:2021年以来涉交通运输业国家主要财税金融优惠政策目录清单
交通运输部
2021年4月15日
附件:(此件公开发布)






扫码下载
《2021年以来涉交通运输业国家主要财税金融优惠政策目录清单》Word版


▼
推 荐 阅 读
▼
能源汇荣膺第八届中国城市物流大会暨2021科技物流大会三项大奖

一年融3轮年营收10亿,欲做油品界“每日优鲜”

天津市领导到能源汇视察指导工作

能源汇与京东物流合作再上台阶,能源智慧前置仓正式启用!





