《住宅专项维修资金管理信息系统技术规范》、《住宅专项维修资金管理基础信息数据标准》于2017年1月10日通过住房和城乡建设部审核,经部长签署发布(住房和城乡建设部公告第1412号、1413号)。 《“两个行标”》自2017年7月1日实施。
编制《“两个行标”》,从全国层面制定了统一的管理信息系统建设规范和相应数据标准,将从以下五个方面促进全国住宅专项维修资金监管工作水平的不断提升:
(一)切实提升资金监管信息化水平。
(二)利用信息系统管控监管风险。
(三)推进全国性政策的制定。
(四)实现资金的精细化管理。
(五)节省信息化费用。
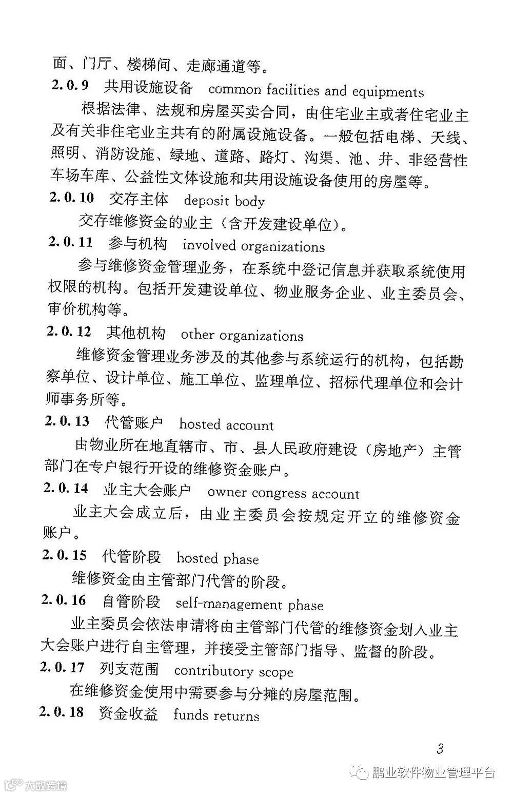
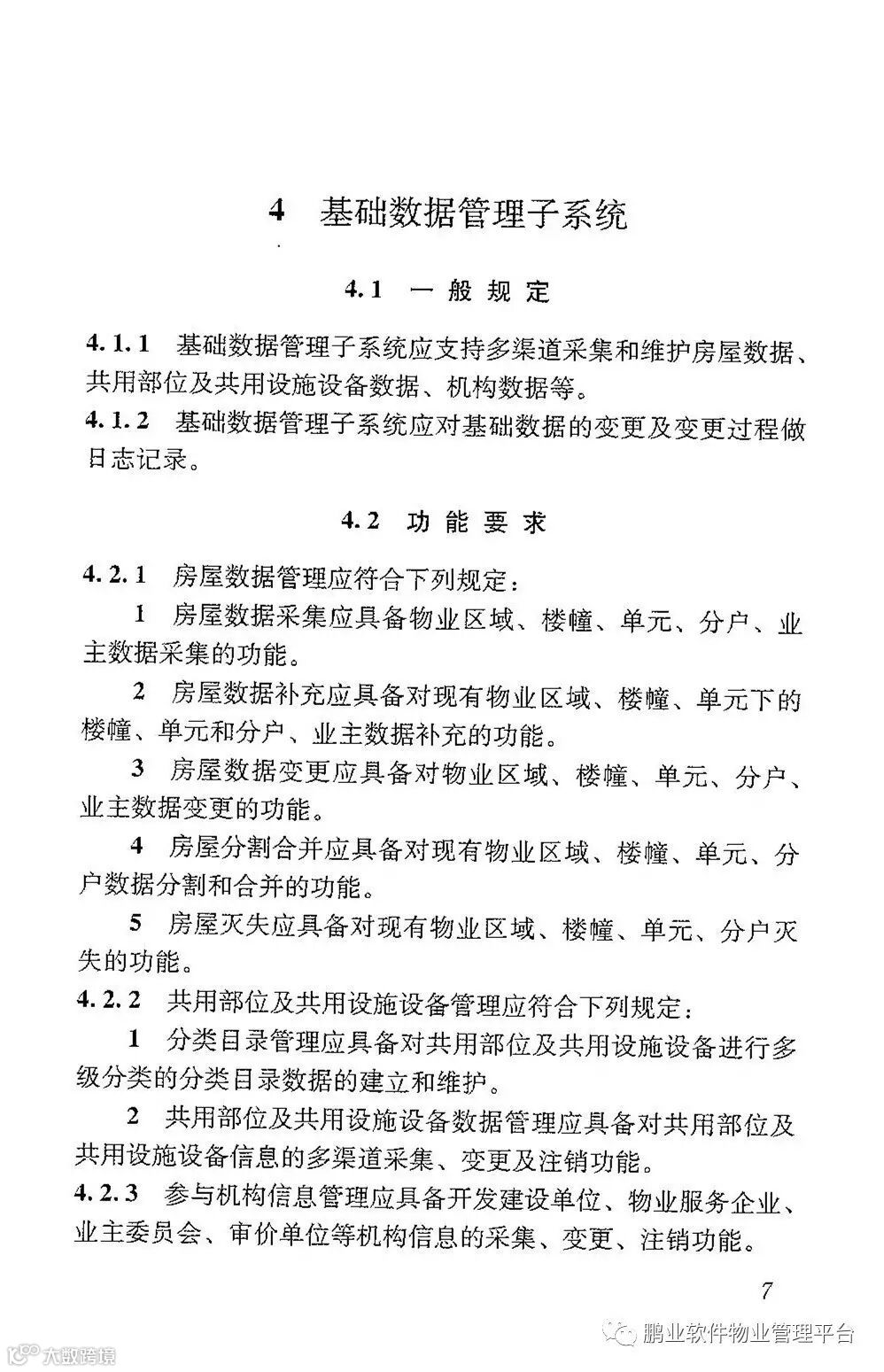
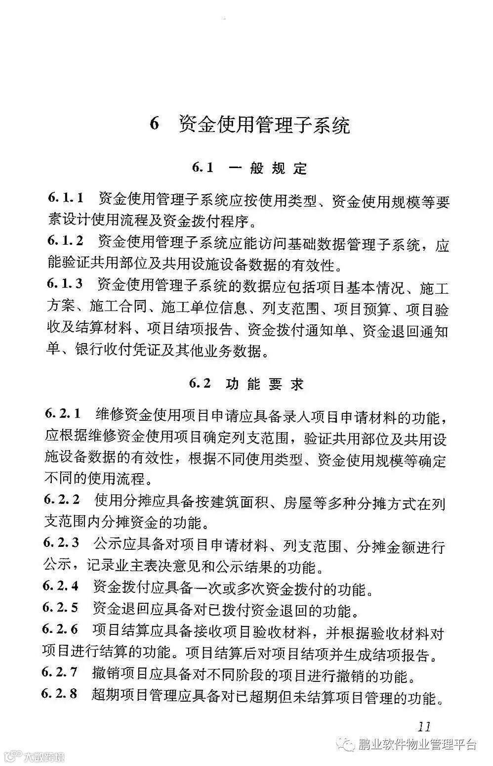
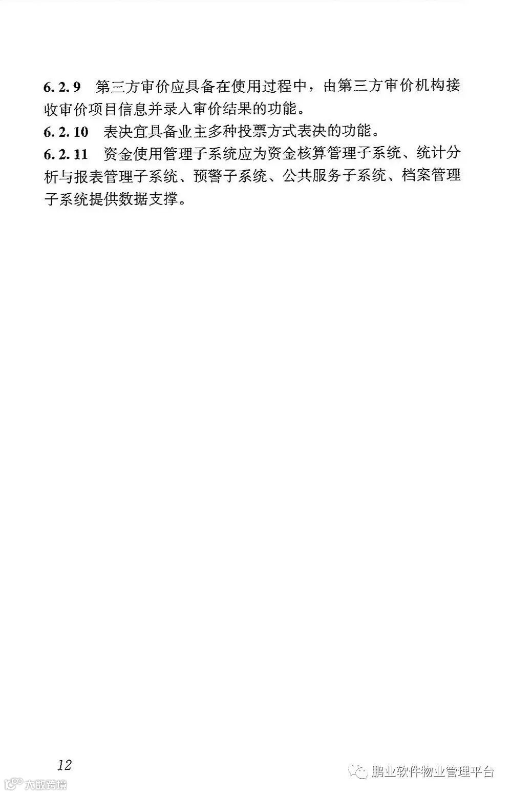
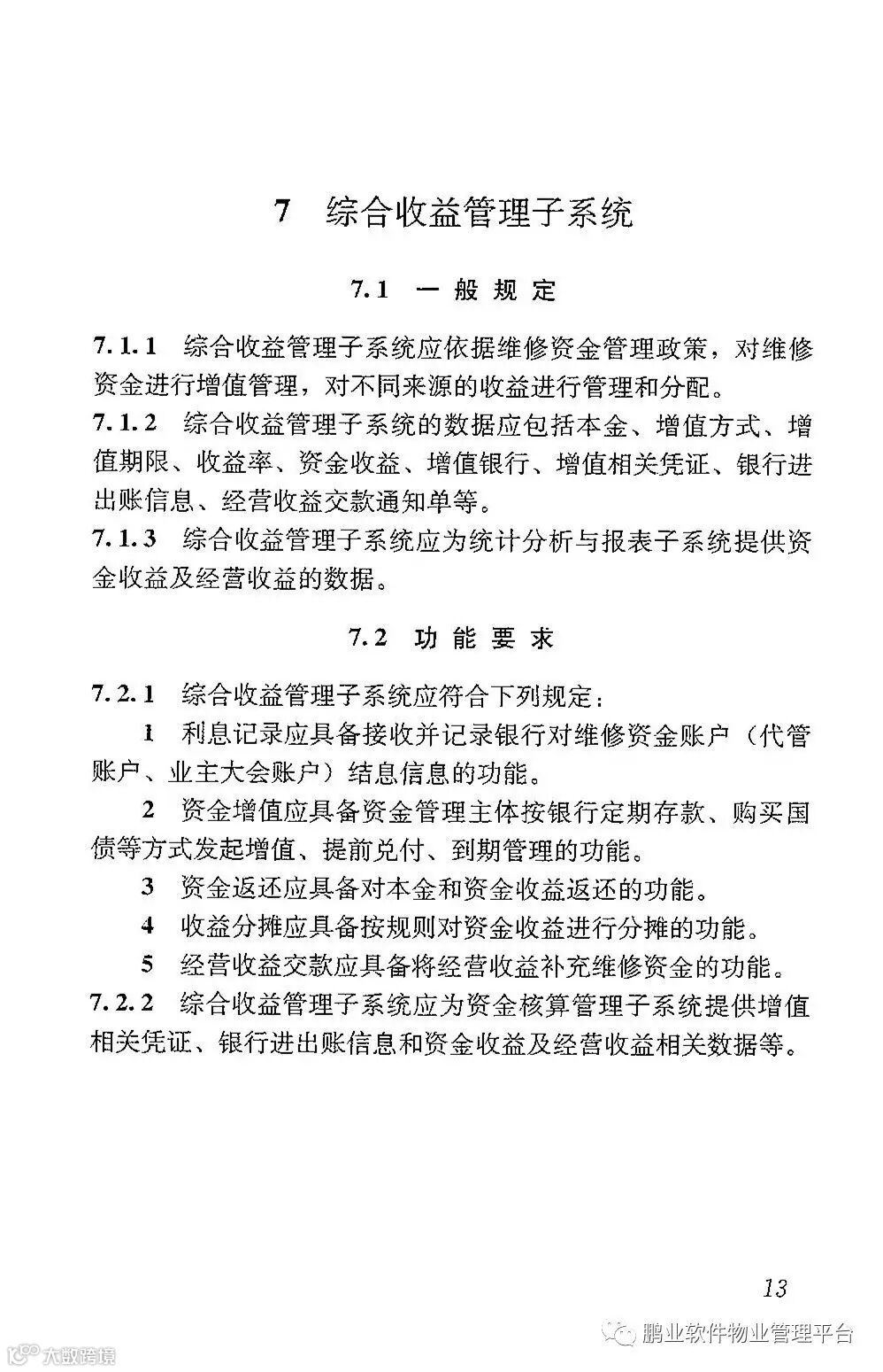
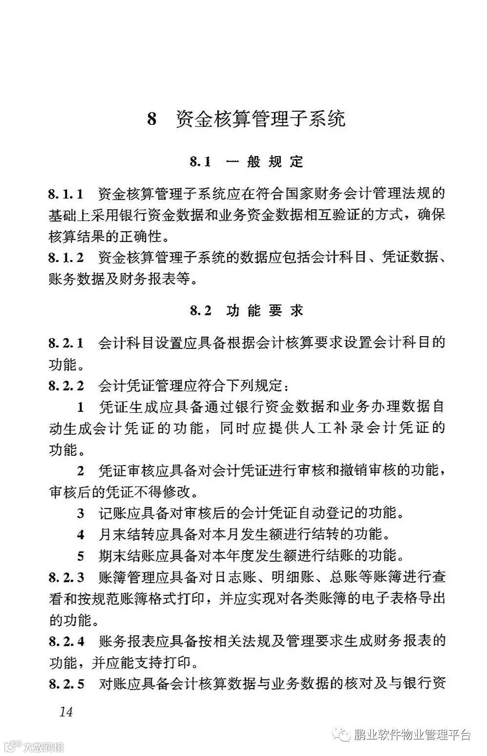
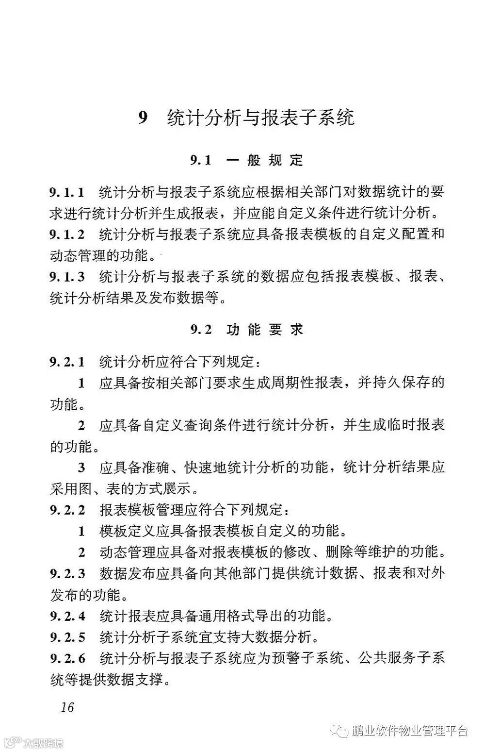
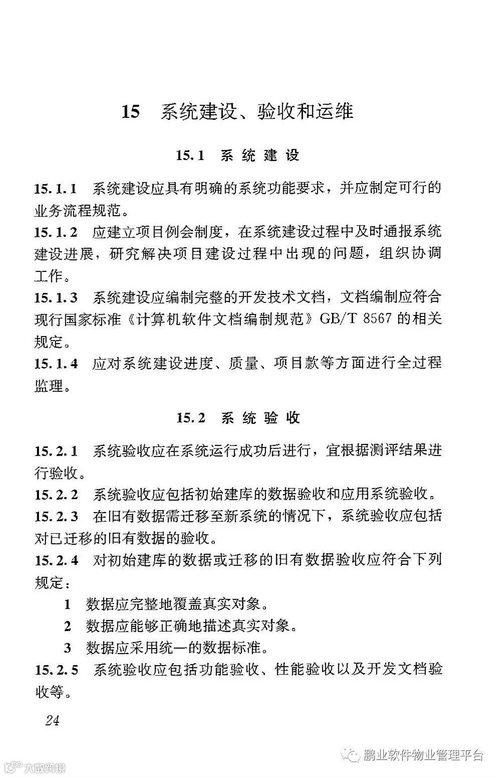
《住宅专项维修资金管理信息系统技术规范》的主要内容包括:1.总则;2.术语;3.基本规定;4.基础数据管理子系统;5.资金交存管理子系统;7.综合收益管理子系统;8.资金核算管理子系统;9.统计分析与报表子系统;10.预警子系统;11.公共服务子系统;12.档案管理子系统;13.系统数据共享要求;14.系统安全要求;15.系统建设、验收和运维。
《住宅专项维修资金管理基础信息数据标准》的主要内容包括:1.总则;2.术语;3.数据分类;4.数据编码;5.数据信息;6.数据质量。
鹏业软件是这“两个行标”的唯一参编企业。
《住宅专项维修资金管理信息系统技术规范》




































扫描下方二维码,了解更多资讯


